一、 甲状舌管囊肿临床路径标准住院流程
(一) 适用对象
第一诊断为甲状舌管囊肿。
行甲状舌管囊肿切除术。
(二) 诊断依据
根据《临床诊疗指南 耳鼻咽喉头颈外科学分册》(中华医学会编著,人民卫生出版社)
1.病史 颈部正中半圆形肿物;
2.体征 触诊肿物呈囊性,位于皮下、舌骨与甲状软骨之间,表面光滑,随吞咽上下移动;
3.辅助检查 超声检查。
4.鉴别诊断 同位素检查排除异位甲状腺。
(三) 进入路径标准
1.第一诊断符合甲状舌管囊肿疾病编码。
2.无绝对手术禁忌。
3.当患者同时具有其他疾病诊断,但在住院期间不需特殊处理也不影响第一诊断的临床路径流程实施时,可以进入路径。
4.对可能存在癌变或异位甲状腺等病情复杂的病例,不进入路径。
(四) 标准住院日
≤8天
(五) 住院期间的检查项目
1.必须检查的项目
(1) 血常规、血型、凝血功能,尿常规。
(2) 肝功能、肾功能、血糖。
(3) 感染性疾病筛查(乙肝、丙肝、艾滋病、梅毒等)。
(4) 胸部X线片。
(5) 心电图。
(6) 肿物超声检查。
(7) 甲状腺超声或同位素扫描排除异位甲状腺,并确定正常甲状腺位置。
2.根据患者病情进行的检查项目
(1) 曾感染或囊肿较大时行颈部增强CT或MRI。
(2) 肺功能、超声心动图检查和血气分析等。
(六) 治疗方案的选择
择期手术切除。
(七) 预防性抗菌药物选择与使用时机
1.按《抗菌药物临床应用指导原则》(国卫办医发(2015)43号附件)执行。
2.无明确感染史者,酌情预防性使用抗生素。
3.反复感染史或存在瘘管时,应预防性使用抗生素。建议使用青霉素或头孢一代或二代抗生素,术前30分钟至2小时内首次用药,总疗程不超过24小时。青霉素和头孢过敏者使用克林霉素。
(八) 手术日为入院第2~4天
1.麻醉方式 全身麻醉。
2.手术方式 甲状舌管囊肿切除术。
3.手术内置物 根据术中情况决定是否放置引流管(片)。
4.病理 术中冰冻病理及术后石蜡切片病理检查。
(九) 术后恢复≤6天
(十) 出院标准
1.患者一般情况良好。
2.无引流管或已拔除引流管(片)。
3.切口愈合良好。
(十一) 变异及原因分析
1.因患者术后出现严重并发症而延期出院。
2.术后诊断甲状舌管囊肿癌变等情况。
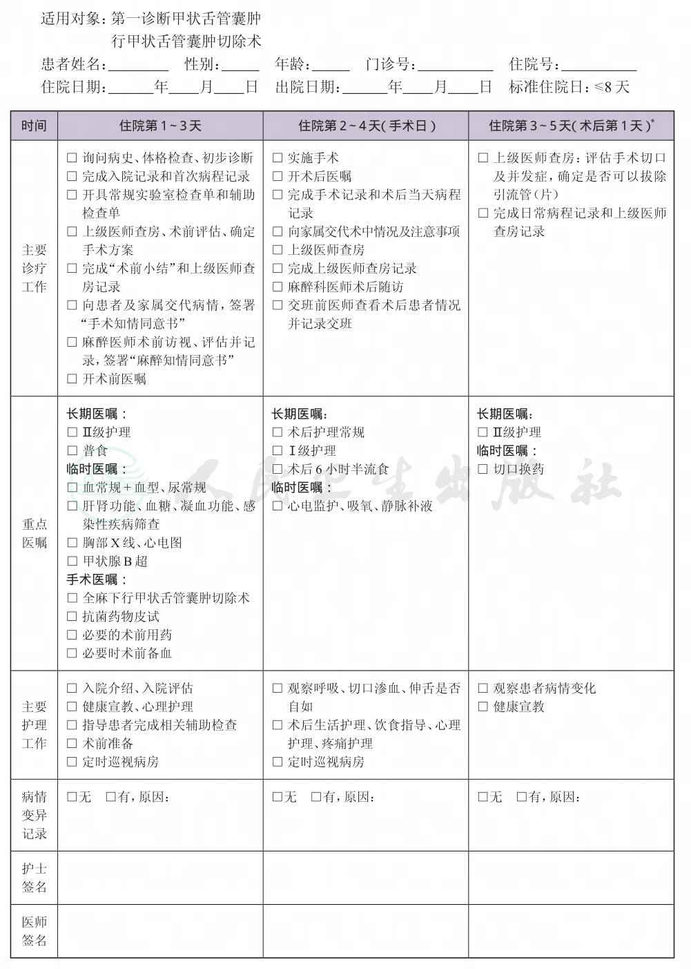
二、 甲状舌管囊肿临床路径执行表单


*病人如术后1、2、3天引流比较少,可经上级医师查房评估切口,确定是否可拔出引流管,是否能出院,不一定要术后第4日才出院。



