一、 增生性糖尿病视网膜病变临床路径标准住院流程
(一) 适用对象
第一诊断为增生性糖尿病视网膜病变。
行玻璃体切除术。
(二) 诊断依据
根据《临床诊疗指南 眼科学分册》(中华医学会编著,人民卫生出版社),《临床技术操作规范 眼科学分册》(中华医学会编著,人民军医出版社),《眼科临床指南》(美国眼科学会编,中华医学会眼科学分会编译,人民卫生出版社):
1.症状 视力下降、视物变形、视物遮挡感等。
2.体征 眼底检查可见视网膜新生血管,玻璃体积血、混浊机化,视网膜前出血、牵拉性视网膜脱离等。
3.辅助检查 眼部B超提示玻璃体积血、视网膜脱离等。
(三) 治疗方案的选择
根据《临床诊疗指南 眼科学分册》(中华医学会编著,人民卫生出版社),《临床技术操作规范 眼科学分册》(中华医学会编著,人民军医出版社)。
1.行玻璃体切除术指征
(1) 玻璃体积血不吸收,超1~3个月。
(2) 视网膜前增殖膜形成。
(3) 牵拉性视网膜脱离。
2.手术方式
(1) 根据术中眼底情况,可联合视网膜激光光凝术、视网膜前膜切除术、视网膜复位术、复杂玻璃体视网膜手术、玻璃体腔硅油注入术/注气术、玻璃体腔注药术等。
(2) 如合并白内障,可联合白内障摘除术、人工晶状体植入术或人工晶状体悬吊术等。
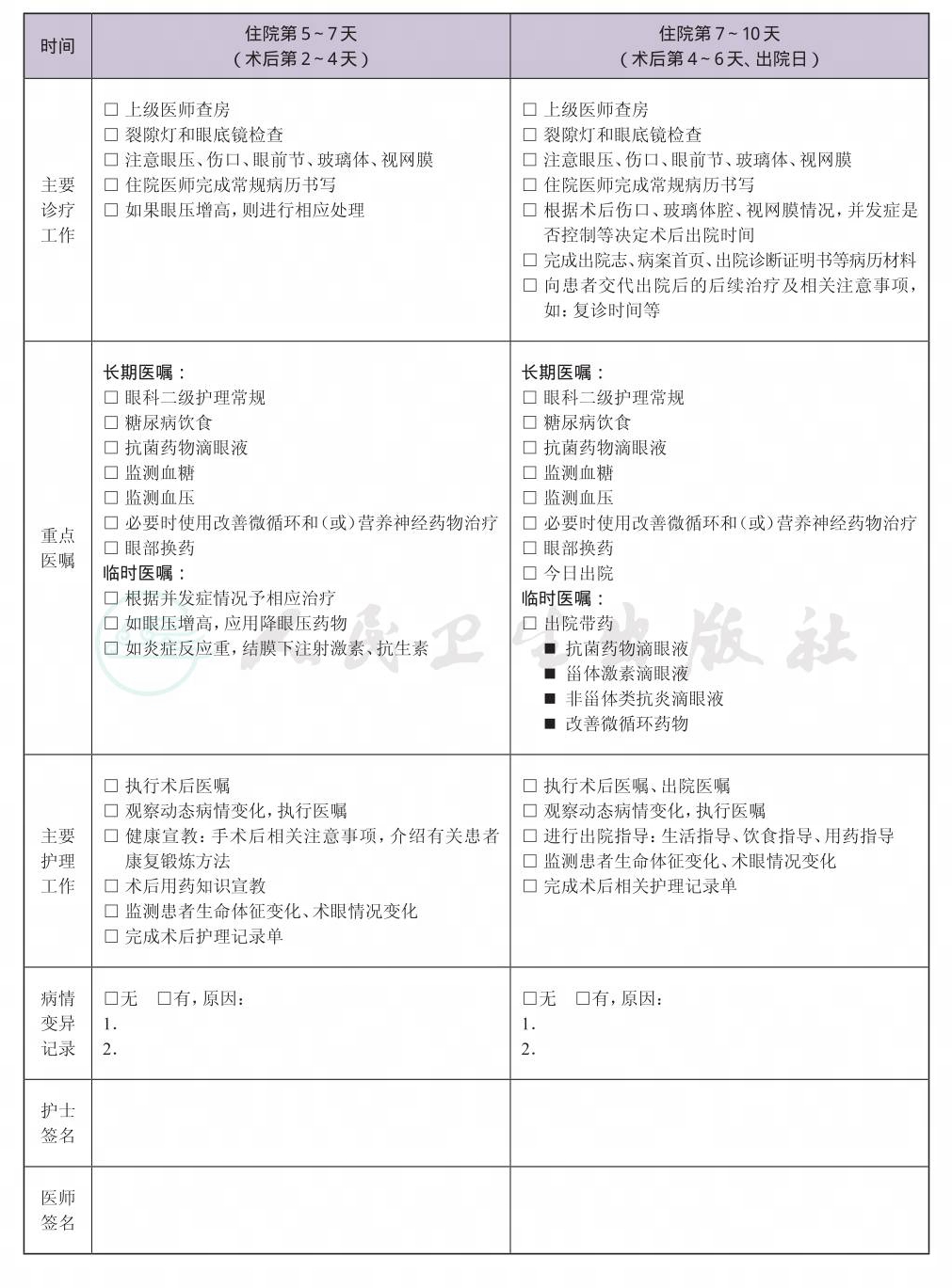
(四) 标准住院日
为7~10天
(五) 进入路径标准
1.第一诊断必须符合增生性糖尿病视网膜病变编码。
2.当患者同时具有其他疾病诊断,但在住院期间不需要特殊处理也不影响第一诊断的临床路径流程实施时,可以进入路径。
3.需行全身麻醉手术者不进入本路径。
(六) 术前准备(术前评估)1~3天
1.必须检查的项目
(1) 血常规、尿常规。
(2) 肝肾功能、血脂、血糖,凝血功能,感染性疾病筛查(乙肝、丙肝、艾滋病、梅毒等)。
(3) 心电图,X线胸片。
(4) 眼部A超、B超。
(5) 监测血糖、血压。
2.根据患者病情需要可选择行糖化血红蛋白检查、角膜内皮细胞计数、眼部彩超、眼底照相、OCT、FFA等检查。
3.完善对侧眼检查,必要时给予对侧眼视网膜激光光凝治疗。
4.根据病情需要,必要时应用改善微循环药物和(或)营养神经药物治疗。
(七) 预防性抗菌药物选择与使用时机
按照《抗菌药物临床应用指导原则(2015年版)》(卫医发〔2015〕43号)执行,根据患者病情合理使用抗菌药物。选用抗菌药物滴眼液,术前预防性用药时间可1~3天。
(八) 手术日为入院第3~4天
1.麻醉方式 神经阻滞麻醉,必要时联合神经安定镇痛药物。
2.眼内植入物 硅油、膨胀性气体、人工晶状体。
3.术中用药 利多卡因、罗哌卡因或丁哌卡因等。
4.术中用耗品 玻切头、黏弹剂、一次性手术刀、眼内灌注液、显微手术缝线、重水;
(九) 术后住院恢复3~6天
1.术后需要复查的项目 视力、眼压、结膜伤口、眼前节、视网膜相关检查,根据患者病情变化选择检查项目。
2.选择用药
(1) 抗菌药物滴眼液。
(2) 甾体激素滴眼液。
(3) 散瞳剂。
(4) 根据病情需要,必要时应用改善微循环药物和(或)营养神经药物治疗。
(十) 出院标准
1.眼压正常范围。
2.无活动性出血、视网膜复位。
3.伤口愈合好。
(十一) 变异及原因分析
1.术前化验检查异常,或血糖、血压控制不良,需要复查相关检查,或调整血糖血压,导致住院时间延长。
2.出现眼部(如结膜炎)或全身感染者。
3.出现严重并发症(新生血管性青光眼、脉络膜驱逐性出血,眼内炎等)。
4.患者其他原因。
二、 增生性糖尿病视网膜病变临床路径表单


*注:如入院前已按要求完成部分术前检查,则手术前准备时间可适当缩短。




