一、 机器人辅助下腹腔镜肾部分切除术临床路径标准住院流程
(一) 适用对象
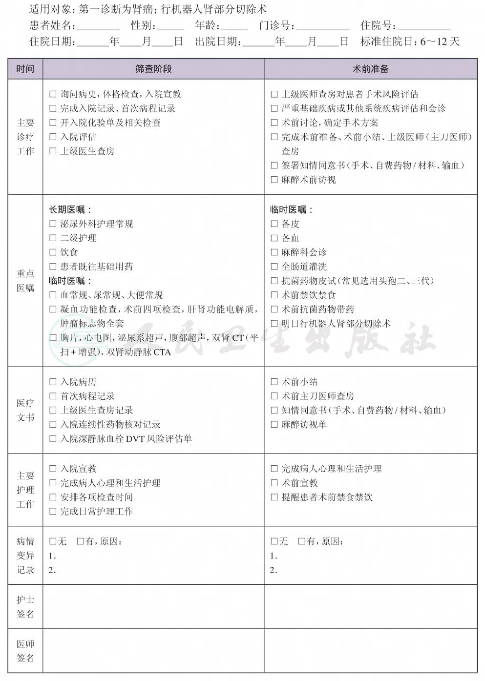
第一诊断为肾癌。
行机器人辅助下腹腔镜肾部分切除术。
(二) 诊断依据
根据《中国泌尿外科疾病诊断治疗指南》(中华医学会泌尿外科学分会编著,人民卫生出版社,2014年)。
1.病史。
2.体格检查。
3.实验室检查及影像学检查。
(三) 选择治疗方案的依据
根据《中国泌尿外科疾病诊断治疗指南》(中华医学会泌尿外科学分会编著,人民卫生出版社,2014年)。
1.适用机器人辅助下腹腔镜肾部分切除术。
2.能够耐受手术。
(四) 标准住院日
6~12天
(五) 进入路径标准
1.第一诊断必须符合肾癌疾病编码。
2.当患者合并其他疾病,但住院期间无需特殊处理也不影响第一诊断的临床路径流程实施时,可以进入路径。
(六) 术前准备(0~3天)
1.术前评估完善病史资料;完成必选检查/检验项目,酌情进行可选检查/检验项目。
2.术前核对。对术前评估进行核对,如有严重影响临床路径进行的异常结果,可考虑退出路径。
3.术前准备患者皮肤、肠道准备等。
(七) 预防性抗菌药物选择与使用时机
1.按照《抗菌药物临床应用指导原则》(卫医发〔2004〕285号)执行,并结合患者的病情决定抗菌药物的选择与使用时间。
2.预防性用药时间为术前0.5~2小时内或麻醉开始时。
3.如手术时间超过4小时,加用1次。
(八) 手术日为入院第1~3天
1.麻醉方式 全麻。
2.手术方式 机器人辅助下腹腔镜肾部分切除术。
3.输血 必要时。
4.病理 必要时术中冰冻检查。
(九) 术后住院恢复5~9天
1.术后复查的检查项目 血常规、血生化等,根据患者病情变化可选择相应的检查项目。
2.术后抗菌药物应用 按照《抗菌药物临床应用指导原则》(卫医发〔2004〕285号)执行。
(十) 出院标准
完成出院评估。
(十一) 有无变异及原因分析
1.与医院系统相关的变异因设备故障、各部门协调沟通障碍引起的负性变异或因各部门通力合作引起的正性变异。
2.与医务人员相关的变异因医务人员的工作态度、技术水平、沟通技巧引起的正性或负性变异。
3.与病人相关的变异因病人的信任度、依从性、主观需求引起的正性或负性变异。
4.与疾病相关的变异因术中损伤邻近器官组织、术后创面出血、感染、愈合延迟、发热、基础疾病恶化等原因引起住院时间延长、费用增多、二次手术或其他新增治疗甚至退出路径。
二、 肾癌-机器人肾部分切除术临床路径表单






