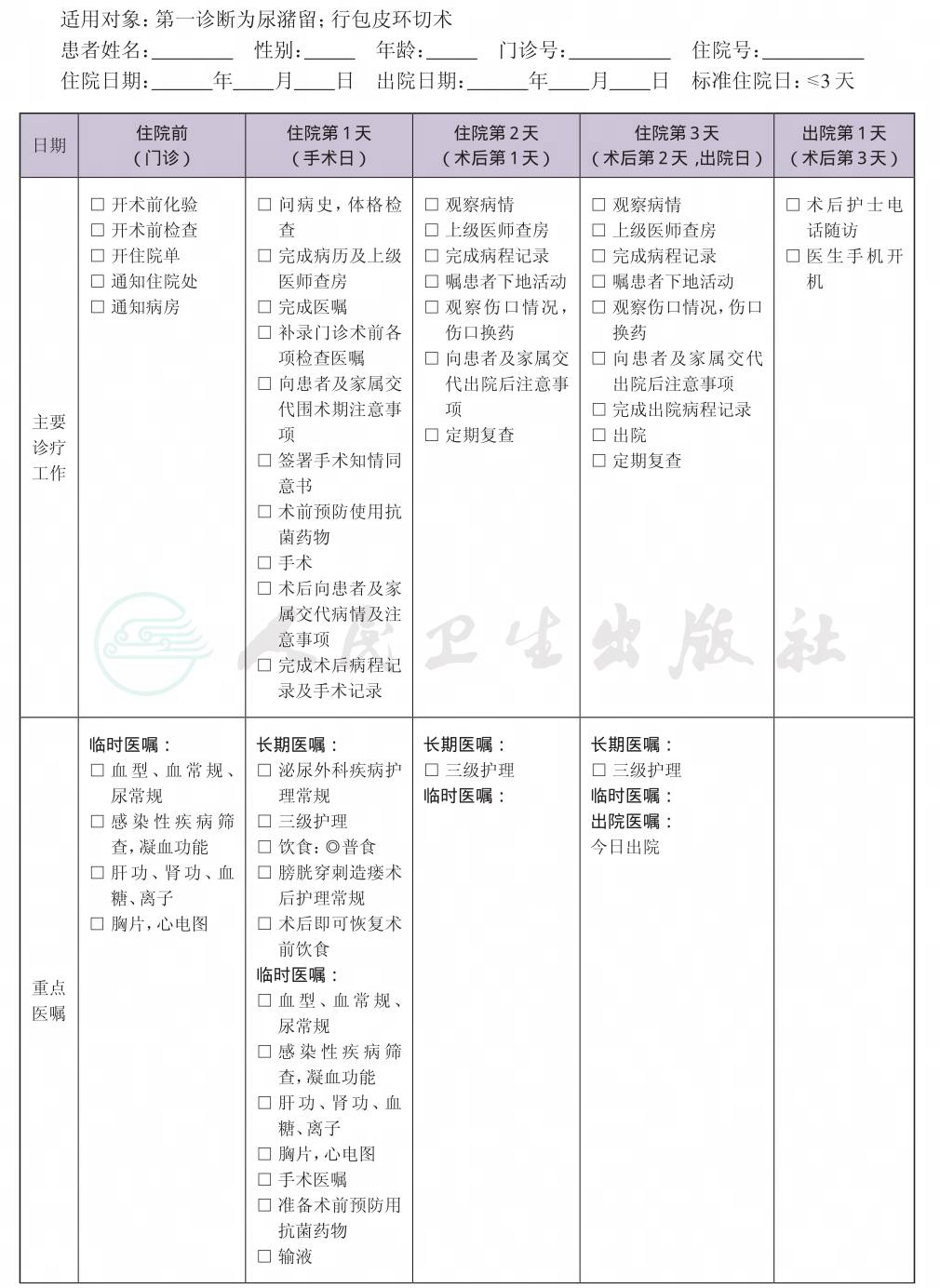
一、 尿潴留临床路径标准住院流程
(一) 适用对象
第一诊断为尿潴留。
行膀胱造口术或行耻骨上膀胱造口导尿管插入术或行经皮耻骨上膀胱造口导尿管插入术行膀胱穿刺抽吸术或行B超引导下耻骨上膀胱造口导尿管插入术。
(二) 诊断依据
根据《临床诊疗指南 泌尿外科分册》(中华医学会编著,人民卫生出版社)。
1.病史。
2.体征。
(三) 选择治疗方案的依据
根据《临床技术操作规范 泌尿外科分册》(中华医学会编著,人民军医出版社)。
1.符合手术适应证。
2.能够耐受手术。
(四) 标准住院日
为≤3天
(五) 进入路径标准
1.第一诊断必须符合尿潴留疾病编码。
2.当患者合并其他疾病,但住院期间不需要特殊处理也不影响第一诊断的临床路径流程实施时,可以进入路径。
(六) 术前准备(入院前)
术前必须检查的项目:
1.血型、血常规、尿常规。
2.凝血功能。
3.感染性疾病筛查(乙肝、丙肝、艾滋病、梅毒等)。
4.肝功、肾功、血糖、电解质。
5.X线胸片,心电图。
(七) 预防性抗菌药物选择与使用时机
按照《抗菌药物临床应用指导原则》(卫医发〔2004〕285号)执行,并结合患者的病情决定抗菌药物的选择与使用时间。建议使用第一、二代头孢菌素,环丙沙星。
(八) 手术日为入院当天
1.麻醉方式 局部麻醉或静脉麻醉。
2.手术方式 膀胱造口术或耻骨上膀胱造口导尿管插入术或经皮耻骨上膀胱造口导尿管插入术或膀胱穿刺抽吸术或B超引导下耻骨上膀胱造口导尿管插入术。
3.术中用药 麻醉用药,抗菌药物等。
4.输血 必要时。
(九) 术后住院恢复≤3天
1.根据患者病情变化可选择相应的检查项目。
2.术后根据情况用药:
(1) 术后抗菌药物:按照《抗菌药物临床应用指导原则》(卫医发〔2004〕285号)执行,建议使用第一、二代头孢菌素,环丙沙星。
(2) 止痛药物。
(十) 出院标准
1.一般情况良好。
2.伤口无异常。
(十一) 变异及原因分析—需导致退出日间手术路径
1.术中、术后出现并发症,需要进一步诊治,导致住院时间延长、费用增加。
2.术后原伴随疾病控制不佳,需请相关科室会诊,进一步诊治。
3.住院后出现其他内、外科疾病需进一步明确诊断。
二、 尿潴留日间手术临床路径表单

续表




