一、 胰腺假性囊肿临床路径标准及住院流程
(一) 适用对象
第一诊断为胰腺假性囊肿。
行胰腺假性囊肿切除术、囊肿内引流术或囊肿外引流术。
(二) 诊断依据
根据《临床诊疗指南 普通外科分册》(人民卫生出版社,2006年)、《黄家驷外科学》(第7版)(人民卫生出版社,2008年)及全国高等学校教材《外科学》(第7版)(人民卫生出版社,2008年)。
1.主要症状 胰腺外伤或急性胰腺炎后出现上腹疼痛、食欲减退、腹胀、消化不良等,合并感染时可有发热。
2.体征 上腹部囊性感肿物,光滑,不移动,合并感染时可有触痛。
3.影像学检查 B超、胰腺CT或MRI可见胰腺囊肿。
4.实验室检查 多无特异性表现,合并感染时可有白细胞增高;囊肿穿刺液可有淀粉酶增高;肿瘤标志物阴性。
(三) 选择治疗方案的依据
根据《临床诊疗指南 普通外科分册》(人民卫生出版社,2006年)、《黄家驷外科学》(第7版)(人民卫生出版社,2008年)及全国高等学校教材《外科学》(第7版)(人民卫生出版社,2008年)。
1.囊肿内引流手术适用于
(1) 6周以上成熟囊肿,直径>6cm;
(2) 合并胰管狭窄和部分扩张;
(3) 合并压迫症状(胆道或胃、十二指肠梗阻);
(4) 其他方法治疗后复发者(如外引流或置管引流者);
(5) 外引流术后窦道形成,经久不愈者。
2.囊肿切除术(胰体尾切除或胰十二指肠切除)适用于
(1) 慢性胰腺炎后囊肿伴疼痛;
(2) 多发性囊肿;
(3) 假性动脉瘤致消化道大出血;
(4) 与胰腺囊性肿瘤难以鉴别者。
3.囊肿外引流术仅用于
(1) 感染性囊肿经皮穿刺置管引流失败;
(2) 囊肿破裂;
(3) 准备行囊肿内引流术的病例术中证实囊壁未成熟。
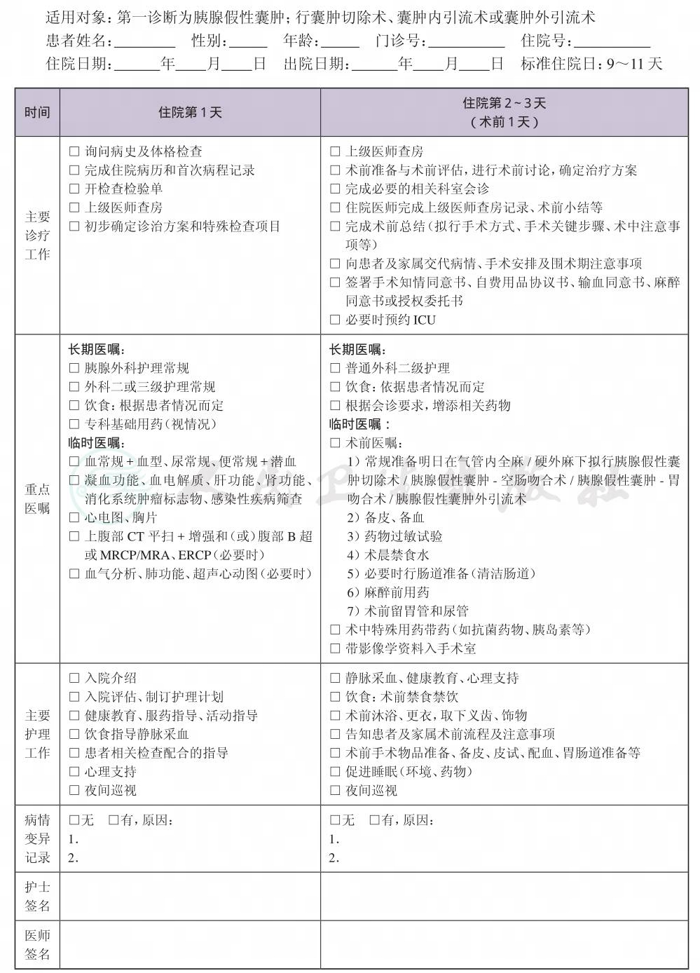
(四) 标准住院日
为9~11天
(五) 进入路径标准
1.第一诊断必须符合胰腺假性囊肿疾病编码。
2.当患者合并其他疾病,但住院期间不需要特殊处理也不影响第一诊断的临床路径流程实施时,可以进入路径。
(六) 术前准备1~3天
1.必需的检查项目
(1) 血常规+血型、尿常规、便常规+潜血;
(2) 肝功能、肾功能、电解质、凝血功能、肿瘤标记物检查(含CA19-9、CEA)、感染性疾病筛查(乙肝、丙肝、艾滋病、梅毒);
(3) 心电图、胸片正侧位。
2.根据患者病情选择的检查项目
(1) 血气分析、超声心动图、肺功能检测(老年人或既往有相关病史者);
(2) 肝胆胰腺B超、ERCP、EUS、上腹部CT或MRCP。
(七) 选择用药
1.抗菌药物 按照《抗菌药物临床应用指导原则》(卫医发〔2004〕285号)执行。建议使用第二代头孢菌素,有反复感染史者可选头孢曲松或头孢哌酮或头孢哌酮/舒巴坦;明确感染患者,可根据药敏试验结果调整抗菌药物。
2.如有继发感染征象,尽早开始抗菌药物的经验治疗。经验治疗需选用能覆盖肠道革兰阴性杆菌、肠球菌属等需氧菌和脆弱拟杆菌等厌氧菌的药物。
3.在给予抗菌药物治疗之前应尽可能留取相关标本送培养,获病原菌后进行药敏试验,作为调整用药的依据。有手术指征者应进行外科处理,并于手术过程中采集病变部位标本做细菌培养及药敏试验。
4.预防性用抗菌药物,时间为术前0.5小时,手术超过3小时加用1次抗菌药物;总预防性用药时间一般不超过24小时,个别情况可延长至48小时。
(八) 手术日为入院第3~4天
1.麻醉方式 气管内插管全身麻醉或硬膜外麻醉。
2.手术方式 胰腺假性囊肿切除术;内引流手术(胰腺假性囊肿-空肠Roux-en-Y吻合术、胰腺假性囊肿-胃吻合术、胰腺假性囊肿-十二指肠吻合术);胰腺假性囊肿外引流术。
3.手术内置物 无。
4.术中用药 麻醉常规用药,补充血容量药物(晶体、胶体)、血管活性药物。
5.输血 根据术中出血量决定。
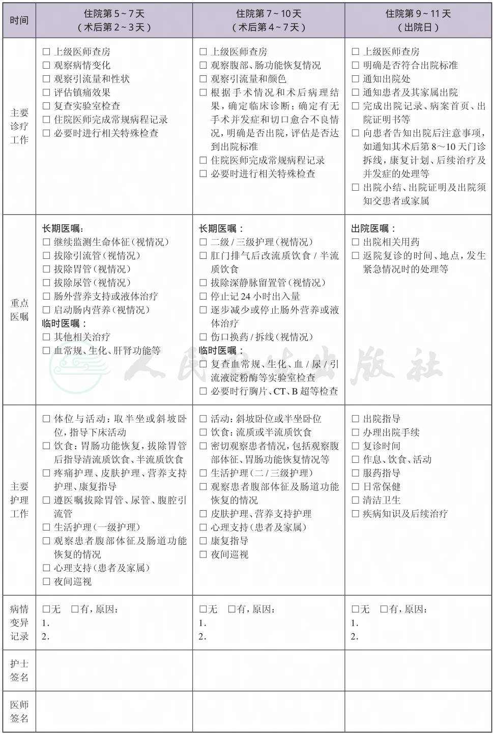
(九) 术后住院恢复7~9天
1.必须复查的检查项目 血常规、电解质、血淀粉酶、尿淀粉酶。
2.根据患者病情,可以考虑行腹部B超、CT检查。
3.术后用药 抗菌药物;根据患者病情使用抑酸剂、静脉营养、生长抑素。
4.各种管道处理尽早拔除胃管、尿管、引流管、深静脉穿刺管。
5.康复情况监测生命体征,观察有无并发症发生、胃肠道功能恢复情况,指导患者术后饮食。
6.伤口护理。
(十) 出院标准
1.饮食恢复,无需静脉补液。
2.不需要住院处理的并发症和(或)合并症如肠瘘、胰瘘等。
(十一) 变异及原因分析
1.胰腺假性囊肿发生不足6个月、囊壁薄、有缩小趋势,尚未符合手术治疗指征者。
2.可行经皮穿刺置管引流者,进入相应临床路径。
3.可行经乳头内镜引流、经胃肠壁内镜引流术者,进入相应临床路径。
4.合并全身其他重要器官功能不全,手术风险增高,需要进行相关的诊断和治疗。
5.患者方面其他因素。
6.围术期的合并症和(或)并发症,需要进行相关的诊断和治疗,导致住院时间延长、费用增加。
二、 胰腺假性囊肿临床路径表单






