一、 阑尾类癌临床路径标准住院流程
(一) 适用对象
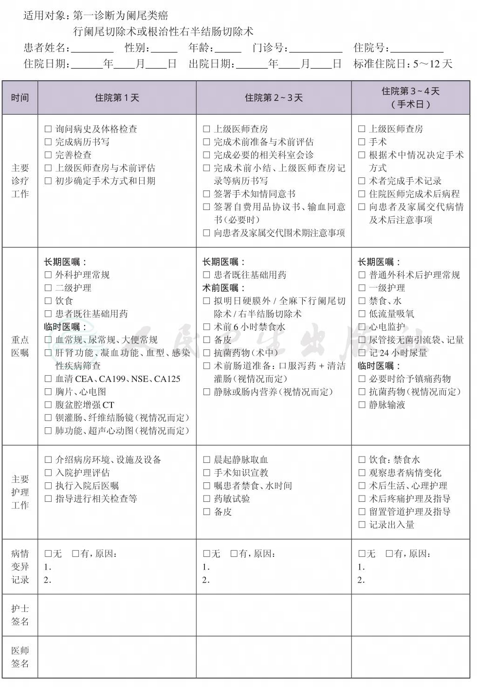
第一诊断为阑尾类癌。
行阑尾切除术或根治性右半结肠切除术。
(二) 诊断依据
1.症状 肿瘤增大发生机械性梗阻而表现出急性阑尾炎症状;慢性右下腹痛;类癌综合征:面部潮红、慢性水样泻、哮喘、呼吸困难。
2.体征 合并阑尾腔梗阻时右下腹部有压痛。
(三) 进入路径标准
1.第一诊断必须符合阑尾类癌。
2.需要行阑尾切除术或根治性右半结肠切除术。
3.当患者同时具有其他疾病诊断,但在住院期间不需要特殊处理也不影响第一诊断的临床路径流程实施时,可以进入路径。
(四) 标准住院日
5~12天
(五) 住院期间的检查项目
1.必需的检查项目
(1) 血常规、肝肾功能、血型、凝血功能、尿常规、便常规、便潜血;
(2) 梅毒、艾滋病、乙肝、丙肝感染相关检测;
(3) 血清CEA、CA199、NSE、CA125;
(4) 胸片、心电图、腹盆腔增强CT。
2.根据患者病情进行的检查项目 钡灌肠、纤维结肠镜。
(六) 治疗方案的选择
根据《临床诊疗指南 外科学分册》(中华医学会编著,人民卫生出版社),《黄家驷外科学》(第7版)(人民卫生出版社)。
1.阑尾类癌直径<2cm且局限于阑尾而无转移时,行阑尾切除术即可。
2.直径>2cm的类癌,侵及阑尾系膜、回盲部肠壁,区域淋巴结增大时,行根治性右半结肠切除术。
(七) 预防性抗菌药物选择与适用时机
按照《抗菌药物临床应用指导原则(2015年版)》(国卫办医发〔2015〕43号)执行,并结合患者的病情决定抗菌药物的选择和使用时间。
(八) 手术日为入院后2~3天
1.麻醉方式 硬膜外麻醉或全身麻醉。
2.手术内固定物 吻合器的应用。
3.术中用药 麻醉常规用药。
4.输血 视术中情况而定。
5.病理学检查 快速冰冻切片、石蜡切片。
(九) 术后恢复
1.根据患者情况复查血常规、肝肾功能、电解质。
2.术后用药 预防性抗菌药物使用,按照《抗菌药物临床应用指导原则(2015年版)》(国卫办医发〔2015〕43号)执行,并结合患者的病情决定抗菌药物的选择,用药时间不超过1天。
(十) 出院标准
1.伤口愈合好 伤口无感染及皮下积液,引流管拔除或无便血,体温正常。
2.没有需要住院处理的并发症。
(十一) 变异及原因分析
1.阑尾类癌诊断与术中情况或术后病理不符,需进行相关检查和治疗,导致住院时间延长。
2.有影响手术的合并症,需要进行相关的诊断和治疗,住院时间、费用延长。
3.出现手术并发症,需要进行相关的诊断和治疗,住院时间延长、费用增加。
二、 阑尾类癌临床路径表单





