一、 胃癌联合脏器切除手术临床路径标准住院流程
(一) 适用对象
1.第一诊断为胃癌。
2.肿瘤分期为T4,与周围脏器浸润,无远处转移。
3.需行联合脏器切除的扩大胃癌根治术,或联合脏器切除的姑息性胃切除术。
(二) 诊断依据
根据卫生部(现国家卫生计生委)《胃癌诊疗规范(2011年)》、NCCN《胃癌临床实践指南中国版(2011年)》等。
1.临床表现 上腹不适、隐痛、贫血等。
2.大便潜血试验多呈持续阳性。
3.胃镜检查明确肿瘤情况,取活组织检查作出病理学诊断。
4.影像学检查提示并了解有无淋巴结及肝脏转移,肿瘤局部脏器浸润;钡餐检查了解肿瘤大小、形态和病变范围。
5.根据上述检查结果进行临床分期。
(三) 治疗方案的选择
根据卫生部(现国家卫生计生委)《胃癌诊疗规范(2011年)》、NCCN《胃癌临床实践指南中国版(2011年)》等。
1.根治性手术 对于T4期胃癌,行根治性联合脏器切除手术。
(1) 胃癌根治联合脾脏切除:胃癌直接侵犯脾实质或脾门,或脾门区转移淋巴结融合成团。
(2) 胃癌根治联合胰体尾加脾切除:胃癌直接侵犯胰腺体尾部实质或脾血管。
(3) 胃癌根治联合部分肝切除:胃癌直接侵犯肝脏。
(4) 胃癌根治联合横结肠及其系膜切除:胃癌直接侵犯横结肠或横结肠系膜。
(5) 胃癌根治联合胰十二指肠切除:胃癌直接侵犯胰头区的胰腺实质。
2.姑息手术 仅对于非手术治疗无法控制的出血、梗阻症状,且肿瘤与周围脏器浸润的胃癌患者。
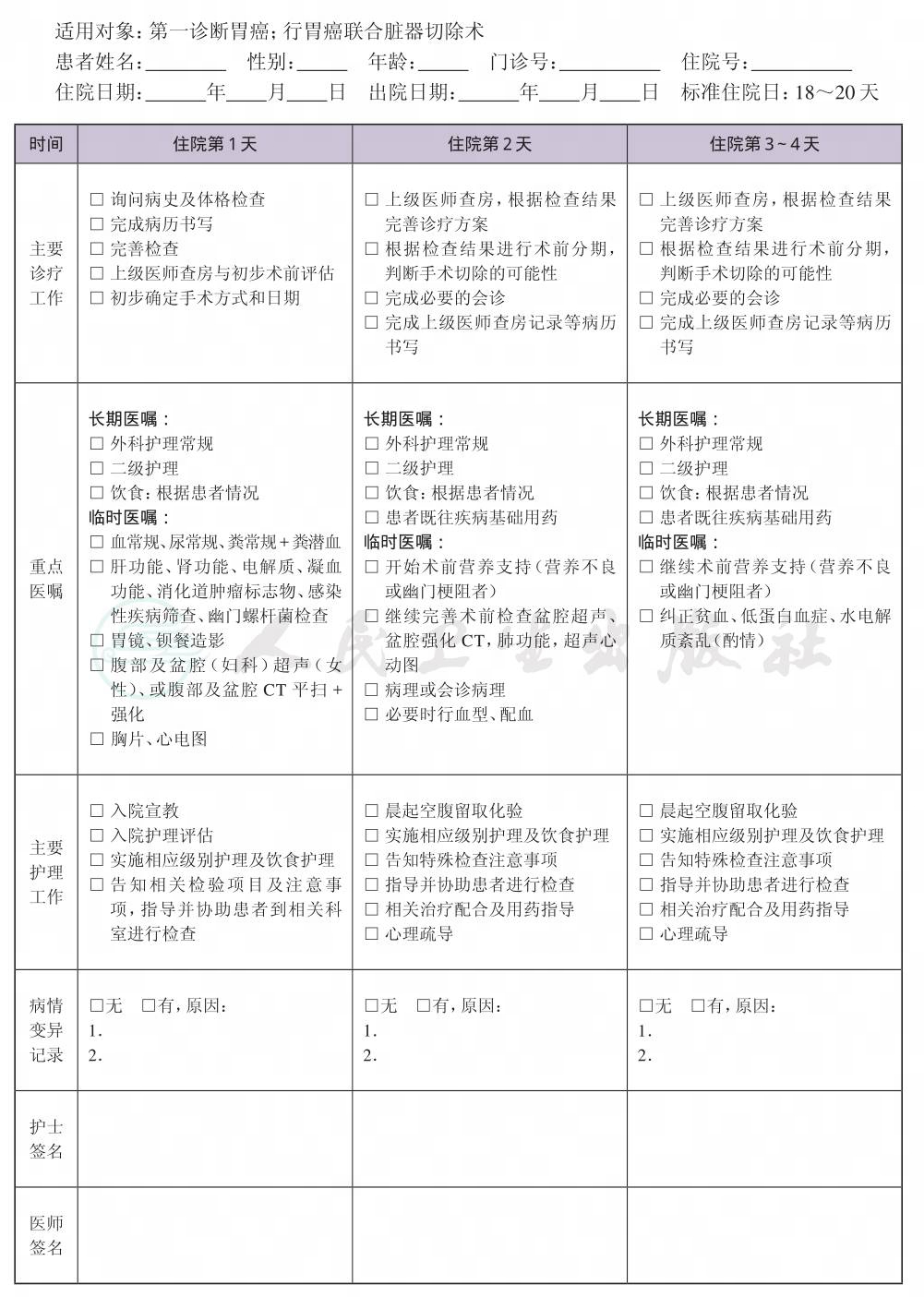
(四) 标准住院日
为18~20天
(五) 进入路径标准
1.第一诊断必须符合胃癌疾病编码。
2.术前评估肿瘤切除困难者可先行新辅助化疗后再次评估,符合手术条件者可以进入路径。
3.当患者合并其他疾病,但住院期间不需要特殊处理也不影响第一诊断的临床路径流程实施时,可以进入路径。
(六) 术前准备(术前评估)4~5天
1.必需的检查项目
(1) 血常规、尿常规、便常规+潜血;
(2) 肝功能、肾功能、电解质、凝血功能、消化道肿瘤标志物、感染性疾病筛查(乙肝、丙肝、艾滋病、梅毒等)、幽门螺杆菌检查;
(3) 胃镜、钡餐造影;
(4) 腹部及盆腔(妇科)超声(女性)、或腹部及盆腔CT平扫+强化;
(5) 胸片、心电图;
(6) 病理学活组织检查与诊断。
2.根据患者病情可选择的检查
(1) 年龄大于50岁,或既往有心肺疾患的患者还需行肺功能,血气分析,超声心动检查。
(2) 根据患者病情选择血糖、血脂,超声内镜检查,腹部及盆腔MRI,胸部CT平扫+增强等。
(七) 预防性抗菌药物选择与使用时机
抗菌药物使用:按照《抗菌药物临床应用指导原则》(卫医发〔2004〕285号)执行,并结合患者的病情决定抗菌药物的选择与使用时间。建议使用第一、二代头孢菌素。
(八) 手术日为入院第5~6天
1.麻醉方式 全身麻醉。
2.手术耗材 根据患者病情,可能使用吻合器和闭合器(肠道重建用)。
3.术中用药 麻醉常规用药。
4.术中病理 冰冻(必要时),腹腔灌洗液细胞学检查(必要时)。
5.输血 视术中情况而定。
(九) 术后住院恢复15~16天
1.术后病理 病理学检查与诊断包括:
(1) 切片诊断(分类分型、分期、切缘、脉管侵犯、淋巴结情况、神经纤维受侵情况);
(2) 免疫组化指标,包括诊断、治疗、预后相关指标,如HER2、CK等。
2.必须复查的检查项目 血常规、肝肾功能、电解质,消化道肿瘤标志物,幽门螺杆菌检查,引流液淀粉酶。
3.术后用药 按照《抗菌药物临床应用指导原则》(卫医发〔2004〕285号)执行,并结合患者的病情决定抗菌药物的选择与使用时间。
(十) 出院标准
1.伤口愈合好 引流管拔除,伤口无感染、无皮下积液。
2.患者恢复经口进食,无须静脉输液,可以满足日常能量和营养素供给。
3.没有需要住院处理的并发症。
(十一) 变异及原因分析
1.围术期的合并症和(或)并发症,需要进行相关的诊断和治疗,导致住院时间延长、费用增加。
2.胃癌根治术中,胃的切除范围根据肿瘤部位、大小、浸润程度等决定,联合脏器切除术根据胃癌浸润脏器而定。
二、 胃癌联合脏器切除术临床路径表单







