一、 脾破裂临床路径标准住院流程
(一) 适用对象
第一诊断为脾破裂。
行脾破裂修补、部分脾切除及脾切除术。
(二) 诊断依据
根据《临床诊疗指南 普通外科分册》(中华医学会编著,人民卫生出版社)、全国高等学校教材八年制《外科学》(人民卫生出版社)、《黄家驷外科学》(第7版)(人民卫生出版社)。
1.有外伤史,也可无明确外伤史。
2.左上腹疼痛,可伴有内出血表现(脾被膜下或中央型破裂,内出血表现可不明显)。
3.腹部B超或CT扫描可有阳性发现。
4.诊断性腹腔穿刺或腹腔灌洗。
(三) 选择治疗方案的依据
根据《临床诊疗指南 普通外科分册》(中华医学会编著,人民卫生出版社)、全国高等学校教材八年制《外科学》(人民卫生出版社)、《黄家驷外科学》(第7版)(人民卫生出版社)。
经保守治疗无效行脾破裂修补、部分脾切除及脾切除术。
(四) 标准住院日
为8~15天
(五) 进入路径标准
1.第一诊断必须符合脾破裂疾病编码。
2.当患者合并其他疾病,但住院期间不需要特殊处理也不影响第一诊断的临床路径流程实施时,可以进入路径。
(六) 术前准备1~2天
1.急诊必需的检查项目
(1) 血常规、血型、尿常规;
(2) 肝功能、肾功能、电解质、凝血功能、感染性疾病筛查(乙肝、丙肝、艾滋病、梅毒等);
(3) 腹部B超或腹部CT;
(4) 胸片、心电图(休克时可行床边心电图,必要时待血流动力学稳定后行胸片检查)。
(5) 诊断性腹腔穿刺或腹腔灌洗。
2.根据病情可选择的检查项目
(1) 血、尿淀粉酶。
(2) 头颅CT。
(七) 预防性抗菌药物选择与使用时机
1.抗菌药物 按照《抗菌药物临床应用指导原则》(卫医发〔2004〕285号)执行。可考虑使用第一、二代头孢菌素;明确感染患者,可根据药敏试验结果调整抗菌药物。
2.如有继发感染征象,尽早开始抗菌药物的经验治疗。
3.预防性用抗菌药物,时间为术前0.5小时,手术超过3小时加用1次抗菌药物;总预防性用药时间一般不超过24小时,个别情况可延长至48小时。
(八) 手术日为入院第1~2天
1.麻醉方式 气管内插管全身麻醉或硬膜外麻醉。
2.手术方式 根据脾破裂损伤情况选择脾破裂修补、部分脾切除及全脾切除术等。
3.术中用药 麻醉常规用药和补充血容量药物(晶体、胶体)、止血药、血管活性药物。
4.输血 根据术前血红蛋白状况及术中出血情况而定。
5.病理学检查 术后标本送病理学检查。
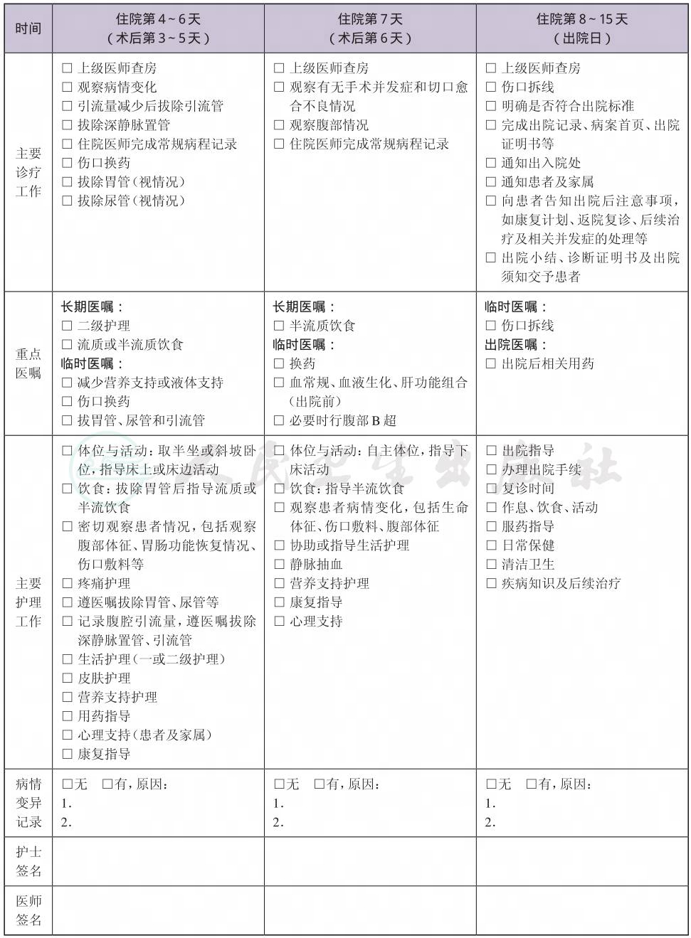
(九) 术后住院恢复7~14天
1.生命体征监测,严密观察有无再出血等并发症发生。
2.术后用药
(1) 抗菌药物:按照《抗菌药物临床应用指导原则》(卫医发〔2004〕285号)选用药物。
(2) 可选择用药:如制酸剂、止血药、化痰药等。
3.根据患者病情,尽早拔除胃管、尿管、引流管、深静脉穿刺管。
4.指导患者术后饮食。
5.伤口处理。
6.实验室检查 必要时复查血常规、血生化等。
(十) 出院标准
1.切口无明显感染,引流管拔除。
2.生命体征平稳,可自由活动。
3.饮食恢复,无需静脉补液。
4.无需住院处理的其他并发症或合并症。
(十一) 变异及原因分析
1.观察和治疗过程中发现合并其他腹腔脏器损伤者,影响第一诊断的治疗时,需同时进行治疗,进入相关路径。
2.手术后出现伤口脂肪液化或感染、腹腔感染、胰瘘等并发症,可适当延长住院时间,费用增加。
3.非手术治疗患者住院时间可延长至2~3周。
二、 脾破裂临床路径表单






