一、 标准住院流程
(一) 适用对象
第一诊断为乳腺癌。
1.行乳腺癌根治术或改良根治术后,有以下指标:①局部和区域淋巴结复发高危的患者,即T3及以上或腋窝淋巴结阳性≥4个;②T1、T2有1~3个淋巴结阳性同时含有高危复发因素者。
2.保乳术后原则上都具有术后放疗指征。
(二) 诊断依据
病理学明确为乳腺癌。
(三) 进入路径标准
第一诊断为乳腺癌:
1.行乳腺癌根治术或改良根治术后,有以下指标:①局部和区域淋巴结复发高危的患者,即T3及以上或腋窝淋巴结阳性≥4个;②T1、T2有1~3个淋巴结阳性同时含有高危复发因素者。
2.保乳术后原则上都具有术后放疗指征。
当患者合并其他疾病,但住院期间不需要特殊处理也不影响第一诊断的临床路径流程实施时,可以进入路径。
(四) 标准住院日为≤10天
住院期间的检查项目:
1.必需的检查项目
(1) 血常规、尿常规、大便常规;
(2) 肝肾功、电解质;
(3) 乳腺及引流区淋巴结彩超、胸片或胸部CT、心电图。
2.根据患者病情进行的检查项目
(1) ECT全身骨扫描;
(2) 提示肿瘤有转移时,相关部位CT、MRI;
(3) 合并其他疾病需进行相关检查:如心肌酶谱、24小时动态心电图、心肺功能检查、BNP等。
(五) 治疗方案的选择
1.常规放疗。
2.适形或调强放疗。
3.放疗期间可选择的治疗:必要的纠正贫血和皮肤保护剂等。
(六) 出院标准
1.放疗计划制订完成,病情稳定,生命体征平稳。
2.没有需要住院处理的并发症及合并症。
(七) 变异及原因分析
1.治疗中出现局部皮肤严重放射性皮炎、放射性肺炎等需要延长住院时间增加住院费用。
2.伴有其他基础疾病或并发症,需进一步诊断及治疗或转至其他相应科室诊治,延长住院时间,增加住院费用。
3.医师认可的变异原因分析。
4.其他患者方面的原因。
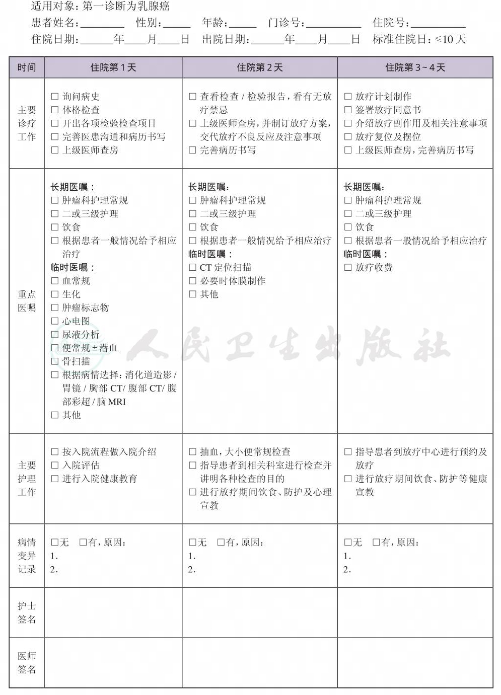
二、 肿瘤科乳腺癌术后放疗临床路径表单


(有条件的单位,患者也可以在门诊治疗)



