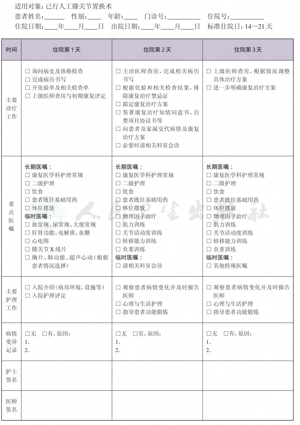
一、 人工膝关节置换术康复临床路径
(一) 适用对象
已行人工膝关节置换术。
(二) 诊断依据
根据《临床诊疗常规 物理医学与康复分册》(中华医学会编著,人民卫生出版社),《康复医学》(第5版)(人民卫生出版社)。
1.临床表现
(1) 下肢运动功能障碍;
(2) 站立/步行功能障碍;
(3) 日常生活活动能力障碍。
2.影像学检查 X线片显示人工膝关节。
(三) 康复评定
分别于入院后1~3天进行初期康复评定,入院后9~11天进行中期康复评定,出院前进行末期康复评定。
1.一般临床情况评定。
2.康复专科评定
(1) 伤口情况评定;
(2) 下肢围度评定;
(3) 下肢血液循环状况评定;
(4) 膝关节关节活动度评定;
(5) 下肢肌力评定;
(6) 转移/负重能力评定;
(7) 步态评定;
(8) 日常生活活动能力评定。
(四) 治疗方案的选择
根据《临床诊疗指南 物理医学与康复分册》(中华医学会编著,人民卫生出版社)、《康复医学》(第5版)(人民卫生出版社)。
1.一般临床治疗。
2.康复治疗
(1) 安全活动指导与健康教育;
(2) 物理因子治疗;
(3) 肌力训练;
(4) 关节活动度训练;
(5) 转移能力训练;
(6) 下肢负重训练;
(7) 步行训练,包括助行器选择与使用训练;
(8) 日常生活活动能力训练。
3.常见并发症处理
(1) 感染治疗;
(2) 血栓处理。
出现骨折、假体脱落、神经损伤等严重并发症和严重合并症时需专科会诊与转诊。
(五) 标准住院日
14~21天
(六) 进入路径标准
1.骨科已行人工关节置换术,无严重术后并发症和严重合并症。
2.当患者同时具有其他疾病诊断,但在住院期间不需要特殊处理也不影响第一诊断的临床路径流程实施时,可以进入路径。
(七) 住院期间辅助检查项目
1.必须检查的项目
(1) 血常规、尿常规、大便常规;
(2) 肝肾功能、电解质、血糖、血脂、凝血功能;
(3) 感染性疾病筛查(乙肝、丙肝、梅毒、艾滋病等);
(4) 心电图、胸片;
(5) 膝关节X线片;
(6) 下肢静脉血管超声;
(7) D-二聚体。
2.根据具体情况可选择的检查项目 心肌酶谱、胸片、肺功能、超声心动等。
(八) 出院标准
1.无手术相关感染。
2.下肢功能改善或进入平台期。
(九) 变异及原因分析
1.出现严重并发症和合并症,需要转入其他专科治疗。
2.辅助检查结果异常,需要复查,导致住院时间延长和住院费用增加。
3.住院期间病情加重,出现并发症,需要进一步诊治,导致住院时间延长和住院费用增加。
4.既往合并有其他系统疾病,腰椎间盘突出症可能导致既往疾病加重而需要治疗,导致住院时间延长和住院费用增加。
二、 人工膝关节置换术康复临床路径表单





