一、 拇指狭窄性腱鞘炎临床路径标准住院流程
(一) 适用对象
第一诊断为拇指狭窄性腱鞘炎。
行腱鞘切开术。
(二) 诊断依据
根据《手外科学》(第3版)(2011年,人民卫生出版社)、《手外科手术学》(第2版)(2010年,复旦大学出版社)、《格林手外科手术学》(第6版)(北京积水潭医院译,人民军医出版社)。
1.病史 拇指屈伸活动受限,可伴有弹响,疼痛。
2.体格检查 掌指关节掌侧局限性压痛,可有局部隆起,掌指关节平面可触及皮下结节性肿物,手指屈伸活动时可感到结节状肿物滑动及弹跳感,有时有弹响。
3.辅助检查 必要时可行手部X片或彩超检查,明确有无骨关节异常或滑膜炎。
(三) 治疗方案的选择及依据
根据《手外科学》(第3版)(2011年,王澍寰编著,人民卫生出版社)、《手外科手术学》(第2版)(2010年,复旦大学出版社)、《格林手外科手术学》(第6版)(北京积水潭医院译,人民军医出版社)。
1.全身状况允许手术。
2.保守治疗无效者需行手术。
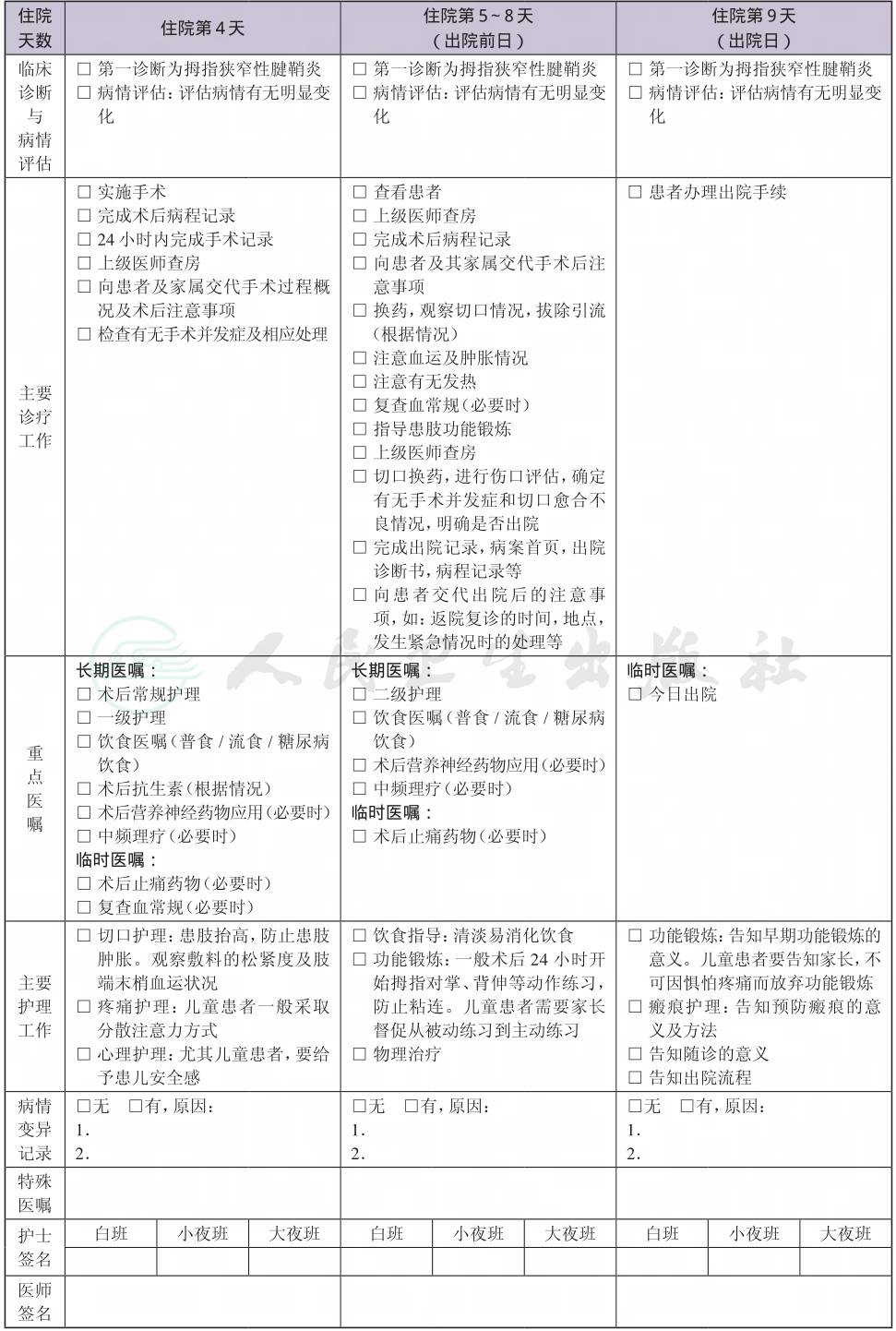
(四) 标准住院日
为7~9天
(五) 进入路径标准
1.第一诊断必须符合拇指狭窄性腱鞘炎疾病编码。
2.除外弥漫性肿胀,考虑肌腱滑膜炎的情况或肌腱断裂的情况。
3.除外对手术治疗有较大影响的疾病(如心脑血管疾病、糖尿病等)。
4.需要进行手术治疗。
(六) 术前准备(术前评估)0~3天
必需的检查项目:
1.血常规、血型、尿常规、肝肾功能、血糖、电解质、凝血功能检查、感染性疾病筛查。
2.胸部X光片、心电图。
3.手部X线检查,必要时彩超检查。
4.其他根据患者情况需要而定:如超声心动图、动态心电图等。
5.有相关疾病者必要时请相应科室会诊。
(七) 预防性抗菌药物选择与使用时机
1.按《抗菌药物临床应用指导原则(2015年版)》(国卫办医发〔2015〕43号)选择用药。
2.预防性用药时间为术前30分钟。
3.术后3天内停止使用预防性抗菌药物,可根据患者切口、体温等情况适当延长使用时间。
(八) 手术日为入院第3~4天
1.麻醉方式 局部麻醉或臂丛麻醉或全麻。
2.手术方式 腱鞘切开术。
3.术中用药 麻醉用药、抗菌药(根据情况)。
(九) 术后住院恢复5~6天
1.必要时复查的项目 血常规,肝肾功能,血糖、电解质。
2.术后用药
(1) 抗菌药物:按照《抗菌药物临床应用指导原则(2015年版)》(国卫办医发〔2015〕43号)。
(2) 其他对症药物:营养神经、改善循环、消肿、止痛等。
3.医生指导下手部功能锻炼。
(十) 出院标准
1.体温正常、常规化验无明显异常。
2.切口无异常。
3.无与本病相关的其他并发症。
(十一) 有无变异及原因分析
1.并发症 尽管严格掌握入选标准,但仍有一些患者因手术带来的一些并发症而延期治疗,如局部神经血管损伤、血肿、感染、严重肿胀影响功能锻炼等情况。
2.合并症 如患者自身有及较多合并症,如糖尿病、心脑血管疾病等,手术后这些疾病可能加重,需同时治疗,或需延期治疗。
二、 拇指狭窄性腱鞘炎临床路径表单





