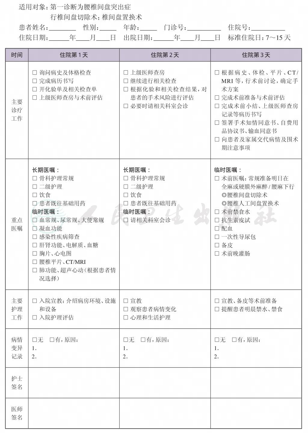
一、 腰椎间盘突出症临床路径标准住院流程
(一) 适用对象
第一诊断为腰椎间盘突出症,行椎间盘切除术、椎间盘置换术。
(二) 诊断依据
根据《临床诊疗指南 骨科学分册》(中华医学会编著,人民卫生出版社),《外科学(下册)》(8年制和7年制临床医学专用教材,人民卫生出版社)。
1.病史 单侧或双侧神经根损伤或马尾神经损伤的症状。
2.体征 单侧或双侧神经根损伤或马尾神经损伤的阳性体征。
3.影像学检查 有椎间盘突出或脱出压迫神经根或马尾神经的表现。
(三) 治疗方案的选择及依据
根据《临床诊疗指南 骨科学分册》(中华医学会编著,人民卫生出版社),《外科学(下册)》(8年制和7年制临床医学专用教材,人民卫生出版社)。
1.腰椎间盘突出症诊断明确。
2.经严格正规非手术治疗3个月无效。
3.尿便障碍或单根神经麻痹,需急诊手术。
(四) 标准住院日
为7~15天
(五) 进入路径标准
1.第一诊断必须符合腰椎间盘突出症疾病编码。
2.如患有其他疾病,但住院期间不需要特殊处理,也不影响第一诊断的临床路径流程实施时,可以进入路径。
3.不合并腰椎管狭窄及腰椎不稳定。
(六) 术前准备3~5天
1.必需的检查项目
(1) 血常规、尿常规、便常规;
(2) 肝肾功能、血电解质、血糖;
(3) 凝血功能;
(4) 感染性疾病筛查(乙肝、丙肝、艾滋病、梅毒等);
(5) 胸片、心电图;
(6) 腰椎正侧位及伸屈侧位片、CT和MRI。
2.根据患者病情可选择
(1) 肺功能、超声心动图(老年人或既往有相关病史者);
(2) 对于部分诊断不明确的患者,术前可能需要肌电图、诱发电位检查、椎间盘造影、小关节封闭、神经根封闭或硬膜外封闭以确诊;
(3) 有相关疾病者必要时请相应科室会诊。
(七) 选择用药
抗菌药物:按照《抗菌药物临床应用指导原则》(卫医发〔2004〕285号)执行。
(八) 手术日为入院第4~5天
1.麻醉方式 全麻或硬膜外麻醉、腰麻。
2.手术方式 开窗或半椎板切除髓核摘除术者,原则上不使用内植物;如需要做全椎板切除,可选用内植物。
3.输血 视术中情况而定。
(九) 术后住院恢复4~11天
1.必需复查的检查项目 腰椎正侧位片,血常规、尿常规。
2.术后处理
(1) 抗菌药物:按照《抗菌药物临床应用指导原则》(卫医发〔2004〕285号)执行;
(2) 术后镇痛:参照《骨科常见疼痛的处理专家建议》;
(3) 激素、脱水药物和神经营养药物;
(4) 术后康复:支具保护下逐渐进行功能锻炼。
(十) 出院标准
1.体温正常,常规化验指标无明显异常。
2.伤口愈合良好:引流管拔除,伤口无感染征象(或可在门诊处理的伤口情况),无皮瓣坏死。
3.术后复查内植物位置满意。
4.没有需要住院处理的并发症和(或)合并症。
(十一) 变异及原因分析
1.围术期并发症 伤口感染、神经血管输尿管损伤、硬膜外血肿、内植物松动等造成住院日延长和费用增加。
2.内科合并症 老年患者常合并基础疾病,如脑血管或心血管病、糖尿病、血栓等,手术可能导致这些疾病加重而需要进一步治疗,从而延长治疗时间,并增加住院费用。
3.内植物的选择 由于病情不同,使用不同的内植物,可能导致住院费用存在差异。
二、 腰椎间盘突出症临床路径表单






