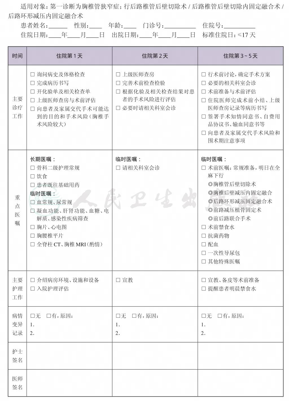
一、 胸椎管狭窄临床路径标准住院流程
(一) 适用对象
第一诊断为胸椎管狭窄症。
行后路椎管后壁切除术/后路椎管后壁切除内固定融合术/后路环形减压内固定融合术。
(二) 诊断依据
根据《临床诊疗常规 骨科学分册》(中华医学会编著,人民卫生出版社),《脊柱疾患的临床与研究》(杨克勤主编,北京出版社)。
1.由于发育、退变或韧带骨化等因素造成胸椎管狭窄。
2.上述病理改变压迫和刺激相应水平的脊髓或神经根并出现相应的临床表现。
3.有相应的神经受压的影像学表现。
(三) 选择治疗方案的依据
根据《临床诊疗常规 骨科学分册》(中华医学会编著,人民卫生出版社),《脊柱疾患的临床与研究》(杨克勤主编,北京出版社)。
1.保守治疗 少数脊髓压迫较轻,症状轻且无进展者可以试行保守治疗。
2.手术治疗 多数有神经症状者,需要手术治疗。
(四) 标准住院日
为≤17天
(五) 进入路径标准
1.第一诊断必须符合胸椎管狭窄症疾病编码。
2.当患者合并其他疾病,但住院期间不需要特殊处理也不影响第一诊断的临床路径流程实施时,可以进入路径。
(六) 术前准备
≤5天(工作日)
1.必需的检查项目
(1) 血常规、尿常规;
(2) 凝血功能、肝功能、肾功能、电解质、血糖、感染性疾病筛查;
(3) 胸片、心电图;
(4) 胸、腰椎平片;
(5) 根据患者病情选择全脊柱CT或(和)胸椎MRI。
2.根据患者病情可选择的检查项目 心肌酶、肺功能、超声心动和骨密度(老年人或既往有相关病史者)。
(七) 预防性抗菌药物选择与使用时机
1.按照《抗菌药物临床应用指导原则》(卫医发〔2004〕285号)执行,并根据患者的病情决定抗菌药物的选择与使用时间。建议使用第一、二代头孢菌素,头孢曲松。
2.术前30分钟预防性用抗菌药物;手术超过3小时加用1次抗菌药物。
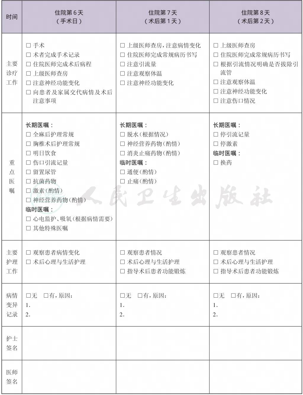
(八) 手术日为入院≤6天
1.麻醉方式 气管内插管全身麻醉。
2.手术方式 椎管后壁切除或后路环形减压,根据病情加用内固定植骨融合。3.手术内植物 椎弓根螺钉、固定钩、固定棒等。
4.术中用药 麻醉常规用药、预防性抗菌药物、激素,术后镇痛泵的应用。
5.根据术中情况决定是否使用自体血回输。
6.根据情况决定是否使用术中脊髓功能监测。
7.输血 视术中具体情况而定。
(九) 术后住院恢复≤11天
1.必须复查的检查项目 胸椎平片。
2.必要时复查的项目 CT、MRI等。
3.术后用药
抗菌药物使用:按照《抗菌药物临床应用指导原则》(卫医发〔2004〕285号)执行,并根据患者的病情决定抗菌药物的选择与使用时间。建议使用第一、二代头孢菌素,头孢曲松。
(十) 出院标准
1.切口 愈合好,无感染征象,或可在门诊处理的未完全愈合切口。
2.没有需要住院处理的并发症和合并症。
(十一) 变异及原因分析
1.有影响手术的合并症,需要进行相关的诊断和治疗。
2.需要根据患者的病情以及影像学特点制定手术方案,包括单纯后路减压、后路环形减压、减压+内固定融合、前路减压固定融合、前后路联合手术。
3.对于部分诊断不明确患者,术前可能需要肌电图、诱发电位、脊柱其他部位影像检查等以确诊。
4.术后若出现并发症,需进行相应处理。
二、 胸椎管狭窄症临床路径表单






