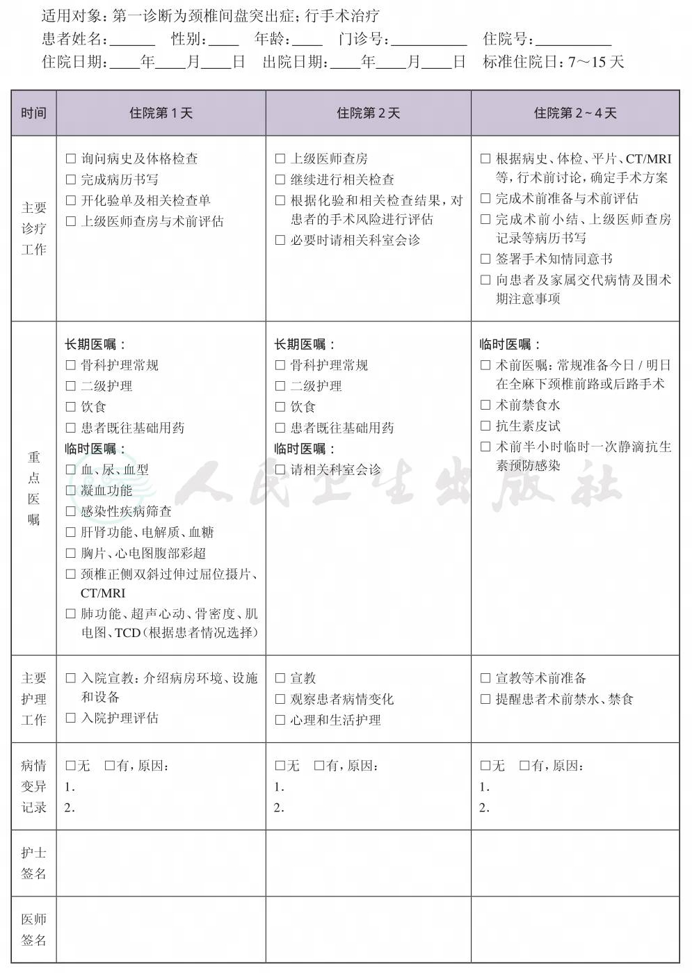
一、 颈椎间盘突出症手术患者路径标准住院流程
(一) 适用对象
第一诊断为颈椎间盘突出症。
行手术治疗。
(二) 诊断依据
根据《临床诊疗指南 骨科学分册》(中华医学会编著,人民卫生出版社),《外科学(下册)》(8年制和7年制临床医学专用教材,人民卫生出版社)。
1.病史 单侧或双侧神经根损伤的症状。
2.体征 单侧或双侧神经根损伤的阳性体征。
3.影像学检查 有颈间盘突出压迫神经根的表现。
(三) 治疗方案的选择及依据
根据《临床诊疗指南 骨科学分册》(中华医学会编著,人民卫生出版社),《外科学(下册)》(8年制和7年制临床医学专用教材,人民卫生出版社)。
1.颈椎间盘突出症诊断明确。
2.非手术治疗无效或复发,症状较重,影响工作和生活者。
3.神经损伤症状明显。
(四) 标准住院日
为7~15天
(五) 进入路径标准
1.第一诊断必须符合颈椎间盘突出症疾病。
2.如患有其他疾病,但住院期间不需要特殊处理,也不影响第一诊断的临床路径流程实施时,可以进入路径。
3.不合并颈椎管狭窄及颈椎不稳定。
(六) 术前准备3~5天
1.必需的检查项目
(1) 血常规、尿常规、血型;
(2) 肝肾功能、血电解质、血糖;
(3) 凝血功能;
(4) 感染性疾病筛查(乙肝、丙肝、艾滋病、梅毒等);
(5) 胸片、心电图;全腹彩超;
(6) 颈椎正侧、双斜位及过伸过屈侧位片、CT和MRI。
2.根据患者病情可选择
(1) 肺功能、超声心动图(老年人或既往有相关病史者);
(2) 对于部分诊断不明确的患者,术前可能需要肌电图以确诊;
(3) 有相关疾病者必要时请相应科室会诊。
(七) 选择用药
抗菌药物:按照《抗菌药物临床应用指导原则》(卫医发〔2015〕43号)执行。
(八) 手术日为入院第3~5天
1.麻醉方式 全麻。
2.手术方式 颈椎前路间盘摘除植骨融合内固定术或颈椎后路单开门或双开门手术。
(九) 术后住院恢复4~11天
1.必须复查的检查项目 血常规、电解质、颈椎正侧位。
2.术后处理
(1) 抗菌药物:按照《抗菌药物临床应用指导原则》(卫医发〔2015〕43号)执行;
(2) 术后镇痛:参照《骨科常见疼痛的处理专家建议》;
(3) 激素、脱水药物和神经营养药物;
(4) 术后康复:颈胸支具保护下逐渐进行功能锻炼。
(十) 出院标准
1.体温正常,常规化验指标无明显异常。
2.症状缓解。
3.没有需要住院处理的并发症和(或)合并症。
(十一) 变异及原因分析
1.围术期并发症 切口感染、神经、血管、输尿管损伤、硬膜外血肿、疗效欠佳需综合保守治疗或开放手术等造成住院日延长和费用增加。
2.内科合并症 老年患者常合并基础疾病,如脑血管或心血管病、糖尿病、血栓等,手术可能导致这些疾病加重而需要进一步治疗,从而延长治疗时间,并增加住院费用。
3.治疗椎间隙的选择 由于病情不同,选择责任节段位置治疗或前后路手术,可能导致住院费用存在差异。
二、 颈椎间盘突出症手术临床路径表单






