一、 寰枢关节脱位临床路径标准住院流程
(一) 适用对象
第一诊断为寰枢关节脱位。
行颈前经口松解或切骨减压、颈后路植骨内固定、前后联合入路松解、减压、植骨内固定术。
(二) 诊断依据
1.病史 有高位颈脊髓病和(或)下位脑神经损害的临床症状。
2.体征 出现上述脊髓病、脑神经损害的阳性体征。
3.影像学检查发现寰枢关节不稳或脱位改变(ADI大于5mm,或齿突不连,或齿状突向上脱位造成继发性颅底凹陷)。
(三) 治疗方案的选择及依据
1.寰枢关节脱位造成脊髓病或低位脑神经病。
2.影像学显示寰枢关节不稳或脱位。
(四) 标准住院日
为7~15天
(五) 进入路径标准
1.第一诊断必须符合寰枢关节脱位疾病编码。
2.当患者同时具有其他疾病,但在住院期间不需要特殊处理也不影响第一诊断的临床路径流程实施时,可以进入路径。
3.病情需手术治疗。
(六) 术前准备3~5天
1.必需的检查项目
(1) 血常规、尿常规;
(2) 肝肾功能、电解质、血糖;
(3) 凝血功能;
(4) 感染性疾病筛查(乙肝、丙肝、艾滋病、梅毒等);
(5) 胸片、心电图;
(6) 颈椎正侧伸屈位片、CT和MRI。
2.根据患者病情可选择
(1) 肺功能、超声心动图(老年人或既往有相关病史者);
(2) 术前可能需要肌电图、诱发电位检查;
(3) 有相关疾病者必要时请相应科室会诊。
(七) 选择用药
抗菌药物:按照《抗菌药物临床应用指导原则(2015年版)》(国卫办医发〔2015〕43号)执行。
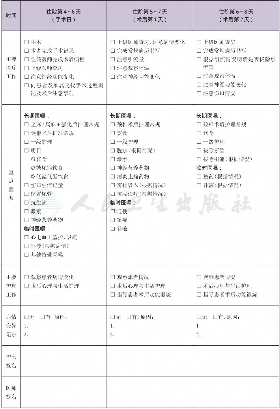
(八) 手术日为入院第4~6天
1.麻醉方式 局麻+强化或全麻。
2.手术方式 颈前经口松解或切骨减压/颈后路复位植骨内固定/前后联合入路松解、减压、植骨内固定术。
3.手术内植物 前路钛板或后路螺钉、固定板(棒)、钛缆、钛网、各种植骨材料。
4.输血 视术中情况而定。
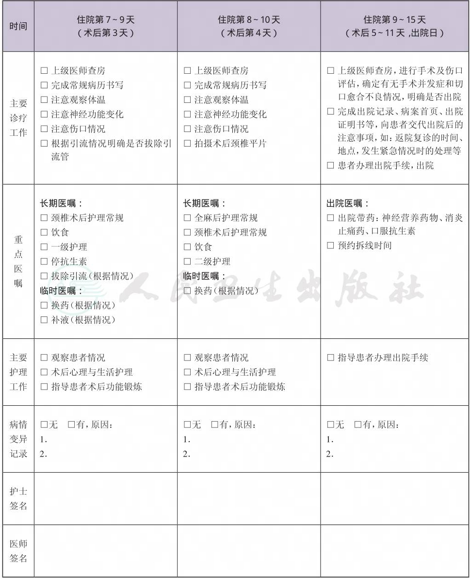
(九) 术后住院恢复5~11天
1.必须复查的检查项目 颈椎正侧位片。
2.术后处理
(1) 抗菌药物:按照《抗菌药物临床应用指导原则(2015年版)》(国卫办医发〔2015〕43号)执行;
(2) 术后镇痛:参照《骨科常见疼痛的处理专家建议》;
(3) 激素、脱水药物和神经营养药物;
(4) 部分患者可根据病情给予抗凝治疗;
(5) 术后康复:支具保护下逐渐进行功能锻炼。
(十) 出院标准
1.体温正常,常规化验指标无明显异常。
2.伤口情况良好 引流管拔除,伤口无感染征象(或可在门诊处理的伤口情况),无皮瓣坏死。
3.术后复查内植物位置满意。
4.没有需要住院处理的并发症和(或)合并症。
(十一) 变异及原因分析
1.围术期并发症 内植物松动、伤口感染、脊髓等神经损伤、血管损伤、食管损伤、硬膜外血肿和伤口血肿等造成住院日延长和费用增加。
2.内科合并症 老年患者常合并基础疾病,如脑血管或心血管病、糖尿病、血栓等,手术可能导致这些疾病加重而需要进一步治疗,从而延长治疗时间,并增加住院费用。
3.有下颈椎病变同时累及者,可能同期手术。
4.内植物的选择 由于病情不同,使用不同的内植物,可能导致住院费用存在差异。
二、 寰枢关节脱位(脊髓型)临床路径表单






