一、 腕尺管综合征临床路径标准住院流程
(一) 适用对象
第一诊断为腕尺管综合征。
行局部韧带切开减压,神经松解术。
(二) 诊断依据
根据《临床诊疗指南 手外科分册》(中华医学会编著,人民卫生出版社),《外科学》(北京大学医学出版社)
1.病史 无明显外伤史。
2.体征 环、小指麻木,感觉减退或消失;手指无力,尤以对捏功能及精细动作差;尺神经腕背支支配手背尺侧感觉正常,而环指尺侧小指掌侧感觉异常,小鱼际肌、骨间肌萎缩,环、小指呈爪形手畸形伴手指分开、合拢受限。
3.辅助检查 肌电图支持。
(三) 治疗方案的选择及依据
根据《临床诊疗指南 手外科学分册》(中华医学会编著,人民卫生出版社),《外科学》(北京大学医学出版社)
1.腕尺管综合征。
2.保守治疗无效时选择手术治疗。
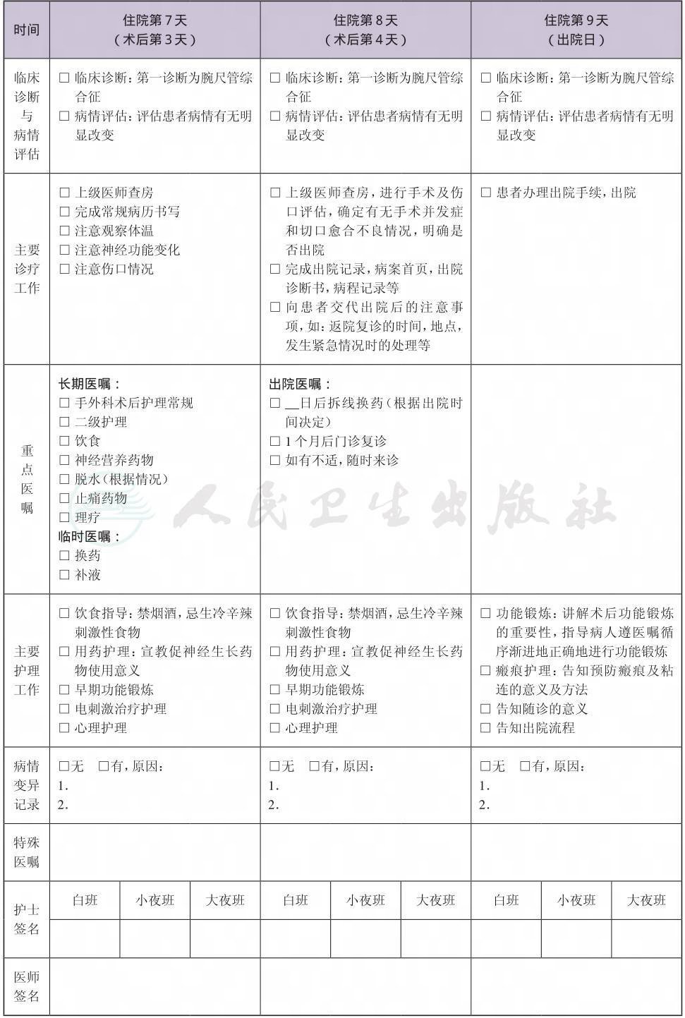
(四) 标准住院日
为7~9天
(五) 进入路径标准
1.第一诊断必须符合腕尺管综合征。
2.当患者同时具有其他疾病,但在住院期间不需要特殊处理也不影响第一诊断的临床路径流程实施时,可以进入路径。
3.病情需手术治疗。
(六) 术前准备2~3天
1.必需的检查项目
(1) 血常规、尿常规;
(2) 肝肾功能、电解质、血糖;
(3) 凝血功能;
(4) 感染性疾病筛查(乙肝、丙肝、艾滋病、梅毒等);
(5) 胸片、心电图;
(6) 腕关节X线片或CT、MRI;
(7) 术前需要肌电图、诱发电位检查。
2.根据患者病情可选择
(1) 肺功能、超声心动图(老年人或既往有相关病史者);
(2) 腕部B超;
(3) 有相关疾病者必要时请相应科室会诊。
(七) 选择用药
抗菌药物:按照《抗菌药物临床应用指导原则(2015年版)》(国卫办医发〔2015〕43号)执行。
(八) 手术日为入院第4~6天
1.麻醉方式 臂丛麻醉或全麻。
2.手术方式 腕部探查,松解神经卡压因素。
3.手术内植物 防粘连膜或液体。
(九) 术后住院恢复5~9天
1.观察神经功能恢复情况。
2.术后处理
(1) 抗菌药物:按照《抗菌药物临床应用指导原则(2015年版)》(国卫办医发〔2015〕43号)执行;
(2) 术后镇痛:参照《骨科常见疼痛的处理专家建议》;
(3) 脱水药物和神经营养药物及电刺激;
(4) 部分患者可根据病情给予抗凝治疗;
(5) 术后康复:适当进行功能锻炼。
(十) 出院标准
1.体温正常,常规化验指标无明显异常。
2.伤口情况良好 引流管拔除,伤口无感染征象(或可在门诊处理的伤口情况),无皮瓣坏死。
3.没有需要住院处理的并发症和(或)合并症。
(十一) 变异及原因分析
1.围术期并发症 伤口感染、血管损伤和伤口血肿等造成住院日延长和费用增加。
2.内科合并症 老年患者常合并基础疾病,如脑血管或心血管病、糖尿病、血栓等,手术可能导致这些疾病加重而需要进一步治疗,从而延长治疗时间,并增加住院费用。
二、 腕尺管综合征临床路径表单






