一、 闭合性跟腱断裂临床路径标准住院流程
(一) 适用对象
第一诊断为闭合性跟腱断裂。
拟行跟腱修补术。
(二) 诊断依据
根据《足踝外科学》(人民卫生出版社,2006)。
1.病史 外伤史,多为踝关节极度背伸时再突然蹬地发力。
2.查体 局部疼痛肿胀,提踵不能,Thompson试验阳性。
3.辅助检查 彩超或MRI提示跟腱连续性中断。
(三) 治疗方案的选择及依据
根据《足踝外科学》(人民卫生出版社,2006),除在无条件进行手术或患者不能接受手术的情况下而采用非手术治疗,应以手术治疗为宜。手术指征是否过于激进,跖屈位彩超提示跟腱断端无明确接触。
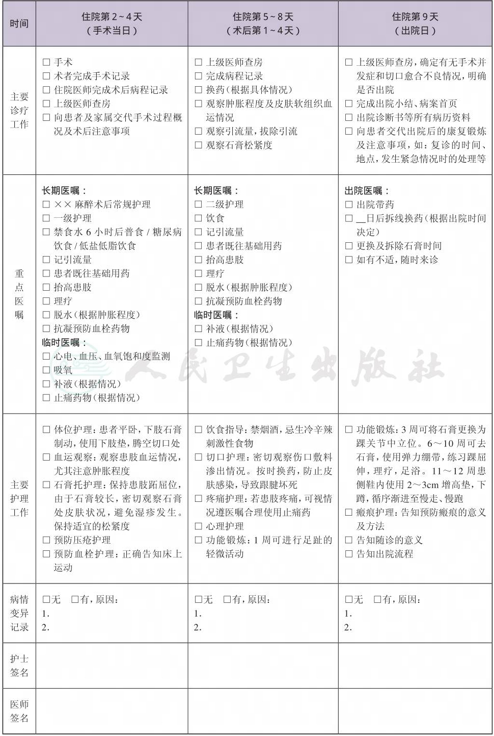
(四) 标准住院日
为7~9天
(五) 进入路径标准
1.第一诊断必须符合跟腱断裂疾病编码。
2.闭合性跟腱断裂。
3.当患者同时具有其他疾病诊断,但在住院期间不需要特殊处理也不影响第一诊断的临床路径流程实施时,可以进入路径。
(六) 术前准备(术前评估)0~3天
1.必需的检查项目
(1) 血常规、尿常规;
(2) 肝肾功能、电解质、血糖;
(3) 凝血功能;
(4) 感染性疾病筛查(乙肝、丙肝、艾滋病、梅毒等);
(5) 踝关节侧位X线片;
(6) 胸片、心电图;
(7) 下肢深静脉彩超或下肢静脉造影。
2.根据患者病情可选择
(1) 超声心动图、血气分析和肺功能(高龄或既往有心、肺部病史者);
(2) 局部彩超、跟腱MRI;
(3) 有相关疾病者必要时请相关科室会诊。
(七) 预防性抗菌药物选择与使用时机
抗菌药物:按照《抗菌药物临床应用指导原则(2015年版)》(国卫办医发〔2015〕43号)执行。
(八) 手术日为入院第0~7天
1.麻醉方式 神经阻滞麻醉、椎管内麻醉或全麻。
2.手术方式 手术探查,跟腱修复术或跟腱止点重建术。
3.手术内植物 止点断裂可选择植入骨锚。
4.输血 无。
(九) 术后住院恢复3~5天
1.观察切口愈合情况及切口周围皮肤血运情况。
2.术后处理
(1) 抗菌药物:按照《抗菌药物临床应用指导原则(2015年版)》(国卫办医发〔2015〕43号)执行;
(2) 术后镇痛:参照《骨科常见疼痛的处理专家建议》;
(3) 脱水药物;
(4) 部分患者可根据病情给予抗凝或改善循环治疗;
(5) 术后康复:术后短腿石膏前后托制动。
(十) 出院标准(围绕一般情况、切口情况、第一诊断转归)
1.体温正常,常规化验指标无明显异常。
2.伤口情况良好 引流管/片拔除,伤口无感染征象(或可在门诊处理的伤口情况),无皮肤坏死。
3.没有需要住院处理的并发症和(或)合并症。
(十一) 有无变异及原因分析
1.围术期并发症 伤口血肿、感染、皮肤坏死等造成住院日延长和费用增加。
2.内科合并症 老年患者常合并基础疾病,如脑血管或心血管病、糖尿病、血栓等,手术可能导致这些疾病加重而需要进一步治疗,从而延长治疗时间,并增加住院费用。
二、 闭合性跟腱断裂临床路径表单





