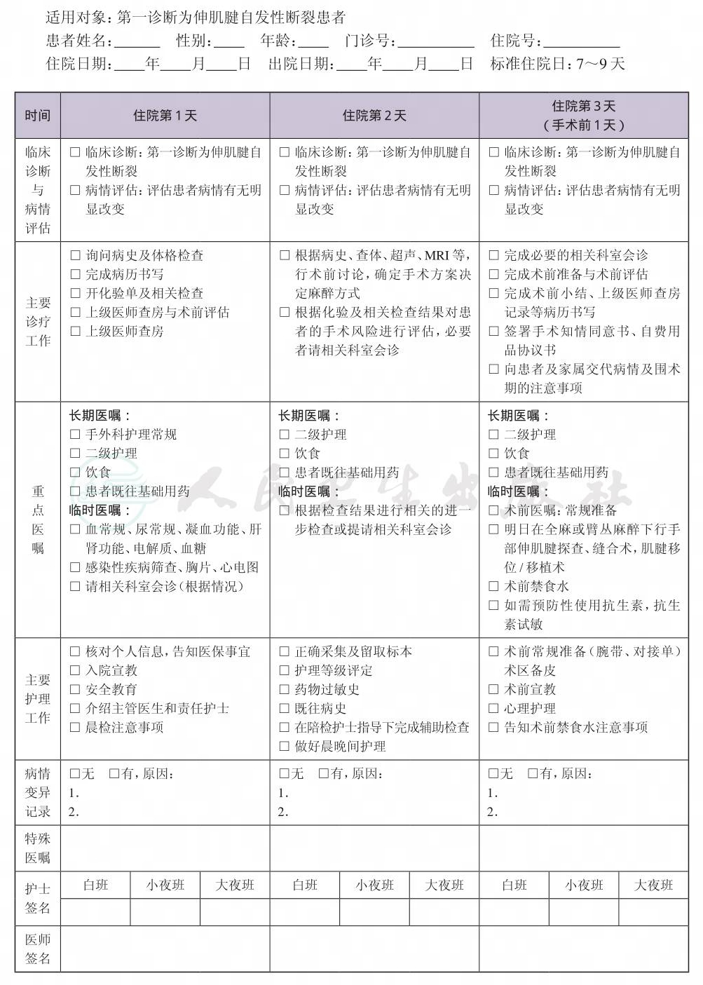
一、 伸肌腱自发性断裂临床路径标准住院流程
(一) 适用对象
第一诊断为伸肌腱自发性断裂。
行手部肌腱缝合术、手部肌腱移位术、肌腱移植术。
(二) 诊断依据
根据《手外科学》(第3版)(王澍寰主编,人民卫生出版社,2011)。
1.病史 无明显外伤史或只有轻微的动作即发生肌腱断裂,有大量手部重复屈伸动作史或类风湿性关节炎、骨折、滑膜炎、痛风等病史。
2.体格检查 患肢手指(5指中任何一指或多个手指)突发背伸无力或不能,无患区神经功能障碍及其他肌肉、肌腱损伤,无明显肿物可触及。体表脂肪层较薄、体表标志明显者在肌腱走行区明显空虚,伸指时不能触及肌腱滑动和张力。
3.辅助检查 手及前臂彩超及MRI检查。
(三) 治疗方案的选择及依据
根据《手外科学》(第3版)(王澍寰主编,人民卫生出版社,2011)。
肌腱自发性断裂,由于长时间的磨损,炎性侵蚀等作用,肌腱断端多粗糙、不整齐,不宜做直接缝合。需根据断裂的部位、功能影响、年龄及职业要求,选择手术方案。
1.新鲜肌腱自发性断裂,断端损伤不严重,无明显短缩者,可直接行伸肌腱缝合术。
2.陈旧肌腱自发性断裂,断端短缩,缺损大者,可行肌腱移位术/移植术。
(四) 标准住院日
为7~9天
(五) 进入路径标准
1.第一诊断必须符合伸肌腱自发性断裂疾病编码。
2.病变局限,仅行肌腱缝合术、移植术或移位术即可修复伸指功能。
3.除外已无法修复断裂的伸肌腱,需行关节融合的患者。
4.除外伸指肌腱Ⅰ区断裂,表现为锤状指的患者。
5.除外所有伸肌腱近止点处撕脱或同时伴有撕脱性骨折的患者。
6.除外伸肌腱于腱腹联合处断裂的患者。
7.除外术中见明显的痛风石、肿瘤或病理性滑膜炎等造成肌腱断裂,手术时需同时处理病因的情况。
8.除外合并其他部位的外伤性肌腱断裂或自发性断裂。
9.除外对伸肌腱自发性断裂有较大影响的疾病(如心脑血管疾病或糖尿病等)。
10.除外对创口愈合有影响的疾病(如糖尿病等)。
11.除外需要在患肢以外其他部位切取肌腱作为移植物供体的情况。
12.除外癔症、癫痫等原因造成的不定期肢体不自主抽搐的情况。
(六) 术前准备
(术前评估)3天,所必需的检查项目:
1.血常规、血型、尿常规、肝肾功能、出凝血时间、常规免疫检查。
2.胸部X线片、心电图。
3.手及前臂彩超及MRI检查。
(七) 预防性抗菌药物选择与使用时机
1.按《抗菌药物临床应用指导原则(2015年版)》(国卫办医发〔2015〕43号)选择用药。
2.预防性用药时间为术前30分钟。
3.术后3天内停止使用预防性抗菌药物,可根据患者切口、体温等情况适当延长使用时间。
(八) 手术日为入院第4~6天
(九) 术后住院恢复第5~8天
1.必须观察的项目 每日局部换药,观察切口皮肤血运变化、肿胀及渗出情况,酌情调整包扎松紧度及引流条。
2.观察体温变化及切口红、肿、热、痛情况,防止或及时处理局部感染。
3.术后用药
(1) 抗菌药物:按《抗菌药物临床应用指导原则(2015年版)》(国卫办医发〔2015〕43号)执行;
(2) 其他对症药物:改善循环、消肿、止痛等。
4.物理治疗。
5.正确、确实的石膏外托固定。
(十) 出院标准(围绕一般情况、切口情况、第一诊断转归)
1.体温正常、常规化验无明显异常。
2.切口无异常,外固定完好。
3.无与本病相关的其他并发症。
(十一) 有无变异及原因分析
1.并发症 本病因病情轻重程度和患者就诊时间的不确定性,相应采取的治疗方法有所不同,应严格掌握入选标准。入选的患者仍有术中无法修复肌腱的连续性和运动功能、术后切口感染累及肌腱、创口长期不愈合的风险。术后石膏托外固定松动、患肢不适当活动等意外原因造成修复后肌腱再次断裂的也应视为变异情况。
2.合并症 部分患者合并痛风、类风湿性关节炎、糖尿病、滑膜炎、肌腱滑膜结核等疾病,术后可能会影响切口的愈合、皮肤血运、肢体肿胀和远期肌腱粘连程度,需同时治疗或延期治疗。
二、 伸肌腱自发性断裂临床路径表单






