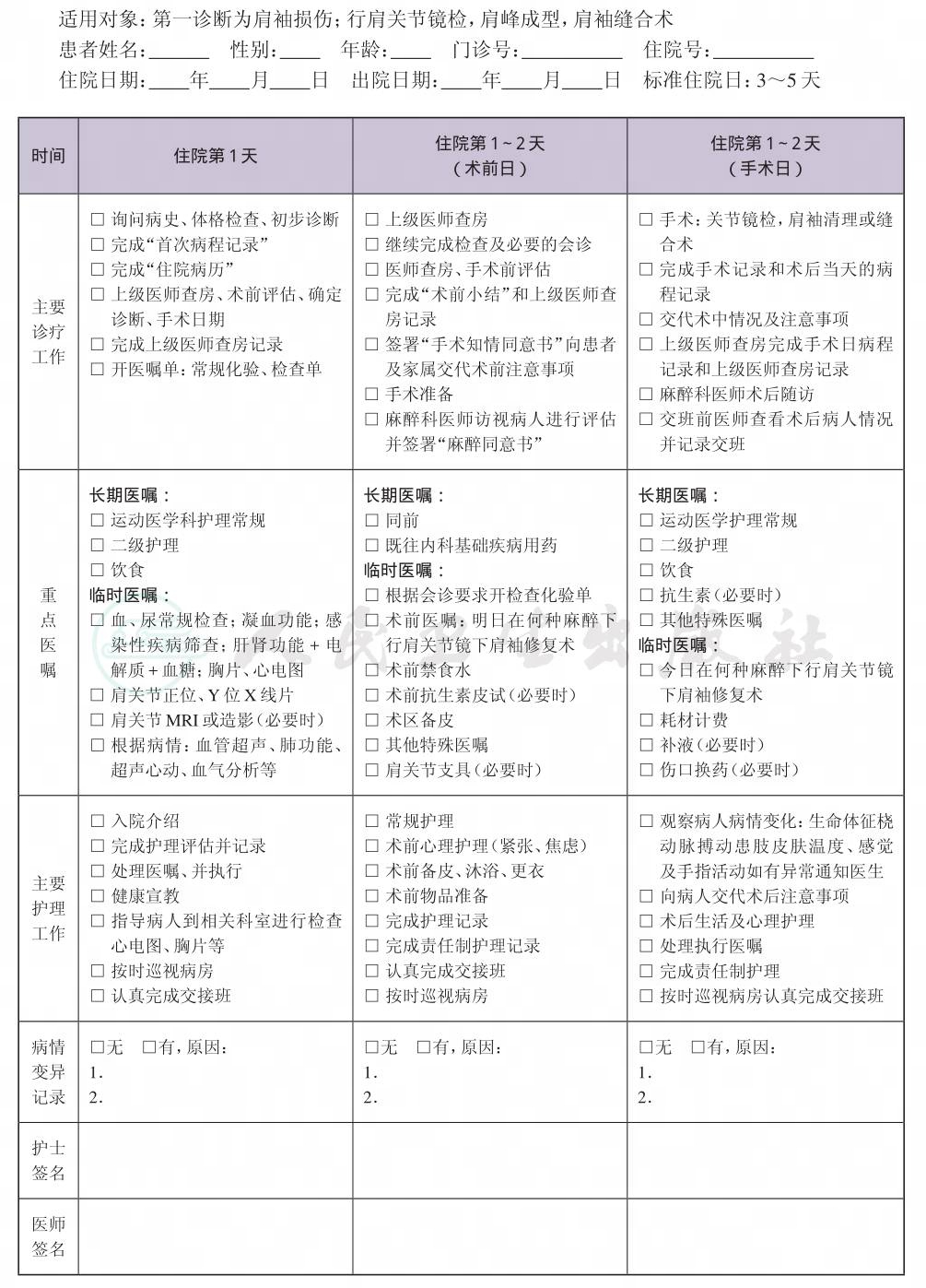
一、 肩袖损伤临床路径标准住院流程
(一) 适用对象
第一诊断为肩袖损伤。
行肩关节镜下关节镜检,肩峰成型、肩袖缝合术,或含以下诊断和术式:

(二) 诊断依据
1.病史 肩关节疼痛、无力,活动不利史。
2.体检 Jobe’test(+),压腹实验(+),吹号征(+),speed’test(+),lift-off(+)。
3.辅助检查 肩关节造影或磁共振或磁共振造影可以确定肩袖损伤的部位及程度。
(三) 治疗方案的选择及依据
1.诊断明确的肩袖损伤,症状明显,持续不缓解,影响正常生活和运动。
2.无手术禁忌证。
(四) 标准住院日
为3~5天
(五) 进入路径标准
1.第一诊断必须符合肩袖损伤。
2.当患者同时具有其他疾病诊断,但在住院期间不需要特殊处理也不影响第一诊断的临床路径流程实施时,可以进入路径。
(六) 术前准备0~2天
1.必需的检查项目
(1) 血常规、尿常规;
(2) 肝肾功能、电解质、血糖;
(3) 凝血功能;
(4) 感染性疾病筛查(乙肝、丙肝、艾滋病、梅毒等);
(5) 肩关节正位、Y位X线片;
(6) 肩关节MRI或MRI造影(必要时);
(7) 胸片、心电图。
2.根据患者病情可选择
(1) 超声心动图、血气分析和肺功能(高龄或既往有心、肺部病史者);肩关节CT检查;
(2) 有相关疾病者必要时请相关科室会诊。
(七) 选择用药
抗菌药物:按照《抗菌药物临床应用指导原则》(卫医发〔2015〕43号)执行。
(八) 手术日为入院第1~2天
1.麻醉方式 全麻或全麻+神经阻滞麻醉。
2.手术方式 肩关节镜下肩峰成型,肩袖缝合修补术。
3.手术内植物 各种缝合锚钉,bio-corkscrew + pushlock锚钉,GⅡ锚钉等。
4.输血 无。
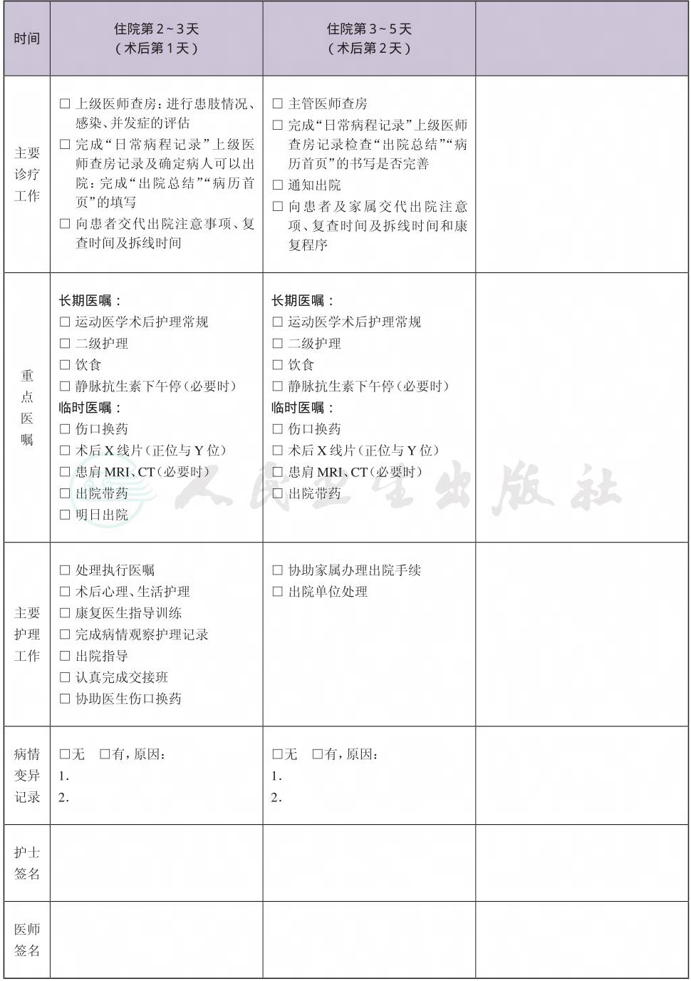
(九) 术后住院恢复3~4天
1.必须复查的检查项目 肩关节X线。
2.必要时查血常规、血沉、CRP、凝血Ⅱ号、电解质。
3.术后处理
(1) 抗菌药物:按照《抗菌药物临床应用指导原则》(卫医发〔2015〕43号)执行;
(2) 术后镇痛:参照《骨科常见疼痛的处理专家建议》;
(3) 术后康复:根据手术状况按相应康复计划康复。
(十) 出院标准
1.体温正常,手指活动正常。
2.伤口无感染征象(或可在门诊处理的伤口情况),关节无感染征象。
3.没有需要住院处理的并发症和(或)合并症。
(十一) 变异及原因分析
1.围术期并发症 深静脉血栓形成、伤口感染、关节感染、神经血管损伤等,造成住院日延长和费用增加。
2.内科合并症 老年患者常合并内科疾病,如脑血管或心血管病、糖尿病、血栓等,手术可能导致基础疾病加重而需要进一步治疗,从而延长治疗时间,并增加住院费用。
3.植入材料的选择 肩袖缝合时,由于缝合位置、大小和损伤性质不同,使用不同的内植物材料,可能导致住院费用存在差异。
二、 肩袖损伤临床路径表单





