一、 下肢静脉功能不全临床路径标准住院流程
(一) 适用对象
第一诊断为下肢静脉功能不全。
行手术治疗。
(二) 诊断依据
根据《临床诊疗指南 外科学分册》(中华医学会编著,人民卫生出版社)。
1.明显的临床症状 肢体沉重感、乏力、胀痛、瘙痒等。
2.典型体征 肢体肿胀,静脉迂曲扩张、浅表静脉血栓形成等。
3.排除下肢深静脉瓣膜功能不全及下肢深静脉血栓病史,且无静脉性溃疡表现。
4.血管彩色多普勒超声检查或下肢静脉造影检查明确。
(三) 治疗方案的选择
根据《临床诊疗指南 外科学分册》(中华医学会编著,人民卫生出版社)。
1.手术 大隐静脉或小隐静脉高位结扎+静脉曲张剥脱术。
2.手术方式 根据小腿静脉曲张的范围和程度以及患者意愿选择曲张静脉切除、环形缝扎、透光刨吸等不同手术方式。
(四) 标准住院日
为8~14天
(五) 进入路径标准
1.第一诊断必须符合下肢静脉功能不全疾病编码。
2.当患者合并其他疾病,但住院期间不需要特殊处理也不影响第一诊断的临床路径流程实施时,可以进入路径。
(六) 术前准备2~3天
1.必需检查项目
(1) 血常规、尿常规、便常规;
(2) 肝功能、肾功能、电解质、血糖、血脂、凝血功能、血型、感染性疾病筛查(乙肝、丙肝、艾滋病、梅毒等);
(3) 胸片、心电图、下腔及髂静脉彩超,颈部动脉彩超,下肢深静脉顺行造影。
2.根据患者病情选择 血同型半胱氨酸、叶酸、维生素B12、叶酸药物基因、24小时心电图,心肺功能检查、下肢动脉造影,心脏彩超、腹部肝胆脾胰双肾彩超等。
(七) 选择用药
1.抗菌药物 按照《抗菌药物临床应用指导原则(2015年版)》(国卫办医发〔2015〕43号)执行,并结合患者的病情决定抗菌药物的选择,可选用革兰阳性敏感的抗菌药物。根据微生物检测及药敏试验选择抗菌药物应用。
2.应用雾化吸入药物、静脉活性药物、中成活血药物、营养神经药物、抗凝药物等;根据患者术后恢复情况加用对症支持治疗药物及护理措施。
3.术后口服静脉活性药物,抗血小板、中成活血药物等。
4.患肢抬高,鼓励病人在麻醉作用消失后,作患肢足跖背伸运动,应用气压治疗,穿着医用弹力袜等护理措施,督促患者早期下床活动。
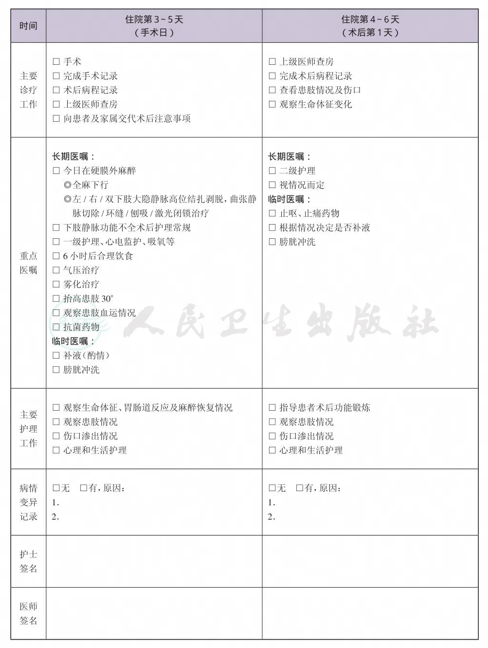
(八) 手术日为入院第3~5天
1.麻醉方式 全麻、硬膜外麻醉、硬膜外蛛网膜下腔联合阻滞麻醉或腰麻。
2.术中用药 麻醉常规用药,根据情况选用术后镇痛用药。
3.输血 视术中情况而定。
(九) 术后住院恢复5~10天
1.必须复查的检查项目 血常规、肝功能、肾功能、电解质、血凝,其他根据患者具体情况而定。
2.术后用药 抗菌药物按照《抗菌药物临床应用指导原则(2015年版)》(国卫办医发〔2015〕43号)执行,可选用革兰阳性菌敏感的抗菌药物,原则上不超过24小时。
(十) 出院标准(术后7~14天)
1.患者体温正常,伤口无感染迹象,能正常下床活动。
2.没有需要住院处理的并发症。
(十一) 变异及原因分析
1.严重基础疾病可能对手术造成影响者,术前准备时间会延长。
2.术后出现伤口感染、下肢深静脉血栓形成等并发症时,住院恢复时间相应延长。
二、 下肢静脉功能不全临床路径表单


