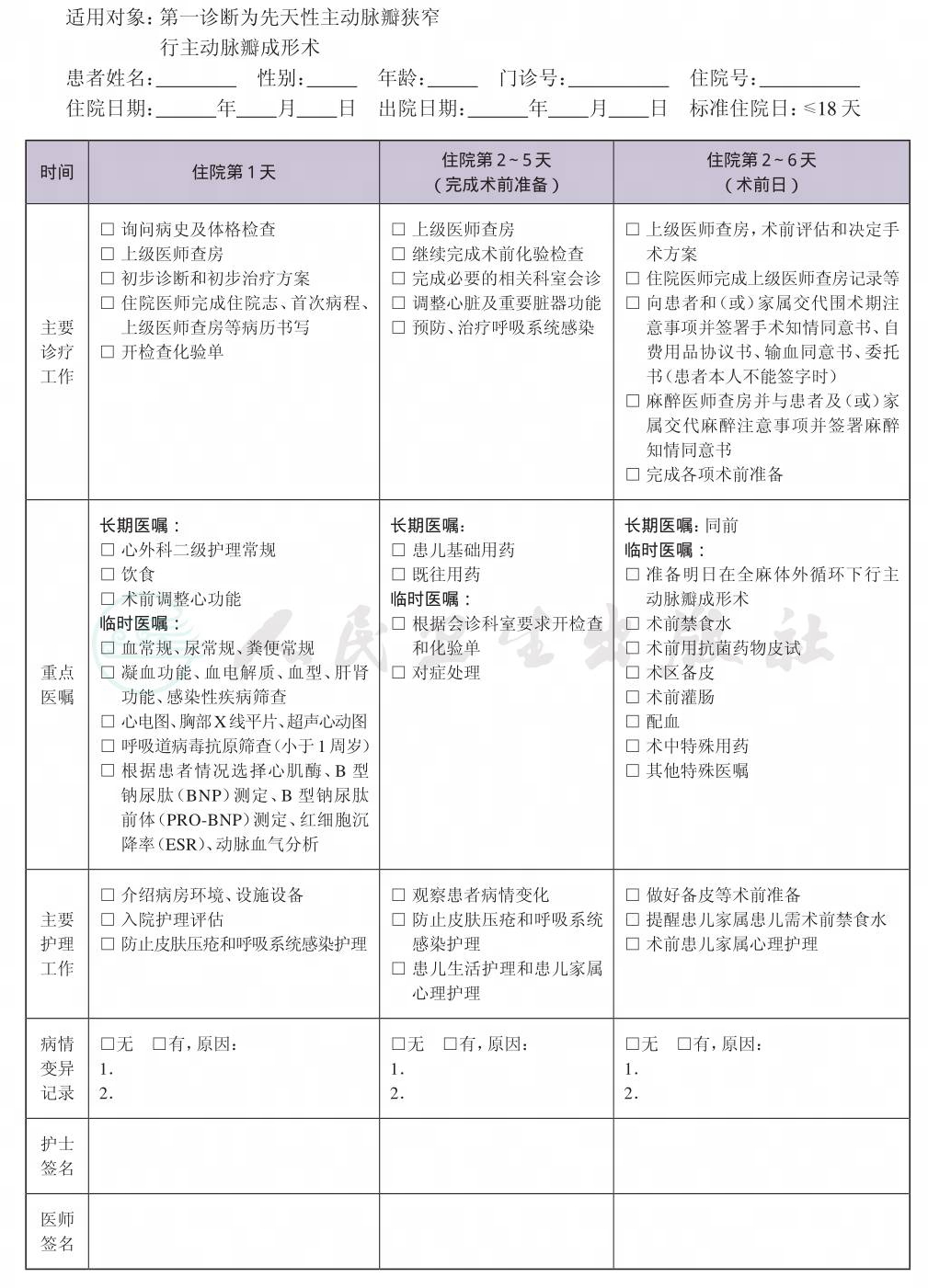
一、 先天性主动脉瓣狭窄临床路径标准住院流程
(一) 适用对象
第一诊断为先天性主动脉瓣狭窄。
行主动脉瓣成形术。
(二) 诊断依据
根据《临床诊疗指南 心脏外科学分册》(中华医学会编著,人民卫生出版社)。
1.临床症状 主动脉瓣严重狭窄的婴幼儿可有重度发绀和低心排的表现。儿童和青少年时期多数患儿无明显症状,生长发育正常。常在体检时因心脏杂音发现本病。少数患者活动时出现心绞痛、晕厥或活动后心悸、气促。
2.体征 胸骨上窝或胸骨右缘可扪及收缩期喀喇音;胸骨右缘第二肋间可闻及收缩期喷射性杂音并向颈部传导;脉压缩小。主动脉瓣严重狭窄的婴幼儿,第二心音分裂,多可听到舒张早期主动脉瓣反流杂音,心排量低的患儿主动脉瓣区杂音不明显。
3.辅助检查 心电图、胸部X线平片、超声心动图等。
(三) 进入路径标准
1.第一诊断必须符合先天性主动脉瓣狭窄疾病编码。
2.有适应证,无禁忌证。
3.射血分数EF≥45%。
4.主动脉瓣中、重度狭窄患儿。
5.患儿能够行主动脉瓣成形术。
6.当患儿同时具有其他疾病诊断,但在住院期间不需要特殊处理也不影响第一诊断的临床路径实施时,可以进入路径。
(四) 标准住院日
一般≤18天
(五) 住院期间的检查项目
1.必需的检查项目
(1) 血常规、尿常规、便常规;
(2) 肝功能测定、肾功能测定、葡萄糖测定、血电解质、血型、凝血功能、感染性疾病筛查(乙肝、丙肝、梅毒、艾滋病等);
(3) 心电图、胸部X线平片、超声心动图。
2.根据患者病情进行的检查项目 如果患儿<1周岁,需做呼吸道病毒抗原筛查;心肌酶、心功能测定[如B型钠尿肽(BNP)测定、B型钠尿肽前体(PRO-BNP)测定等]、红细胞沉降率(ESR)、动脉血气分析。
其他检查项目:如CT、心导管检查等。
(六) 治疗方案的选择
根据《临床技术操作规范 心血管外科学分册》(中华医学会编著,人民军医出版社)。
行主动脉瓣成形术。
(七) 预防性抗菌药物选择与使用时机
按照《抗菌药物临床应用指导原则》(卫医发〔2004〕285号)执行,并根据患儿的病情决定抗菌药物的选择与使用时间。建议使用第一、第二代头孢菌素。如可疑感染,需做相应的微生物学检查,必要时做药敏试验。
(八) 手术日入院≤7天(工作日)
1.麻醉方式 全身麻醉。
2.体外循环辅助。
3.手术植入物 可吸收胸骨线、胸骨固定钢丝、涤纶片、起搏导线等。
4.术中用药 麻醉及体外循环常规用药。
5.输血及血液制品 视术中情况而定。输血前需行血型鉴定、抗体筛选和交叉合血。
(九) 术后恢复≤15天
1.术后早期持续监测,观察生命体征。
2.必需复查的检查项目 血常规、血电解质、肝肾功能、心电图、胸部X线平片、超声心动图。
3.抗菌药物 按照《抗菌药物临床应用指导原则》(卫医发〔2004〕285号),并根据患者的病情决定抗菌药物的选择与使用时间。如可疑感染,需做相应的微生物学检查,必要时做药敏试验。
4.根据病情需要进行强心、利尿、补钾等治疗。
(十) 出院标准
1.体温正常,血常规、电解质无明显异常。
2.引流管拔除、切口愈合无感染。
3.没有需要住院处理的并发症和(或)其他合并症。
4.超声心动图提示主动脉瓣无中度或中度以上狭窄和(或)关闭不全。
(十一) 变异及原因分析
1.围术期并发症 术中大出血、心功能不全、溶血、感染性心内膜炎、术后伤口感染、重要脏器功能不全、术后呼吸系统感染等造成住院日延长和费用增加。
2.合并有其他系统疾病加重而需要治疗,从而延长治疗时间和增加住院费用。
3.主动脉瓣成形效果不满意,需再次行主动脉瓣成形术或主动脉瓣置换术。
4.合并高度房室传导阻滞等严重心律失常者,住院日延长和费用增加。
5.非常规路径(胸骨正中切口)的各类微创术式,导致住院费用存在差异。
6.其他因素 患儿术前年龄小、体重轻、营养状况不良、反复呼吸系统感染,术前心功能及其他重要脏器功能不全需调整,特殊原因(如稀有血型短缺等)造成的住院时间延长费用增加。
二、 先天性主动脉瓣狭窄临床路径表单






