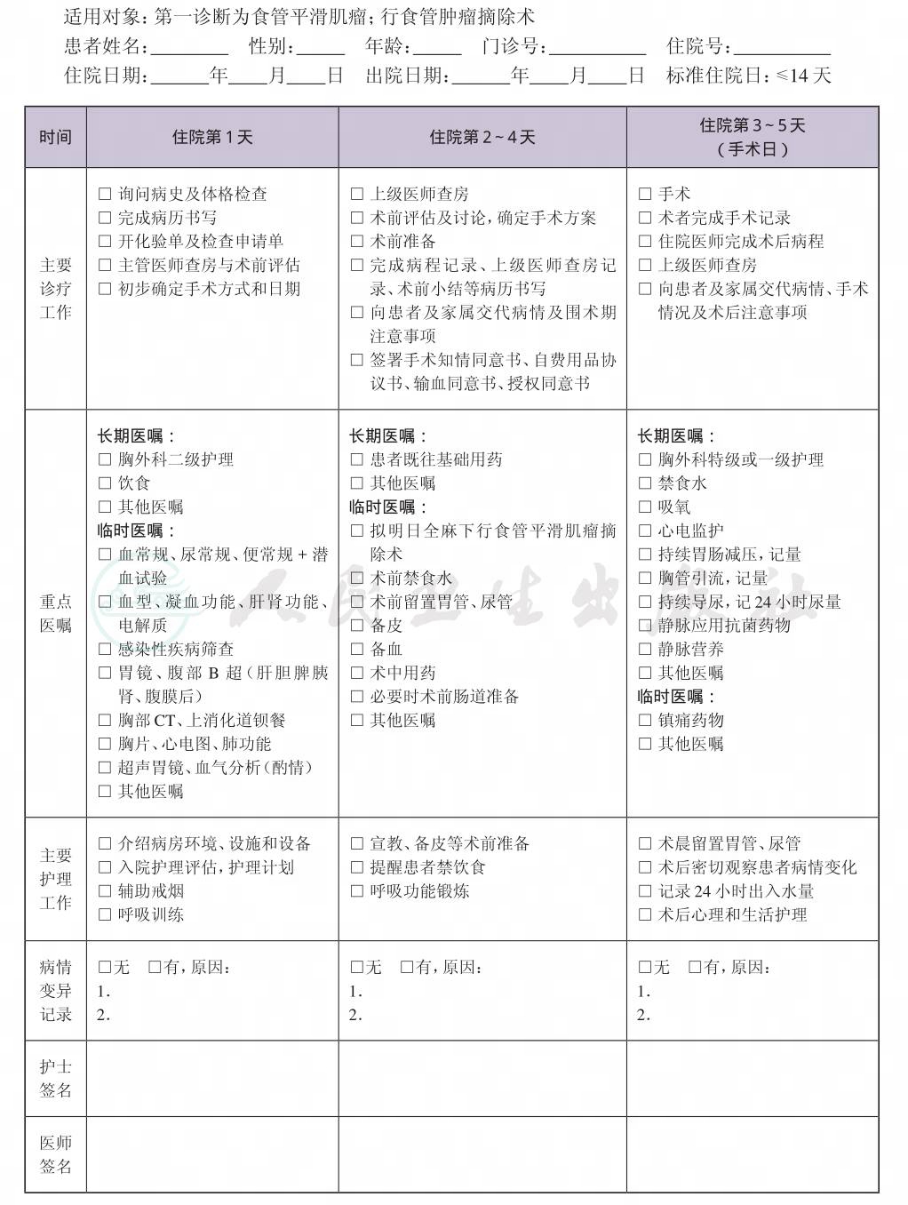
一、 食管平滑肌瘤临床路径标准住院流程
(一) 适用对象
第一诊断为食管平滑肌瘤。
行食管平滑肌瘤摘除术。
(二) 诊断依据
根据《临床诊疗指南 胸外科分册》(中华医学会编著,人民卫生出版社)和《胸心外科疾病诊疗指南》(第2版)(同济医学院编著,科学出版社)。
1.临床表现 多无明显症状,部分病例可有吞咽梗阻感等。
2.辅助检查
(1) 上消化道钡剂造影:食管腔内充盈缺损,黏膜光滑;
(2) 胃镜可见表面光滑、黏膜完整的食管隆起性病变;
(3) 胸部CT及增强可见食管壁局部增厚;
(4) 食管超声内镜提示肿瘤来源食管肌层。
(三) 选择治疗方案的依据
根据《胸心外科疾病诊疗指南》(第2版)(同济医学院编著,科学出版社)。
手术治疗:经左胸入路或右胸入路行食管肿瘤摘除术。
(四) 标准住院日
为≤14天
(五) 进入路径标准
1.第一诊断必须符合食管平滑肌瘤疾病编码。
2.当患者同时具有其他疾病诊断,但在门诊治疗期间不需要特殊处理也不影响第一诊断的临床路径流程实施时,可以进入路径。
(六) 术前准备≤4天
1.必需的检查项目
(1) 血常规、尿常规、便常规+潜血试验;
(2) 血型、凝血功能、肝功能测定、肾功能测定、电解质、感染性疾病筛查(乙肝、丙肝、梅毒、艾滋病等);
(3) X线胸片、心电图、肺功能;
(4) 胃镜、腹部超声检查;
(5) 上消化道钡餐、胸部CT。
2.根据患者病情,可选择的检查项目 血气分析、相关肿瘤标志物检查、超声胃镜、超声心动图、胸部MRI等。
(七) 预防性抗菌药物的选择与使用时机
1.按照《抗菌药物临床应用指导原则》(卫医发〔2004〕285号)执行,并根据患者的病情决定抗菌药物的选择与使用时间。如可疑感染,需做相应的微生物学检查,必要时做药敏试验。
2.建议使用第一、二代头孢菌素,头孢曲松。术前30分钟预防性用抗菌药物;手术超过3小时加用1次抗菌药物;术后预防用药时间一般不超过24小时,个别情况可延长至48小时。
(八) 手术日为入院第≤5天
1.麻醉方式 气管插管全身麻醉。
2.手术方式 经左胸入路或右胸入路食管肿瘤摘除术。
3.输血 视术中具体情况而定。输血前需行血型鉴定、抗体筛选和交叉合血。
(九) 术后住院恢复≤9天
1.必需复查的检查项目
(1) 血常规、肝功能测定、肾功能测定、电解质;
(2) X线胸片、食管造影;
(3) 病理检查。
2.术后用药
(1) 抗菌药物:按照《抗菌药物临床应用指导原则》(卫医发〔2004〕285号)执行。术后预防用药时间一般不超过24小时,个别情况可延长至48小时。如可疑感染,需做相应的微生物学检查,必要时做药敏试验。
(2) 静脉或肠内营养。
(十) 出院标准
1.恢复饮食。
2.切口愈合良好,或门诊可处理的愈合不良切口。
3.体温正常。
4.胸片呈正常术后改变,无明显异常。
5.没有需要住院处理的其他并发症或合并症。
(十一) 变异及原因分析
1.存在影响手术的合并症,术前需要进行相关的诊断和治疗。
2.术后出现肺部感染、呼吸功能衰竭、心脏功能衰竭、食管胸膜瘘、胃肠功能障碍等并发症,需要延长治疗时间。
二、 食管平滑肌瘤临床路径表单





