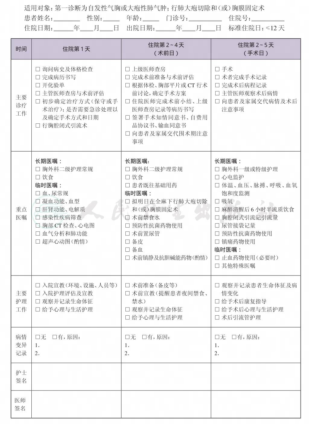
一、 肺大疱外科治疗临床路径标准住院流程
(一) 适用对象
第一诊断为肺大疱。发生气胸者按自发性气胸临床路径实施。
行肺大疱切除和(或)胸膜固定术。
(二) 诊断依据
根据《临床诊疗指南 胸外科分册》(中华医学会编著,人民卫生出版社)。
1.临床症状 不同程度的胸痛、喘憋、呼吸困难咳嗽。
2.临床体征 少量气胸时,体征不明显;气胸在30%以上者,可出现患侧胸部饱满,呼吸运动减弱,叩诊呈鼓音,语颤和呼吸音均减低或消失,气管向健侧移位。
3.辅助检查 胸片或胸部CT。
(三) 治疗方案的选择
根据《临床诊疗指南 胸外科分册》(中华医学会编著,人民卫生出版社)。
手术治疗:
(1) 胸片或CT检查证实有肺大疱者;
(2) 患者从事特殊职业,如飞行员、潜水员、高空作业等。
(四) 标准住院日
为≤12天
(五) 进入路径标准
1.第一诊断符合肺大疱或大疱性肺气肿疾病编码。
2.当患者同时具有其他疾病诊断,但住院期间不需特殊处理也不影响第一诊断的临床路径流程实施时,可以进入此路径。
(六) 术前准备(术前评估)≤4天
检查项目:
(1) 血常规、尿常规、血型;
(2) 凝血功能、肝肾功能、电解质、感染性疾病筛查(乙肝、丙肝、艾滋病、梅毒等);
(3) 胸部CT、心电图。
(4) 超声心动图(60岁以上或伴有心血管疾病者);
(5) 肺功能、血气分析、肺通气灌注扫描(酌情)。
(七) 预防性抗菌药物选择与使用时机
应按照《抗菌药物临床应用指导原则》(国卫办医发〔2015〕43号)执行。预防性用药选用第一、二代头孢,如出现术后感染,则按治疗用药治疗(根据情况,非必需)。
(八) 手术日为入院≤5天
1.麻醉方式 全麻。
2.手术耗材 切割缝合器、生物胶、止血材料等。
3.术中用药 麻醉常规用药。
4.输血 视术中情况而定。
5.病理 石蜡切片。
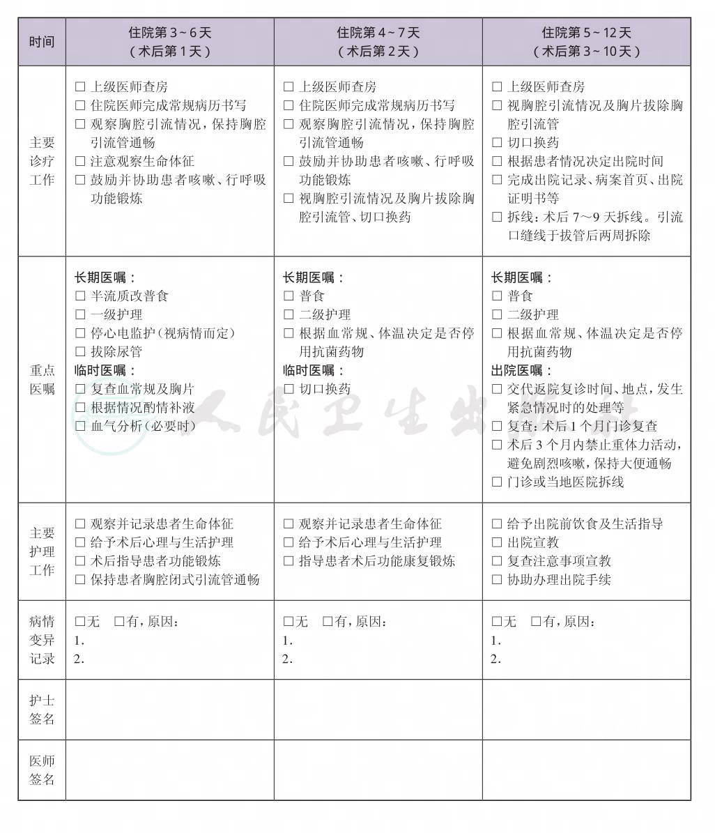
(九) 术后住院恢复≤10天
复查的检查项目:血常规,胸片,胸部CT平扫(酌情)。
(十) 出院标准
1.体温正常,切口无感染。
2.复查化验结果无明显异常,胸片示肺复张良好等。
(十一) 变异及原因分析
1.患者伴有可能影响手术的合并疾病,需要进行相关的诊断和治疗。
2.术后发生并发症需要进行相应的临床诊治,延长住院时间。
二、 肺大疱外科治疗临床路径表单





