一、 原发性骨髓纤维化(PMF)临床路径标准住院流程
(一) 适用对象
第一诊断为原发性骨髓纤维化。
(二) 诊断依据
根据中国《原发性骨髓纤维化诊治指南》(2015),《World Health Organization Classification of Tumors. Pathology and Genetic of Tumors of Haematopoietic and Lymphoid Tissue.》(2008),《An overview on CALR and CSF3R mutations and a proposal for revision of WHO diagnostic criteria for myeloproliferative neoplasms》(Leukemia,2014,28:1407-1413)进行诊断。
1.主要标准
(1) 有巨核细胞增生和异型巨核细胞,常伴有网状纤维或胶原纤维增生,如缺乏显著的网状纤维增多,巨核细胞改变需伴有粒系增殖且常有红系早阶段细胞减少为特征的骨髓高增殖性表现。
(2) 不符合WHO诊断标准关于PV、CML、MDS(粒红系无病态造血)或其他髓系肿瘤的诊断。
(3) 证实有JAK2 V617F或者其他克隆性标志(如MPL W515K/L、CALR第9号外显子插入缺失突变),如缺乏克隆性标志,需除外可导致继发性骨纤的原发疾病如感染,自身免疫性疾病,慢性炎性反应,多毛细胞白血病或其他淋系肿瘤,恶性转移瘤,慢性/毒性脊髓炎等。
2.次要标准
(1) 骨髓病性贫血(幼红、幼粒血象)。
(2) 乳酸脱氢酶水平升高。
(3) 贫血。
(4) 可触及的脾脏增大。
确诊原发性骨髓纤维化,需满足3项主要指标和2项次要标准。
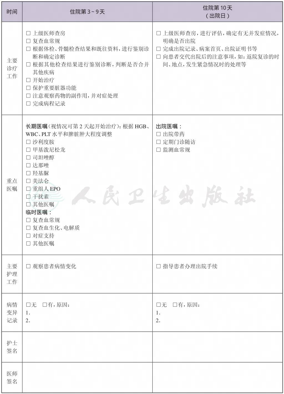
(三) 标准住院日
为10天内
(四) 进入路径标准
1.第一诊断必须符合原发性骨髓纤维化疾病编码。
2.当患者同时具有其他疾病诊断,但住院期间不需要特殊处理也不影响第一诊断的临床路径流程实施时,可以进入路径。
(五) 住院期间的检查项目
1.必需的检查项目
(1) 血常规及分类、尿常规、便常规+潜血。
(2) 骨髓细胞形态学检查、骨髓活检+网状纤维染色(必要时行免疫组织化学染色)、细胞遗传学和JAK2 V617F、MPL W515L/K、CALR第9号外显子插入缺失突变、白血病融合基因BCR/ABL(P210, P190,P230)检测。
(3) 肝肾功能、电解质、促红细胞生成素、血型、输血前检查,凝血功能。
(4) 胸片、心电图、腹部B超。
2.根据患者情况可选择 造血祖细胞培养(±EPO)、基因突变:JAK2第12外显子、ASXL1第12外显子、TET2全部外显子、IDH1/2第4外显子、EZH2全部外显子、DNMT3A R882、SRSF2第2外显子、SETBP1第4外显子、TCR/ IgH/ IgK重排、蛋白C,蛋白S、细胞因子、ENA抗体谱、抗核抗体、肿瘤标记物检测。
(六) 治疗开始于诊断第1天
(七) 治疗方案与药物选择
1.治疗目标
(1) 改善生活质量。
(2) 缓解相关症状,减低向白血病转化的风险。
2.治疗策略 依据预后危险度分组的分层治疗策略。
3.治疗方案
(1) 低危组(IPSS、DIPSS或DIPSS-plus低危和中危-1组)
1) 无明显临床症状的患者可密切观察,不需积极治疗干预。
2) 纠正贫血治疗:沙利度胺常与泼尼松联合应用。
沙利度胺50~200mg,Po Qn。
泼尼松0.5mg/kg×d Po Qd。
司坦唑醇2mg Po Tid。
达那唑100~200mg Po Tid。
重组EPO初始剂量10 000U ih Tiw,1~2个月无效后剂量加倍,3~4个月后仍无效者停用。
3) 骨髓抑制药物治疗:对疾病早期骨髓呈“高增生性”,白细胞、血小板数明显升高伴脾大压迫症状或全身症状明显者适用。
羟基脲1~2g/d,Po。
马利兰2mg Po Qod。
干扰素300万U,ih Qod。
(2) 高危组(IPSS、DIPSS或DIPSS-plus中危-2和高危组)
1) 异基因造血干细胞移植(ALLO-HSCT):为目前唯一可能达到治愈本病目的治疗方案,鉴于较高的移植相关死亡率(TRM)及植活失败率,年龄小于50岁的高危患者可考虑移植治疗,大于50岁的高危患者如一般情况较好,重要脏器功能无损,可考虑减低预处理强度(RIC)移植方案治疗。最佳移植时间尚无定论。
2) 卢索替尼(ruxolitinib):适用于伴有严重脾肿大或明显体质性症状的高危组患者。
3) 脾切除术及脾区放射治疗:巨脾或脾脏疼痛,有严重全身症状、不能控制的溶血发作、严重贫血需输血支持、严重的血小板减少经其他治疗无效、并发明显的门脉高压,可考虑脾切除治疗。有脾切除术适应证但存在手术禁忌情况者,可选择脾区放疗。
4) 支持治疗:同低危组患者。
(八) 出院标准
1.一般情况良好。
2.没有需要住院处理的并发症和(或)合并症。
(九) 变异及原因分析
1.治疗中或治疗后有血栓、出血及其他合并症者,进行相关的诊断和治疗,并适当延长住院时间或退出路径。
2.疾病进展期的患者退出路径。
二、 原发性骨髓纤维化临床路径表单





