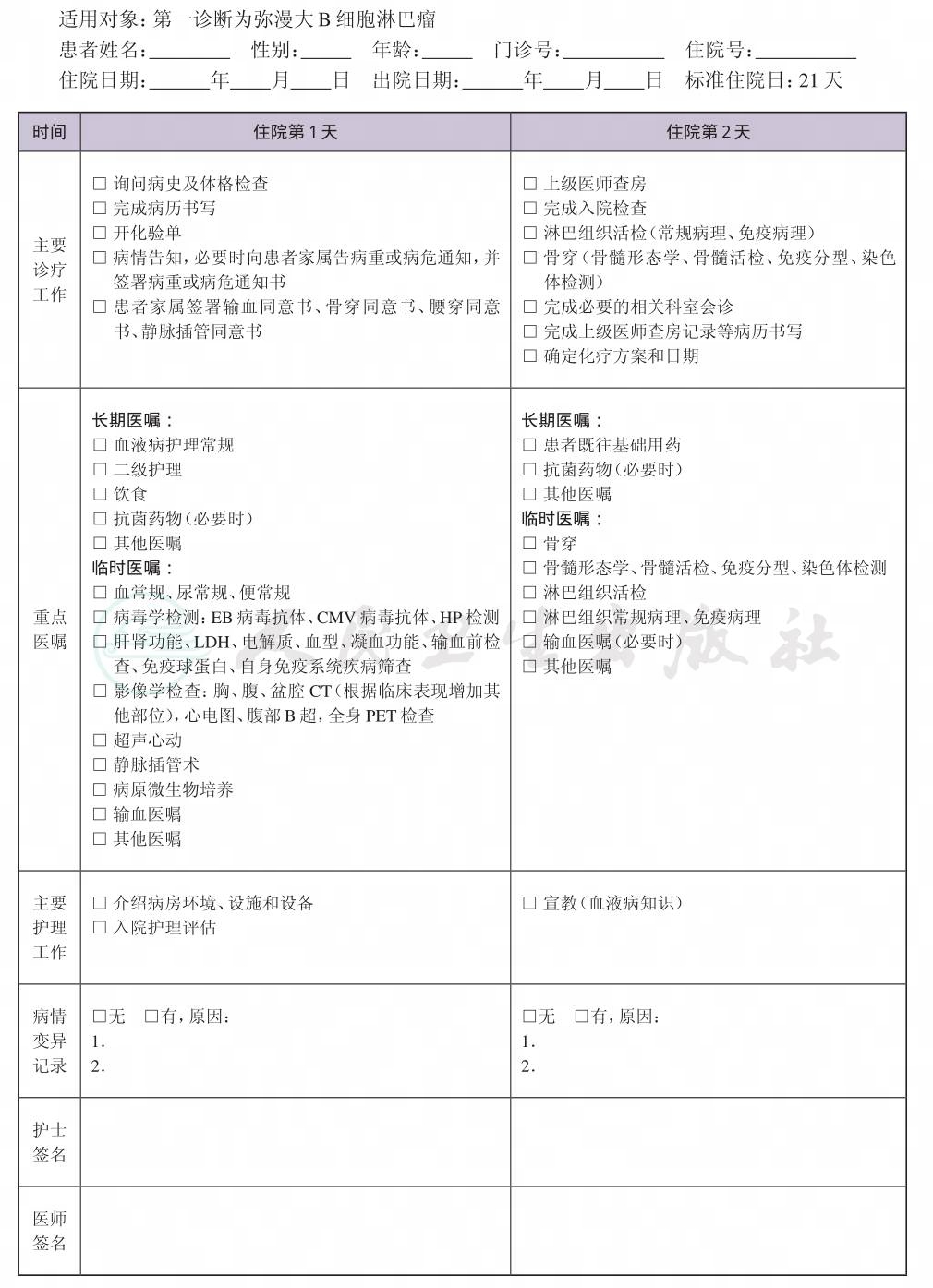
一、 弥漫大B细胞淋巴瘤(初治)临床路径标准住院流程
(一) 适用对象
第一诊断为弥漫大B细胞淋巴瘤。
(二) 诊断及分期依据
根据《血液病诊断和疗效标准》(第3版)(张之南、沈悌主编,科学出版社,2008年)、《World Health Organization Classification of Tumors.Pathology and Genetic of Tumors of Haematopoietic and Lymphoid Tissue》(2008年版)。
诊断标准
1.临床表现 无痛性淋巴结肿大是主要临床表现之一。但DLBCL也可原发于淋巴结以外的淋巴器官或组织,包括胃肠道、肝、脾、中枢神经系统、睾丸、皮肤等。瘤块浸润、压迫周围组织而有相应临床表现。可有发热、乏力、盗汗、消瘦等症候。
2.实验室检查 血清乳酸脱氢酶(LDH)可升高。侵犯骨髓可造成贫血、血小板减少,中性粒细胞可减低、正常或升高;涂片或可见到淋巴瘤细胞。中枢神经系统受累时有脑脊液异常。
3.病理组织学检查 系确诊本病必需的依据。
普通病理学检查,其特征为大淋巴细胞呈弥漫增生,破坏正常淋巴结结构;瘤细胞胞浆量中等,核可有一个以上的核仁。
免疫组织学病理检查对于确诊DLBCL至关重要。采用的单抗应包括CD3、CD5、CD10、CD20、Bcl-2、Bcl-6、Ki-67和MUM1。
4.影像学检查 颈、胸、腹、盆腔CT。DLBCL按照CT以及体检所发现的肿大淋巴结分布区域进行分期及评价疗效。分期标准(Anne Arbor分期)见表1。PET-CT对于淋巴瘤的分期和疗效评价更可靠,有条件者可直接行PET-CT检查。
表1 Ann Arbor分期
Ann Arbor分期
注:有B症状者需在分期中注明,如Ⅱ期患者,应记作ⅡB;肿块直径超过10cm或纵隔肿块超过胸腔最大内径的1/3者,标注X;受累脏器也需注明,如脾脏、肝脏、骨骼、皮肤、胸膜、肺等分别标记为S、H、O、D、P和L

注:有B症状者需在分期中注明,如Ⅱ期患者,应记作ⅡB;肿块直径超过10cm或纵隔肿块超过胸腔最大内径的1/3者,标注X;受累脏器也需注明,如脾脏、肝脏、骨骼、皮肤、胸膜、肺等分别标记为S、H、O、D、P和L
(三) 治疗方案的选择
根据《淋巴瘤》(石远凯主编,北京大学医学出版社,2007年)、《恶性淋巴瘤》(第2版)(沈志祥、朱雄增主编,人民卫生出版社,2011年)、《肿瘤学治疗指南 非霍奇金淋巴瘤NCCN 2009》。
首先进行病理诊断,然后根据临床分期和国际预后指数(IPI)制订治疗方案。国际预后指数(IPI)是根据患者年龄、血清LDH水平、ECOG评分、Ann Arbor分期和淋巴结外组织器官受累部位5个特征估计预后,并据此进行分层治疗的一个体系。若患者年龄>60岁、LDH升高、ECOG≥2、分期为Ⅲ或Ⅳ期、结外受累超过1个部位,则每个特征记1分,否则该特征记0分。累加计分即得IPI。IPI为0或1分者为低危,4或5分者为高危,2和3分分别属低中危和高中危。
(四) 标准住院日为21天(第一疗程含诊断)
(五) 进入路径标准
1.第一诊断必须符合弥漫大B细胞淋巴瘤疾病编码。
2.当患者同时具有其他疾病诊断,但住院期间不需要特殊处理也不影响第一诊断的临床路径流程实施时,可以进入路径。
(六) 住院期间的检查项目
1.必需的检查项目
(1) 病变淋巴组织的活检,行常规病理和免疫组织病理学检查。
(2) 影像学检查:颈、胸、腹、盆腔CT(根据临床表现增加其他部位)、浅表淋巴结及腹部B超、超声心动图。
(3) 血常规及分类、尿及便常规和潜血、心电图。
(4) 肝肾功能、LDH、电解质、血型、输血前检查。
(5) 骨髓穿刺涂片及活检:形态学、免疫组化。
(6) 病毒学检查(包括HBV、EBV、HSV、CMV,有条件行HTLV等)。
(7) 出、凝血功能检查。
2.根据患者情况可选择的检查项目
(1) MRI、PET-CT检查。
(2) 发热或疑有某系统感染者应行病原微生物检查。
(3) 流式细胞仪免疫表型分析、细胞分子遗传学。
(七) 治疗开始于确诊并完善检查后第1天
(八) 治疗方案与药物选择
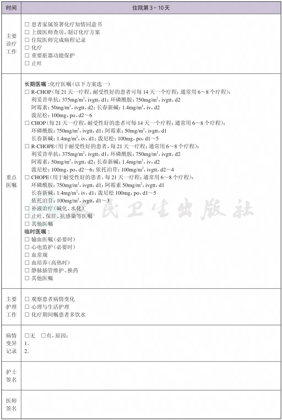
1.化疗
(1) R-CHOP(有条件时使用):
利妥昔单抗:375mg/m2,ivgtt,d1。
环磷酰胺:750mg/m2,ivgtt,d2。
阿霉素:50mg/m2,ivgtt,d2;根据患者情况,可酌情调整剂量。
长春新碱:1.4mg/m2,iv,d2;最大剂量为2mg。
泼尼松:100mg/d或1mg/(kg·d),酌情选择,po,d2~6。
每14天或每21天重复一疗程;通常6~8疗程。
(2) CHOP:
环磷酰胺:750mg/m2,ivgtt,d1。
阿霉素:50mg/m2,ivgtt,d1。
长春新碱:1.4mg/m2,iv,d1;最大剂量为2mg。
泼尼松:100mg/d或1mg/(kg·d),酌情选择,po,d1~5。
每14天或每21天重复一疗程;通常6~8疗程。
(3) R-ECHOP(用于耐受性良好的患者,有条件时使用):
利妥昔单抗:375mg/m2,ivgtt,d1。
依托泊苷:100mg/m2,ivgtt,d2~4。
环磷酰胺:750mg/m2,ivgtt,d2。
阿霉素:50mg/m2,ivgtt,d2。
长春新碱:1.4mg/m2,iv,d2;最大剂量为2mg。
泼尼松:100mg/d或1mg/(kg·d),酌情选择,po,d2~6。
每21天重复一疗程,通常6~8疗程。
(4) ECHOP(用于耐受性良好的患者):
依托泊苷:100mg/m2,ivgtt,d1~3。
环磷酰胺:750mg/m2,ivgtt,d1。
阿霉素:50mg/m2,ivgtt,d1。
长春新碱:1.4mg/m2,iv,d1;最大剂量为2mg。
泼尼松:100mg/d或1mg/(kg·d),酌情选择,po,d1~5。
每21天重复一疗程,通常6~8疗程。
2.抗感染及对症支持治疗。
3.造血干细胞移植 年轻高危、复发及难治的患者。
4.R-CHOP-14(有条件时使用)或CHOP-14组化疗期间,常规使用集落刺激因子(G-CSF),G-CSF的使用剂量为5µg/kg(d6~10天/每疗程),若白细胞计数>20×109/L,则停用。
(九) 出院标准
1.一般情况良好。
2.没有需要住院处理的并发症和(或)合并症。
(十) 变异及原因分析
1.治疗中或治疗后有感染、贫血、出血及其他合并症者,进行相关的诊断和治疗,并适当延长住院时间。
2.若有中枢神经系统症状,建议腰穿检查,并鞘注化疗药物直至脑脊液检查正常,同时退出此路径,进入相关路径。
3.年轻高危预后不良、常规治疗反应不佳、疾病进展或复发需要选择其他治疗的患者退出路径,进入相关路径。
二、 弥漫大B细胞淋巴瘤(初治)临床路径表单






