一、 慢性粒细胞白血病(慢性期)临床路径标准住院流程
(一) 适用对象
第一诊断为慢性粒细胞白血病(CML,慢性期)。
(二) 诊断依据
根据《血液病诊断和疗效标准》(第3版)(张之南、沈悌主编,科学出版社,2008年)、根据《World Health Organization Classification of Tumors. Pathology and Genetic of Tumors of Haematopoietic and Lymphoid Tissue》(2008)。
1.临床表现及体征 常见的临床症状包括乏力、头晕、腹部不适,也可出现全身不适、耐力减低、恶心等症状。
2.实验室检查
(1) 外周血:白细胞数增多是本病的显著特征,分类中可见到各阶段原始及幼稚粒细胞,大多数患者嗜酸和嗜碱粒细胞增多,贫血多为正细胞正色素性,血小板多数增高或正常,增高程度与白细胞水平无相关性。
(2) 骨髓:骨髓细胞显著或极度增生且以粒系增生为主。
(3) 遗传学/分子生物学:是确诊CML的必备条件,细胞遗传学检查发现Ph染色体或分子生物学检查证实BCR/ABL融合基因存在均可确诊为CML。
3.分期
(1) 慢性期(CP):①外周血或骨髓中原始细胞<10%;②没有达到诊断加速期或急变期的标准。
(2) 加速期(AP):①白细胞计数进行性增高和(或)进行性脾肿大;②与治疗不相关的持续血小板减少<100×109/L)或增高>1000×109/L;③克隆演变;④PB中嗜碱细胞≥20%;⑤PB或BM中原始细胞10%~19%。
(3) 急变期(BP):①PB或BM中原始细胞≥20%;②骨髓活检原始细胞集聚;③髓外原始细胞浸润。
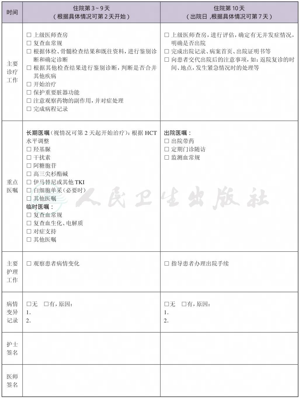
(三) 标准住院日
为7~10天
(四) 进入路径标准
1.第一诊断必须符合慢性粒细胞白血病编码。
2.处于慢性期。
3.当患者同时具有其他疾病诊断,但住院期间不需要特殊处理也不影响第一诊断的临床路径流程实施时,可以进入路径。
(五) 住院期间的检查项目
1.必需的检查项目
(1) 血常规及分类、尿常规、便常规+潜血、血型。
(2) 肝肾功能、电解质、输血前检查,凝血功能。
(3) 骨髓细胞形态学、检查、骨髓活检+网状纤维染色、细胞遗传学和分子生物学(包括JAK2 V617F突变,BCR/ABL P210、P190融合基因)检测。
(4) 胸片、心电图、腹部B超。
2.根据患者情况可选择 病毒学检测、BCR/ABL P230、JAK2 V617、JAK2exon 12突变筛查,伴血小板增多者行MPL W515L/K,CALR exon 9突变筛查,FIP1L1/PDGFRα、PDGFRβ重排。
(六) 治疗开始于诊断第1天
(七) 治疗方案与药物选择
1.酪氨酸激酶抑制剂(TKI) 一线选择伊马替尼400mg口服,qd;二线选择尼洛替尼或达沙替尼。
2.无条件使用TKI者
(1) 羟基脲片。
(2) 干扰素-α:(3~5)×106U/(m2.d)±阿糖胞苷15~20mg/(m2.d),每月7~10天。
(3) 高三尖杉酯碱2.5mg/(m2.d),7~14天。
3.临床试验。
(八) 出院标准
1.一般情况良好。
2.没有需要住院处理的并发症和(或)合并症。
(九) 变异及原因分析
1.治疗中或治疗后有感染、出血及其他合并症者,进行相关的诊断和治疗,并适当延长住院时间或退出路径。
2.疾病进展期的患者退出路径。
二、 慢性粒细胞白血病(慢性期)临床路径表单





