一、 完全缓解的成人Ph−ALL临床路径标准住院流程
(一) 临床路径标准住院日
为21天内
(二) 进入路径标准
1.第一诊断必须符合成人Ph−急性淋巴细胞白血病(ALL)疾病编码。
2.经诱导化疗达完全缓解(CR)。
3.当患者同时具有其他疾病诊断、在住院期间不需特殊处理也不影响第一诊断临床路径流程的实施时,可以进入路径。
(三) 完善入院常规检查需2天(工作日)
必需的检查项目:
1.血常规、尿常规、便常规。
2.肝肾功能、电解质、血型、凝血功能、输血前检查。
3.胸片、心电图、腹部B超。
4.发热或疑有某系统感染者可选择 病原微生物培养、影像学检查。
5.骨髓涂片和(或)活检(必要时)、微小残留病变检测(有条件时)。
6.复查治疗前有白血病细胞浸润改变的各项检查。
7.患者及家属签署以下同意书 授权书、化疗知情同意书、骨穿同意书、腰穿及鞘内注射同意书、输血知情同意书、静脉插管知情同意书。
(四) 治疗开始于入院第3天内
(五) 治疗方案
1.早期巩固强化化疗
(1) CAM:
CTX:750mg/(m2·d),第1天,第8天(美司钠解救)。
阿糖胞苷(Ara-C):100mg/(m2·d)(分2次),第1~3天,第8~10天。
巯嘌呤(6-MP):60mg/(m2·d),第1~7天。
血象恢复后(白细胞≥1×109/L,血小板≥50×109/L)行预防性三联鞘注1~2次。
(2) 大剂量甲氨蝶呤(HD-MTX)+L-asp:
MTX:3.0g/(m2·d),第1天;行三联鞘注1次。
L-asp:6000U/(m2·d),第3、4天。
(3) MA方案:
米托蒽醌(MTZ):6~8mg/(m2·d),静滴,第1~3天。
阿糖胞苷(AraC)0.75g/m2,q12h,静滴,第1~3天。
2.晚期巩固强化化疗
(1) VDCD或VDLD方案:
长春新碱(VCR):1.4mg/(m2·d),最大剂量不超过2mg/次,第1、8、15、22天。
柔红霉素(DNR):40mg/(m2·d),第1~3天。
环磷酰胺(CTX):750mg/(m2·d),第1、8天或
左旋门冬酰胺酶(L-asp):6000U/m2,第11、14、17、20、23和26天。
地塞米松(DXM):8mg/(m2·d),口服或静注,第1~7天,第15~21天。
血象恢复后(白细胞≥1×109/L,血小板≥50×109/L)行三联鞘注1~2次。
(2) COATD方案:
CTX:750mg/(m2·d),第1天(美司钠解救)。
VCR:1.4mg/(m2·d),最大剂量不超过2mg/次,第1天。
Ara-C:100mg/(m2·d)(分2次),静滴,第1~7天。
替尼泊苷(Vm26):100mg/(m2·d),第1~4天。
地塞米松(DXM):6mg/(m2·d),口服或静滴,第1~7天。
血象恢复后(白细胞≥1×109/L,血小板≥50×109/L)行三联鞘注1~2次。
(3) 大剂量甲氨蝶呤(MTX)+L-asp:
MTX:3.0g/(m2·d),第1天;行三联鞘注1次。
L-asp:6000U/(m2·d),第3、4天。
(4) TA方案:
替尼泊苷(Vm26):100mg/(m2·d),第1~4天。
阿糖胞苷(Ara-C):100mg/(m2·d)(分2次),静滴,第1~7天。
血象恢复后(白细胞≥1×109/L,血小板≥50×109/L)行三联鞘注1~2次。
3.维持治疗 每月1个疗程,直到缓解后3年。每6个月给予1次强化治疗。维持治疗期间每3个月复查骨髓细胞形态及微小残留病检查。
(1) 维持治疗方案:MM方案(根据血象和肝功能调整用量和用药时间)。
6-MP:60mg/(m2·d),晚服,第1~7天。
MTX:20mg/(m2·d),口服,第8天。
(2) 维持治疗期间的强化治疗方案:MOACD方案。
米托蒽醌(MTZ):6~8mg/(m2·d)(5mg/支),静滴,第1~2天。
VCR:1.4mg/(m2·d),最大剂量不超过2mg/次,第1天。
阿糖胞苷(AraC):100mg/(m2·d)(分2次),静滴,第1~5天。
CTX:600mg /(m2·d),第1天。
地塞米松(DXM):6mg/(m2·d),口服或静滴,第1~7天。
4.中枢神经系统白血病(CNSL)预防治疗 任何类型的成人ALL均应强调CNSL的早期预防。包括鞘内注射化疗、放射治疗、大剂量全身化疗等。低危组共鞘注12次,高危组16次。
(1) 三联鞘注:三联鞘注是CNSL的预防及治疗的主要方式。病程中未诊断CNSL的低危组患者总共应完成12次鞘注,高危组为16次。诱导治疗后期血象恢复后(中性粒细胞≥1×109/L,血小板≥50×109/L,外周血无原始细胞)应进行首次腰穿及三联鞘内注射,并行脑脊液常规、生化和流式细胞术白血病细胞分析。
(2) 预防性头颅放疗:拟行HSCT者移植前不建议行颅脑放疗预防CNSL。非移植患者中,18岁以上的高危组患者或35岁以上的患者,可在缓解后的巩固化疗期间进行预防性头颅放疗,照射部位为单纯头颅,总剂量1800~2000cGy,分次(10~12次)完成。18岁以下患者一般不建议预防性头颅放疗。
(3) CNSL治疗:确诊为CNSL者,建议先行腰穿鞘注治疗。应每周鞘注2次直至症状体征好转、脑脊液检测正常,此后每周1次、连续4~6周。也可在鞘注化疗至脑脊液白细胞数正常、症状体征好转后再行放疗(头颅+脊髓),头颅放疗剂量为2000~2400cGy,脊髓放疗剂量为1800~2000cGy,分次(10~12次)完成。进行过预防性头颅放疗的原则上不再进行二次放疗。
5.巩固治疗结束后的随访监测治疗 患者维持治疗期间定期检测血象、骨髓形态、染色体、BCR/ ABL融合基因及流式残留病检测,每3个月复查一次。
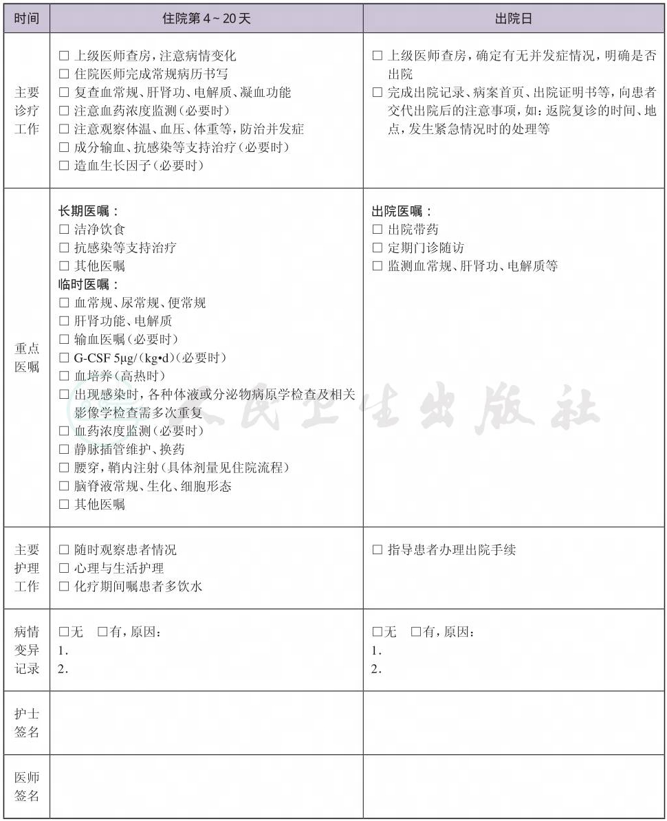
(六) 治疗后恢复期复查的检查项目
1.血常规、肝肾功、电解质。
2.脏器功能评估。
3.骨髓检查(必要时)。
4.微小残留病变检测(必要时)。
(七) 化疗中及化疗后治疗
1.感染防治 发热患者建议立即进行病原微生物培养并使用抗生素经验性抗细菌治疗;根据疗效和病原微生物培养结果合理调整抗生素治疗。建议给予抗真菌预防。有侵袭性真菌感染时应及时给予抗真菌治疗。
2.脏器功能损伤的相应防治 止吐、保肝、抑酸、水化、碱化、防治尿酸肾病(别嘌醇)等。
3.成分输血 适用于Hb<80g/L、PLT<20×109/L或有活动性出血患者,分别输浓缩红细胞和单采血小板;若存在DIC倾向则PLT<50×109/L即应输注血小板。有凝血功能异常的患者,输注相应血液制品。纤维蛋白原<1.5g/L时,输注新鲜血浆或浓缩纤维蛋白原。必要时给予肝素抗凝、抗纤溶治疗。有心功能不全者可适当放宽输血指征。
4.造血生长因子 诱导治疗骨髓抑制期可给予粒细胞集落刺激因子(G-CSF)。
(八) 出院标准
1.一般情况良好。
2.没有需要住院处理的并发症和(或)合并症。
(九) 有无变异及原因分析
1.治疗中、后有感染、贫血、出血及其他合并症者进行相关的诊断和治疗,可能延长住院时间并致费用增加。
2.若治疗过程中出现CNSL,退出此路径,进入相关路径。
3.治疗期间髓内和(或)髓外复发者退出此路径。
二、 完全缓解的成人Ph−ALL临床路径表单






