一、 慢性肾脏病贫血临床路径标准住院流程
(一) 适用对象
第一诊断为慢性肾脏病贫血。
(二) 诊断依据
根据《临床诊疗指南 肾脏病学分册》(中华医学会肾脏病学分会编著)、《临床技术操作规范 肾脏病学分册》(中华医学会肾脏病学分会编著)、《肾性贫血诊断与治疗中国专家共识》和《慢性肾脏病诊治指南》(2006年美国K/DOQI工作组)。
1.有慢性肾脏病史。
2.实验室检查 成人男性血红蛋白小于130g/L,成年非妊娠女性小于120g/L,成年妊娠女性小于110g/L。
3.排除失血性、营养不良性、溶血性、再生障碍性贫血及其他非肾性贫血。
(三) 治疗方案的选择
根据《临床诊疗指南 肾脏病学分册》(中华医学会肾脏病学分会编著)、《临床技术操作规范 肾脏病学分册》(中华医学会肾脏病学分会编著)和《肾性贫血诊断与治疗中国专家共识》。
1.增加铁储备 可选用口服或静脉铁剂增加铁储备,血液透析患者优先选择静脉使用铁剂,非透析患者或腹膜透析患者,可以静脉或口服使用铁剂。静脉铁剂补充剂量根据患者转铁蛋白饱和度(TSAT)和血清铁蛋白水平,若患者TSAT<20%和(或)血清铁蛋白<100ng/ml,需静脉补铁100~125mg/周,若患者TSAT<20%,血清铁蛋白≥100ng/ml,则每周一次静脉补铁25~125mg。
2.使用促红细胞生成素 根据治疗初期患者的实际情况,一般采用100~150U/(kg·周)的剂量,每周1~3次皮下或静脉注射。
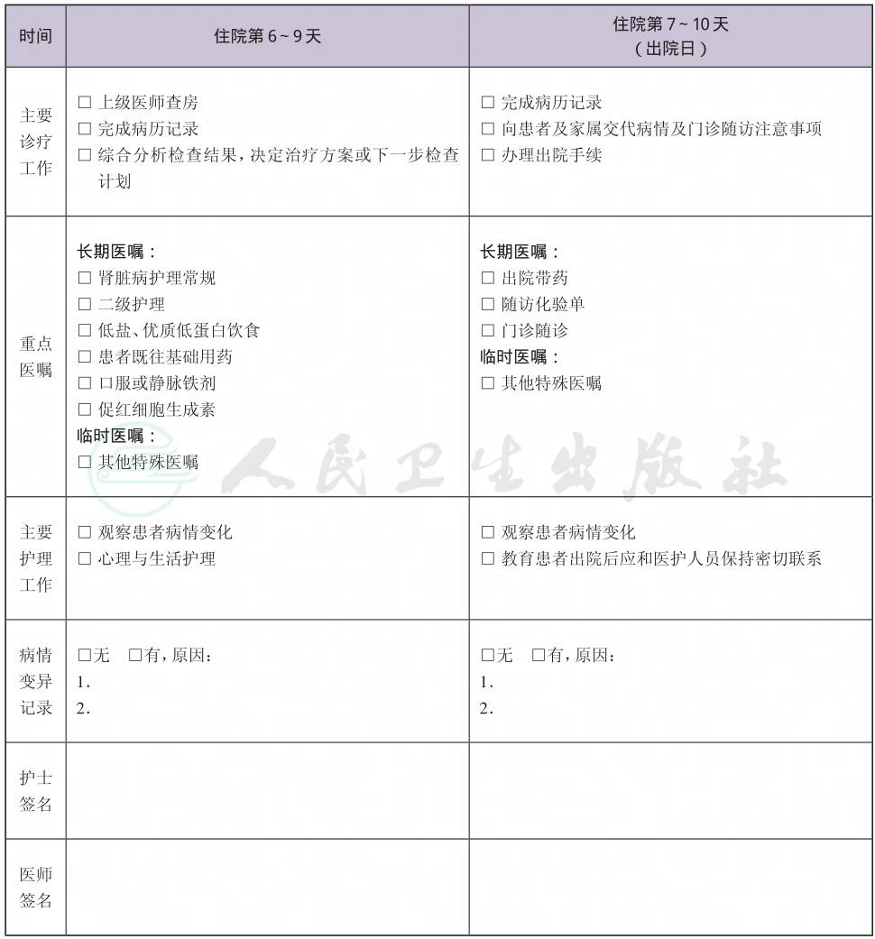
(四) 标准住院日
为7~10天
(五) 进入路径标准
1.第一诊断必须符合慢性肾脏病贫血疾病编码。
2.当患者同时具有其他疾病诊断时,但住院期间不需要特殊处理,也不影响第一诊断的临床路径流程实施时,可以进入路径。
(六) 住院期间的检查项目
1.必需的检查项目
(1) 血常规、尿常规、粪常规。
(2) 肝肾功能、碱性磷酸酶、电解质、血糖、血脂、血型、凝血功能、感染性疾病筛查(乙肝、丙肝、HIV、梅毒等)、CRP、铁代谢指标(血清铁、总铁结合力、转铁蛋白饱和度、血清铁蛋白)、叶酸、维生素B12、iPTH。
(3) 胸片、心电图、超声心动图。
2.根据患者情况可选择的检查项目
(1) 网织红细胞、骨髓细胞学检查。
(2) 肿瘤标记物检查。
(3) 复查血常规及铁代谢指标等。
(4) 腹部超声检查。
(七) 住院后7~10天(工作日)
制定随访频度、随访时的检查计划和治疗计划等。
(八) 治疗方案与药物选择
1.纠正原发病因和可逆因素,预防贫血加重。
2.根据病情,积极纠正贫血,改善合并存在的失血、溶血、感染、心力衰竭等。
(九) 出院标准
1.不需要继续住院诊治的并发症/合并症。
2.让患者理解慢性肾脏病贫血的持续治疗过程,定期随访。
(十) 变异及原因分析
1.其他原因引起的贫血,不符合典型的肾性贫血,不进入本路径。
2.新出现的手术并发症或合并症,需要进行相关的诊断和治疗。
二、 慢性肾脏病贫血临床路径表单





