一、 急性药物过敏性间质性肾炎临床路径标准住院流程
(一) 适用对象
第一诊断为急性药物过敏性间质性肾炎。
(二) 诊断依据
参考《临床诊疗指南 肾脏病学分册》(中华医学会肾脏病学分会编著)、《临床技术操作规范 肾脏病学分册》(中华医学会肾脏病学分会编著),《肾脏病学》(第3版)(王海燕著)。
1.近期用药史。
2.可有皮疹或无药物过敏表现。
3.尿沉渣白细胞增多,尤其是尿嗜酸性粒细胞升高,且排除泌尿系感染所致。
4.肾小管和(或)肾小球功能损害。
一般认为有上述表现中前两条,再加上后两条中任何一条,即可临床诊断本病。但非典型病例(尤其是由非甾体抗炎药致病者)常无第二条,若条件许可,应尽量借助肾活检病理检查确诊。
(三) 治疗方案的选择
参考《临床诊疗指南 肾脏病学分册》(中华医学会肾脏病学分会编著)、《临床技术操作规范 肾脏病学分册》(中华医学会肾脏病学分会编著),《肾脏病学》(第3版)(王海燕著)。
1.去除病因 停用一切可疑致病药物。
2.糖皮质激素及免疫抑制剂的使用 停药后肾功能无明显恢复者,或肾活检提示肾间质弥漫炎症细胞浸润或有肉芽肿形成时,在无激素使用禁忌时,应使用泼尼松(龙)治疗,剂量0.5~1mg/(kg·d),4~6周或待肾功能明显好转后逐渐减量,总疗程一般在6个月左右;对大剂量激素冲击疗法,目前无统一意见,可根据患者临床及病理表现进行个体化选择处理;若激素使用两周效果不明显,或在激素减量过程中出现肾功能的恶化,可考虑试用免疫抑制剂治疗,如环磷酰胺、霉酚酸酯等,注意监测用药后的毒副作用。
3.对症支持疗法,治疗合并症。对已经出现急性肾衰竭者,则应进行血液净化治疗。
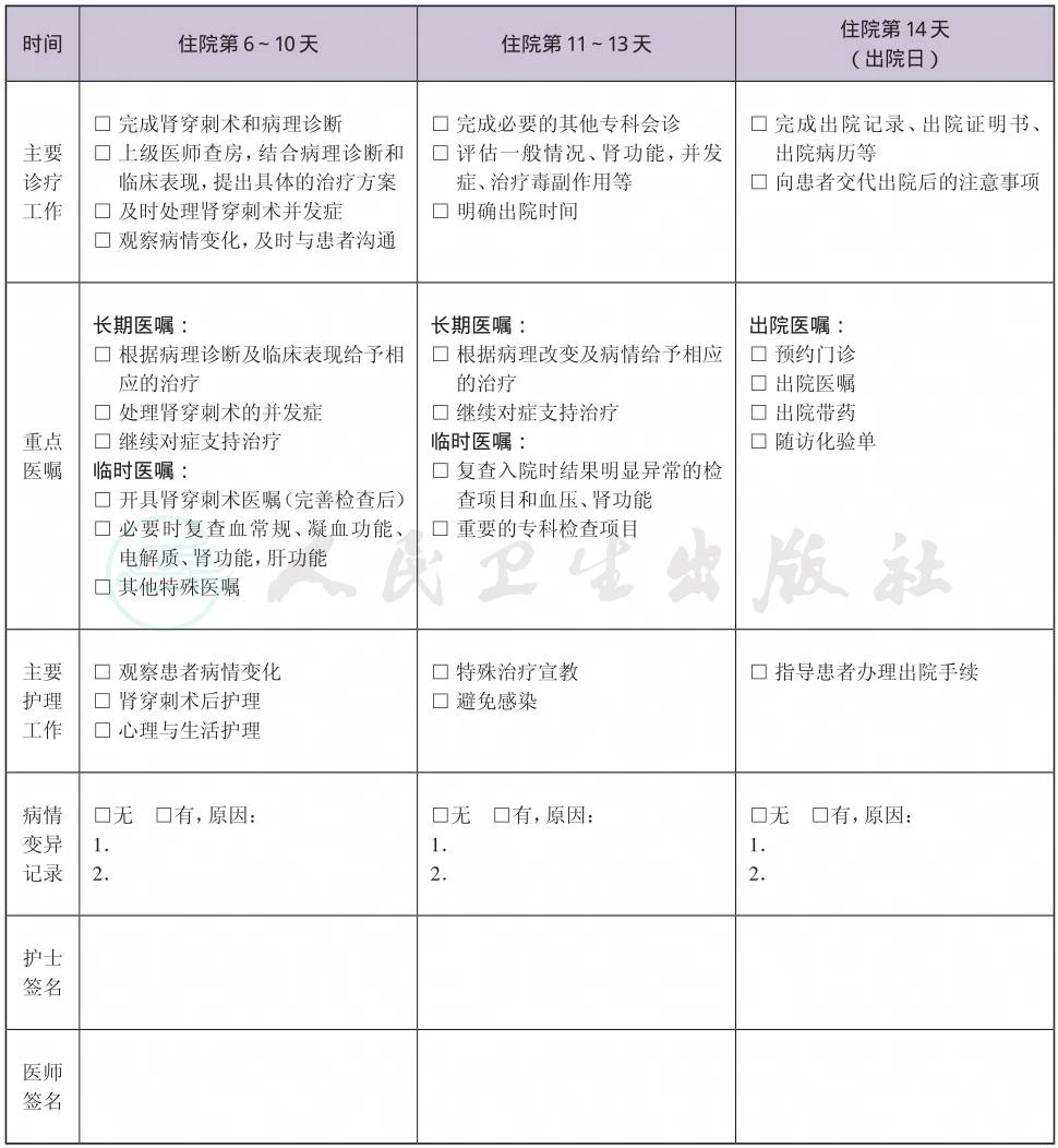
(四) 标准住院日
为10~14天
(五) 进入路径标准
1.第一诊断必须符合急性药物过敏性间质性肾炎疾病编码。
2.当患者同时具有其他疾病诊断时,但在住院期间不需要特殊处理也不影响第一诊断的临床路径流程实施时,可以进入路径。
(六) 住院期间的检查项目
1.必需的检查项目
(1) 血常规、尿常规、粪常规,血嗜酸性粒细胞计数。
(2) 肝肾功能、电解质、血糖、血脂、血型、凝血功能、感染性疾病筛查(乙肝、丙肝、HIV、梅毒)。
(3) 24小时尿蛋白定量、尿沉渣检查、肾小管损伤指标检测。
(4) 腹部超声检查、胸片、心电图。
(5) 免疫球蛋白、补体C3、C4、ANA谱(包括抗核抗体、抗dsDNA抗体、抗心磷脂抗体、抗Sm抗体、ENA多肽抗体谱)、RF、CRP、ESR。
2.根据患者病情可选择的检查项目
(1) 血免疫学检查:ANCA,抗GBM抗体。
(2) 眼科检查,了解有无眼色素膜炎等。
(3) 尿蛋白成分分析(如尿蛋白电泳),尿酸化功能检查,血尿渗透压检查,尿氨基酸检查。
(4) 血、尿免疫固定电泳。
(5) 眼科、口腔科会诊。
3.如患者无禁忌,必要时尽可能行肾活检病理检查,明确病理特点,以指导治疗,估计预后。
(七) 肾穿刺前准备
1.根据病情,积极纠正水、电解质、酸碱紊乱。
2.控制血压。
3.加强对症支持治疗。
(八) 肾穿刺病理检查
1.麻醉方式 局麻。
2.术前准备 停用一切抗凝药物后,复查凝血功能正常;血红蛋白80g/L以上,血小板>80×109/L;血压控制在140/90mmHg以下。
3.术中用药 麻醉常规用药。
4.取材方式 经皮肾活检。
5.输血 视病情而定。
6.组织病理 光镜、免疫荧光及电镜检查。
(九) 药物选择
1.肾穿刺术后根据情况选择性使用止血药。
2.根据肾活检病理诊断,确定治疗方案。
(1) 肾间质弥漫炎症细胞浸润时,如无禁忌应使用糖皮质激素治疗。
(2) 肾间质有肉芽肿形成时,在糖皮质激素治疗的基础上,宜加用免疫抑制剂治疗。
(3) 避免使用肾毒性药物、对症支持治疗。
(十) 出院标准
1.临床病情明显改善、肾功能明显好转或稳定。
2.没有需要住院处理的并发症和(或)合并症。
(十一) 变异及原因分析
1.肾功能损害严重、恢复延迟,仍须短期进行血液透析等支持治疗,以观察肾功能恢复情况时。
2.常规剂量激素等治疗反应不佳,需考虑进行大剂量激素冲击治疗时。
3.激素等治疗效果不佳反而出现肾功能恶化,需要住院观察处理时。
4.出现严重感染、心力衰竭、肾穿刺后并发症等严重情况时,需要住院处理。
出现上述情况,应退出本路径。
二、 急性药物过敏性间质性肾炎临床路径表单





