一、 急慢性肾炎综合征行肾穿刺活检临床路径标准住院流程
(一) 适用对象
临床诊断为肾炎综合征,包括急性肾炎综合征、急进性肾炎综合征和慢性肾炎综合征。
(二) 诊断依据
根据中华医学会肾脏病学分会编著或修订的《临床诊疗指南 肾脏病学分册》、《临床技术操作规范 肾脏病学分册》和《继发性肾小球疾病的诊断及其分类标准》进行诊断。
(三) 治疗方案的选择和依据
1.病因治疗。
2.对症支持治疗
(1) 一般治疗:休息及饮食。
(2) 抗感染治疗:积极治疗和去除可能的皮肤黏膜感染。
(3) 利尿消肿。
(4) 降压治疗(降压的靶目标应低于130/80mmHg)。
(四) 标准住院日
为7~14天
(五) 进入路径标准
1.第一诊断符合急慢性肾炎综合征,需行肾穿刺活检术。
2.当患者同时具有其他疾病诊断,但在住院期间不需要特殊处理也不影响第一诊断的临床路径流程实施时,可以进入本路径。
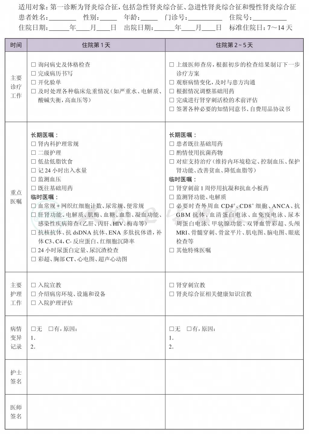
(六) 住院后1~5天完善检查
1.必需的检查项目
(1) 血常规+网织红细胞计数、尿常规、尿红细胞形态分析、24小时尿蛋白定量、便常规+潜血。
(2) 肝肾功能、电解质、血糖、血脂分析、凝血功能、感染性疾病筛查(乙肝、丙肝、HIV、梅毒等)。
(3) 血清免疫血检查(ANA、ds-DNA、ENA谱、ANCA谱、抗GBM、PLA2R)。
(4) 腹部、心脏及泌尿系彩超、肺部CT、心电图。
2.根据患者病情,必要时检查:
(1) 血淋巴细胞亚群、巨细胞病毒、尿本周电泳、血免疫电泳、甲状腺功能、血型、血和尿轻链定量、肿瘤标志物检测等。
(2) 双肾血管彩超、骨髓穿刺、骨盆平片、眼底检查等。
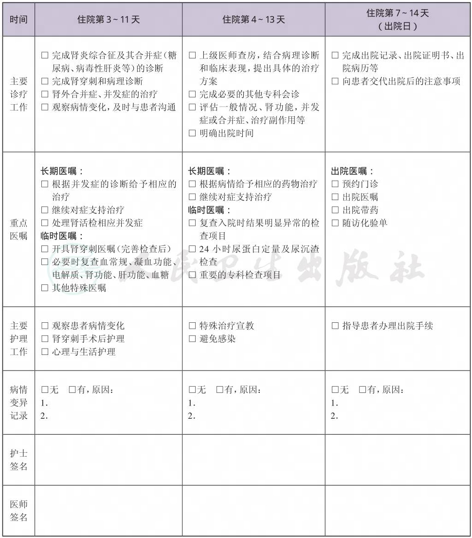
3.如患者无禁忌,应行肾活检病理检查,明确病理类型,以指导治疗,估计预后。
(七) 肾穿刺术前用药和处理原则
1.根据病情,积极控制血压、纠正水、电解质、酸碱紊乱(可使用利尿剂、碱剂或扩容治疗),必要时可应用糖皮质激素、钙剂及他汀类降脂药。
2.术前准备 术前5~7天停用一切抗凝药物(包括具有活血化瘀作用的中药)后,复查凝血功能正常。
3.血红蛋白80g/L以上,血小板80×109/L;血压控制在140/90mmHg以下。术前如血红蛋白持续不达标,根据病情可给予输血治疗。
4.必要时给予肾脏替代治疗或抗感染治疗,保证患者安全。
(八) 肾穿刺病理检查
如果患者入院前已完成穿刺前的检查和准备,住院后即可进行肾活检。如果患者住院后开始安排肾活检前的检查和准备,则在完成评估后行肾活检。
1.麻醉方式 局麻。
2.术中用药 麻醉常规用药。
3.取材方式 经皮肾活检。
4.病理 行免疫荧光、光镜及电镜检查。
(九) 肾穿刺术后用药
1.肾穿刺术后根据情况选择性使用止血药。
2.根据临床情况可选择性使用无肾毒性抗菌药物,按《抗菌药物临床应用指导原则(2015年版)》(国卫办医发〔2015〕43号)执行。
3.根据肾活检病理诊断,确定病理类型后实施治疗方案
(1) 根据病情,可给予糖皮质激素,必要时可联合免疫抑制剂的使用,如环磷酰胺、吗替麦考酚酯、他克莫司、环孢素等治疗;如伴免疫功能缺陷可以考虑大剂量丙种球蛋白冲击治疗;急进性肾炎综合征必要时可给予血浆置换。
(2) 病情相对稳定者,可考虑ARB或ACEI等治疗。
(3) 在肾穿刺7天后,无活动性出血,可酌情给予抗凝药、抗血小板药治疗。
(4) 保护肾功能、对症支持治疗。
(十) 出院标准
1.没有需要住院处理的并发症和(或)合并症。
2.肾穿刺伤口愈合好。
3.临床症状(蛋白尿、血尿、血压和肾功能)稳定或者好转。
(十一) 变异及原因分析
1.出现肾功能急剧恶化、恶性高血压、心力衰竭等严重并发症,需要住院期间处理。
2.新出现其他系统合并症,如血液系统、神经系统症状需要住院治疗。
3.出现治疗相关的并发症如感染、血糖升高或肾穿刺并发症,需要住院期间处理。
二、 急慢性肾炎综合征行肾穿刺活检临床路径表单





