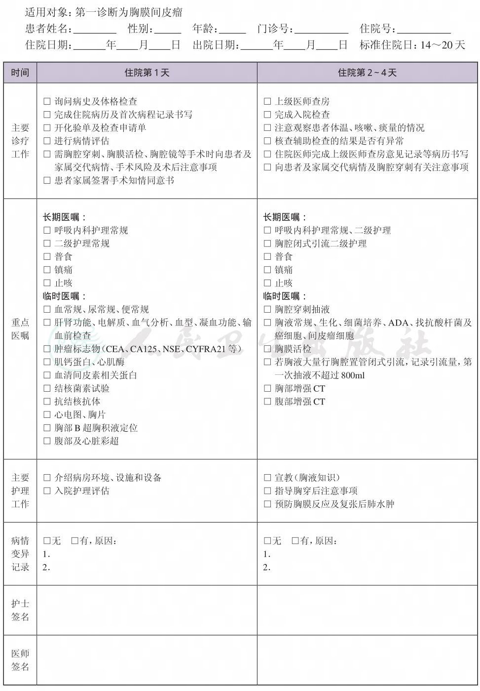
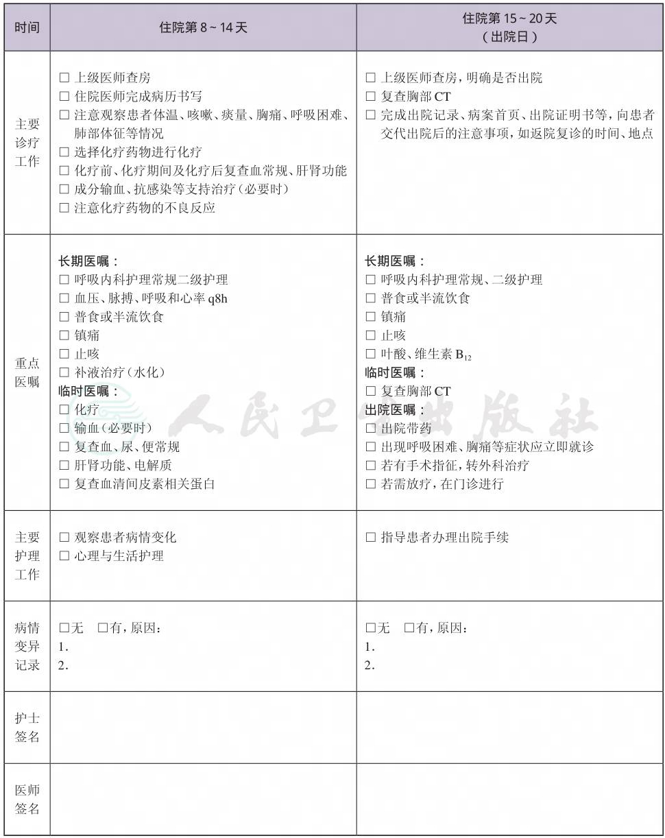
一、 胸膜间皮瘤临床路径标准住院流程
(一) 适用对象
第一诊断为胸膜间皮瘤。
(二) 诊断依据
根据《临床诊疗指南 呼吸病学分册》(中华医学会编著,人民卫生出版社),《恶性胸膜间皮瘤诊疗指南》(欧洲呼吸学会和欧洲胸外科学会,2010年)。
1.有接触石棉或放疗的经历。
2.临床表现 呈非特异性,可有呼吸困难、胸痛,或合并咳嗽、发热、乏力、体重减轻。晚期可出现吞咽困难、上腔静脉综合征、霍纳综合征。
3.体格检查 可有单侧肺叩诊浊音及呼吸音减弱或消失。
4.实验室检查 可见贫血、血小板数增多,血清间皮素相关蛋白(SMRP)升高。
5.胸部X线显示胸腔积液,或见胸膜/壁包块。
6.胸部增强CT显示胸腔积液或基于胸膜的肿块,伴或不伴小叶间隔增厚。
7.胸腔镜胸膜组织活检及病理组织学检查证实为胸膜间皮瘤。
8.免疫组化检测排除其他转移性腺癌。
(三) 选择治疗方案的依据
根据《临床诊疗指南 呼吸病学分册》(中华医学会编著,人民卫生出版社),《恶性胸膜间皮瘤诊疗指南》(欧洲呼吸学会和欧洲胸外科学会,2010年)。
根据分级及病人情况决定治疗方案,包括手术、放疗和(或)化疗以及对症支持治疗。
(1) IMIGⅠ级者:心肺功能良好,可转外科手术治疗;心肺功能较差,可暂予支持治疗并观察进展。
(2) IMIGⅡ~Ⅲ级者:心肺功能良好,可选择先行化疗再转外科手术治疗,术后放疗(如手术不能切除者,则行化疗);或选择先行外科手术,再先后行化疗、放疗,心肺功能较差者,则行化疗。
(3) IMIG IV级者则直接进行化疗。
(四) 标准住院日
为14~20天
(五) 进入路径标准
1.第一诊断必须符合胸膜间皮瘤疾病编码。
2.当患者同时具有其他疾病诊断,但在住院期间不需要特殊处理,也不影响第一诊断的临床路径流程实施时,可以进入路径。
(六) 入院后第1~3天(治疗前评价)
1.必需的检查项目
(1) 血常规、尿常规、便常规。
(2) 肝肾功能、电解质、血气分析、凝血功能、输血前检查(乙肝、丙肝、梅毒、艾滋病等)、血清间皮素相关蛋白(SMRP)、癌胚抗原(CEA)。
(3) 心电图、心脏彩超、胸部B超胸腔积液定位、腹部及胸部增强CT、PET-CT。
(4) 有胸腔积液时,行胸膜活检,送病理组织学检查。
(5) 若胸膜活检未能明确诊断,行胸腔镜胸膜组织活检及病理组织学检查。
(6) 若胸膜活检未能明确诊断,胸部CT导向下经皮肺活检,病理组织学检查。
2.根据患者病情可选择 胸部MRI、纵隔镜。恶性胸膜间皮瘤的诊断应基于免疫组化检查。免疫组化检测包括核标志物(抗钙网膜蛋白、抗Wilms瘤抗原1抗体)、膜标志物(抗上皮膜抗体EMA)。对于上皮样间皮瘤,可采用抗细胞角蛋白抗体(CK)5/6,抗D2-40或抗间皮素抗体等以及两种具有阴性诊断价值的标志物(抗Ber-EP4抗体,一种膜标志物;抗甲状腺转录因子1抗体,一种核标志物,或抗癌胚抗原单克隆抗体、抗B72-3抗体、抗MOC-31抗体、抗雌激素/孕酮抗体、抗EMA抗体、胞浆染色)以确认诊断。为了鉴别肉瘤样间皮瘤与鳞癌和移行细胞癌,推荐使用两种广谱的抗角蛋白抗体和两种具有阴性预测价值的标志物(如抗CD34抗体和抗B细胞淋巴瘤2抗体标志物、抗结蛋白抗体、抗S100抗体)以明确诊断。
3.评估心肺功能。
(七) 治疗方案与药物选择
1.首选化疗方案 培美曲塞500mg/m2静脉滴注第1天,顺铂75mg/m2静脉滴注第1天或卡铂AUC(曲线下面积)=5静脉滴注第1天,每间隔21天给药一次。
2.次选化疗方案 可选择以下其中一种:
(1) 健择1000mg/m2静脉点滴第1、8天,顺铂80~100mg/m2静脉点滴第1天,每间隔21天给药一次。
(2) 培美曲塞500mg/m2静脉滴注第1天,每间隔21天给药一次。
(3) 长春瑞滨25mg/m2静脉滴注第1、8天,每间隔21天给药一次。
(八) 出院标准
1.一般情况良好。
2.没有需要住院处理并发症和(或)合并症。
(九) 变异及原因分析
1.治疗过程中出现感染、白细胞减少、肝肾功能损害及其他合并症者,需进行相关的诊断和治疗,可适当延长住院时间。
2.有行外科手术指征者,转入外科治疗路径。
3.需行放射治疗,出院在门诊进行。
二、 胸膜间皮瘤临床路径表单






