一、 胆总管结石临床路径标准住院流程
(一) 适用对象
第一诊断为胆总管结石。
行胆总管内镜下取石术。
(二) 诊断依据
根据《实用内科学》(第12版)(复旦大学医学院编著,人民卫生出版社),《消化内镜学》(第2版)(科学出版社)等国内、外临床诊疗指南。
1.胆绞痛、梗阻性黄疸、急性胆管炎(即Charcot三联征:腹痛、黄疸、发热)或胆源性胰腺炎。
2.辅助检查(超声、CT或MRCP)怀疑或提示胆总管结石。
(三) 治疗方案的选择
根据《临床技术操作规范 消化内镜学分册》(中华医学会编著,人民军医出版社),《实用内科学》(第12版)(复旦大学医学院编著,人民卫生出版社),《消化内镜学》(第2版)(科学出版社)等国内、外临床诊疗指南。
1.急诊手术 急性胆管炎。
2.择期手术 患者本人有微创治疗意愿;生命体征稳定;无重要脏器衰竭表现;能耐受ERCP操作者。
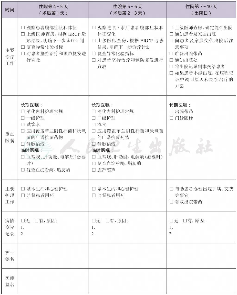
(四) 标准住院日
为7~10天
(五) 进入路径标准
1.第一诊断必须符合胆总管结石疾病编码。
2.当患者同时具有其他疾病诊断,但在住院期间不需要特殊处理也不影响第一诊断的临床路径流程实施时,可以进入路径。
(六) 入院第1~2天检查项目
1.必需的检查项目
(1) 血常规,尿常规,便常规+潜血。
(2) 肝肾功能、电解质、血糖、血淀粉酶、血型、RH因子、凝血功能、感染性疾病筛查(乙肝、丙肝、艾滋病、梅毒等)。
(3) 腹部超声、心电图、胸片。
2.根据患者病情可选择 超声心动图、腹部CT、MRCP等。
(七) 选择用药
1.抗菌药物 按照《抗菌药物临床应用指导原则》(卫医发〔2004〕285号)执行,并结合患者的病情决定抗菌药物的选择与使用时间。
2.造影剂选择 碘过敏试验阴性者,选用泛影葡胺;碘过敏试验阳性者,选用有机碘造影剂。
(八) 内镜治疗(ERCP)日为入院第3~4天
1.操作前应用静脉镇静药、解痉药及口咽部局部麻醉剂。
2.行无痛内镜时,术中需监测生命体征,术后要在内镜室观察至清醒,并经麻醉医师同意后返回病房。
3.术中可能使用胆管支架或鼻胆引流管。
4.ERCP术中明确胆管结石,先行EST或球囊扩张,然后网篮和(或)球囊取石。
(九) 治疗后住院恢复3天
1.必须复查的检查项目 血常规、肝肾功能、电解质、血淀粉酶。
2.术后用药 应用覆盖革兰阴性杆菌和厌氧菌,并主要从胆汁排泄的广谱抗菌药物。
3.严密观察有否胰腺炎、胆道感染、穿孔、出血等并发症,并作相应处理。
(十) 出院标准
1.一般状况好,体温正常,无明显腹痛。
2.实验室检查基本正常。
3.无需要住院治疗的并发症。
(十一) 变异及原因分析
1.出现并发症(ERCP相关性胰腺炎、胆道感染、出血、穿孔及麻醉意外者)等转入相应临床路径。
2.合并胆道狭窄、占位者转入相应临床路径。
3.巨大结石需要内镜下机械或激光碎石,多次镜下取石等转入相应临床路径。
4.合并胆囊结石、肝内胆管结石者转入相应临床路径。
二、 胆总管结石临床路径表单





