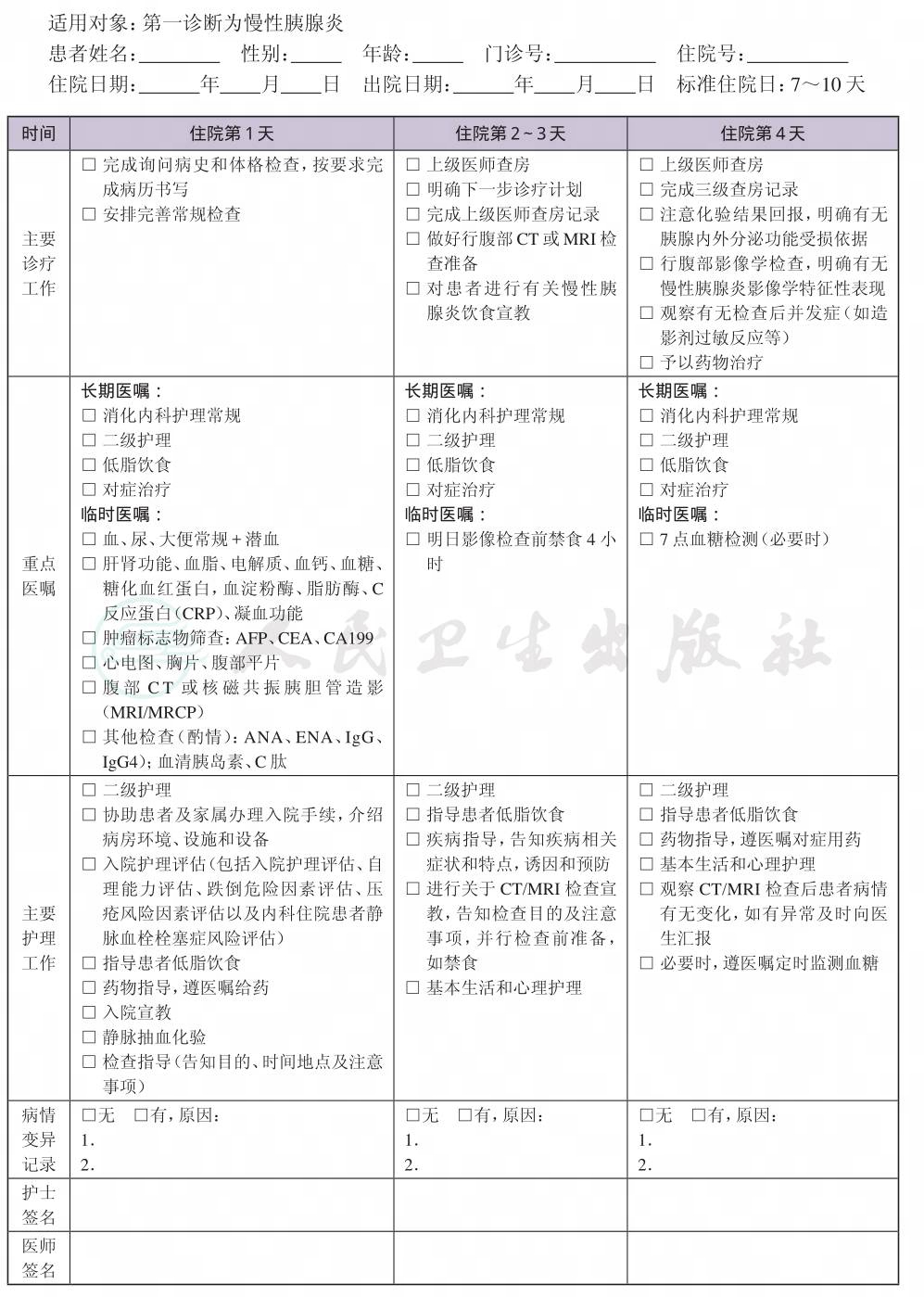
一、 慢性胰腺炎临床路径标准住院流程
(一) 适用对象
第一诊断为慢性胰腺炎。
(二) 诊断依据
根据《临床诊疗指南 消化系统疾病分册》(中华医学会编著,人民卫生出版社),《实用内科学》(第14版)(复旦大学医学院编著,人民卫生出版社)及《慢性胰腺炎诊治指南(2014)》《2016年欧洲胃肠病学联合会慢性胰腺炎循证指南》等国内、外临床诊疗指南。
1.患者有典型上腹部疼痛,或其他疾病不能解释的腹痛,伴或不伴体重减轻。
2.血清或尿胰酶水平异常。
3.胰腺外分泌功能异常。
4.一种及一种以上影像学检查结果显示慢性胰腺炎特征性形态改变。
5.组织病理学检查结果显示慢性胰腺炎特征性改变;4或5任何一项典型表现,或者4或5疑似表现加1、2、3中任何两项可以确诊。
(三) 进入路径标准
1.第一诊断必须符合慢性胰腺炎疾病编码。
2.当患者同时具有其他疾病诊断,但在住院期间不需要特殊处理也不影响第一诊断的临床路径流程实施时,可以进入路径。
(四) 标准住院日
7~10天。
(五) 住院期间的检查项目
1.必需的检查项目
(1) 血常规、尿常规、便常规+隐血;
(2) 肝肾功能、血脂、电解质、血钙、血糖、糖化血红蛋白,血淀粉酶、脂肪酶、C反应蛋白(CRP)、凝血功能;
(3) 肿瘤标志物筛查:甲胎蛋白(AFP)、癌胚抗原(CEA)、糖类抗原199(CA199);
(4) 心电图、腹部超声、腹部及胸部X线片。
2.根据患者病情进行的检查项目
(1) 自身免疫标志物测定(ANA、ENA、IgG、IgG4);血清胰岛素、C肽;
(2) 腹部CT、核磁共振胰胆管造影(MRI/MRCP)、内镜下逆行性胰胆管造影(ERCP)、超声内镜(EUS)、胰管内超声(IDUS)。
(六) 治疗方案的选择
根据《临床诊疗指南 消化系统疾病分册》(中华医学会编著,人民卫生出版社),《实用内科学》(第14版)(复旦大学医学院编著,人民卫生出版社)及《慢性胰腺炎诊治指南(2014)》等国内、外临床诊疗指南。
1.内科治疗
(1) 戒烟戒酒,避免高脂饮食;
(2) 可补充脂溶性维生素及微量元素;营养不良者可给予肠内或肠外营养支持;
(3) 药物治疗:补充外源性胰酶制剂,控制血糖,必要时使用镇痛药物。对于自身免疫性胰腺炎患者可选用糖皮质激素治疗。
2.内镜治疗 对于存在胆总管下端狭窄、胰管狭窄、胰管结石等患者,有条件的医疗机构可采用内镜治疗。
3.外科治疗 对于保守治疗不能缓解的顽固性疼痛、并发不能排除恶性病变者有条件的医疗机构可采用外科手术治疗。
(七) 预防性抗菌药物选择与使用时机
按照《抗菌药物临床应用指导原则》(卫医发〔2015〕43号)执行,并结合患者的病情决定抗菌药物的选择与使用时间。
(八) 出院标准
腹痛和(或)消化不良症状改善。
(九) 变异及原因分析
1.临床症状改善不明显,调整药物治疗,导致住院时间延长。
2.内科保守治疗无效,需要内镜或外科手术治疗,转入相应路径。
二、 慢性胰腺炎临床路径表单





