一、 十二指肠溃疡出血临床路径标准住院流程
(一) 适用对象
第一诊断为十二指肠溃疡出血。
(二) 诊断依据
根据国际共识会议组对于非静脉曲张上消化出血治疗共识意见(Ann Intern Med,2010,152(2):101-113.胃肠病学杂志译文,2010,15(6):348-352)、急性非静脉曲张性上消化道出血诊治指南(草案)(2009年杭州)(中华消化内镜杂志,2009,26(9):449-452)。
1.慢性、周期性、规律性上腹疼痛。
2.有呕血和(或)黑便。
3.胃镜检查确诊为十二指肠溃疡出血且仅需药物治疗者。
(三) 治疗方案的选择
根据国际共识会议组对于非静脉曲张上消化出血治疗共识意见(Ann Intern Med,2010,152(2):101-113.胃肠病学杂志译文,2010,15(6):348-352)、急性非静脉曲张性上消化道出血诊治指南(草案)(2009年杭州)(中华消化内镜杂志,2009,26(9):449-452)。
1.维持生命体征平稳。
2.选择各种止血药物及抗溃疡药物治疗。
3.本临床路径治疗方案不包括内镜止血、介入或手术止血等治疗措施。
(四) 标准住院日
为7~8天
(五) 进入路径标准
1.第一诊断符合十二指肠溃疡出血疾病编码。
2.已经通过胃镜检查确诊为十二指肠溃疡出血,仅用药物治疗的患者。
3.当患者同时具有其他疾病诊断,但在住院期间不需要特殊处理,也不影响第一诊断的临床路径流程实施时,可以进入路径。
(六) 住院期间的检查项目
1.必需的检查项目
(1) 血常规、尿常规、便常规+潜血。
(2) 肝肾功能、电解质、血型、凝血功能、输血前检查。
(3) 胸片、心电图、腹部超声。
(4) 胃镜检查。
2.根据患者病情可选择的检查项目
(1) 腹部CT(增强)。
(2) 超声胃镜。
(3) 幽门螺杆菌检测。
(七) 治疗方案和药物选择
1.建立快速静脉通道,补充晶体液(生理盐水、葡萄糖、等渗液),出血量较大的患者可适当补充胶体液(血浆、血浆代用品)。
2.必要时置入胃管、心电监护。
3.下列患者应考虑输血治疗
(1) 收缩压<90mmHg,或较基础收缩压降低≥30mmHg。
(2) 血红蛋白<70g/L,高龄、有基础心脑血管疾病者输血指征可适当放宽。
(3) 心率>120次/分。
4.抑酸药物
(1) 质子泵抑制剂(PPI)是最重要的治疗药物,有利于止血和预防出血。
(2) H2受体拮抗剂(H2RA)类药物仅用于出血量不大,病情稳定的患者。
(3) 必要时生长抑素及其类似物静脉输入。
5.内镜检查
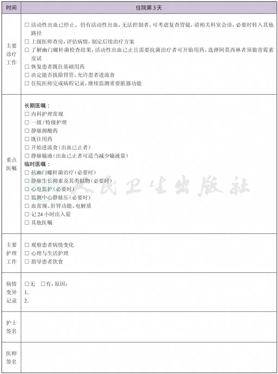
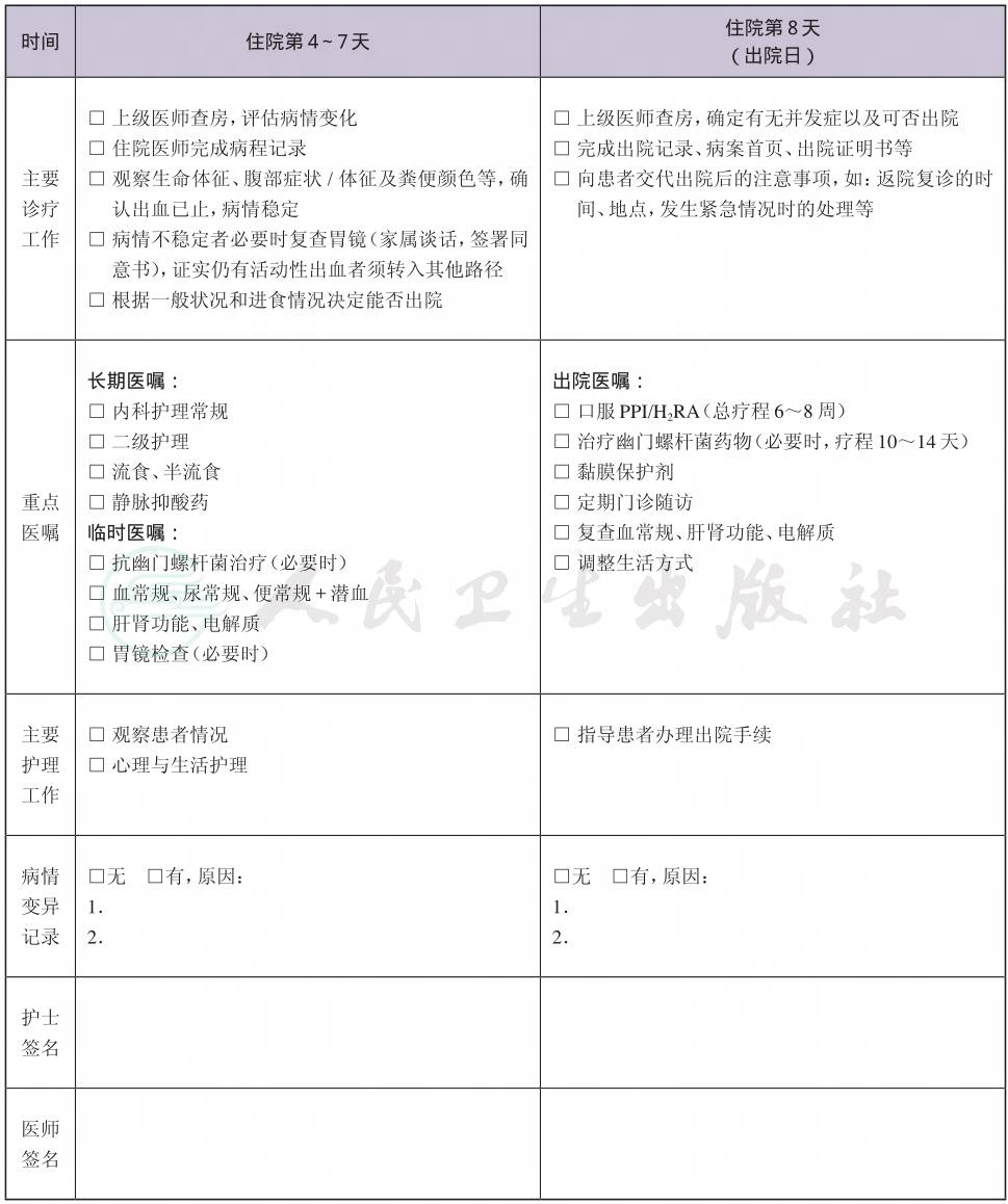
(1) 经过积极内科治疗72小时仍有活动性出血者,根据病情复查胃镜,必要时转入其他相应路径。
(2) 积极纠正循环衰竭,为内镜检查创造条件,检查过程中应酌情监测心电、血压和血氧饱和度。
6.住院期间止血后处理
(1) 幽门螺杆菌感染者应抗幽门螺杆菌治疗。
(2) 血止后24~48小时可逐步恢复进食。
7.出院后处理
(1) 所有患者服用标准剂量质子泵抑制剂达6~8周,或H2受体阻滞剂8周。
(2) 幽门螺杆菌感染者须完成标准方案的抗幽门螺杆菌治疗(10~14天)。
(3) 黏膜保护。
(4) 门诊随访,鼓励改变生活方式,戒烟酒,健康饮食。
(八) 出院标准
1.活动性出血已止。
2.已经开始进食,一般情况良好。
3.没有需要住院处理的并发症和(或)合并症。
(九) 变异及原因分析
1.根据患者年龄、基础疾病、出血量、生命体征和血红蛋白变化情况估计病情严重程度。对于生命体征不稳定、休克、意识障碍、血红蛋白降至70g/L以下的高危患者,应转其他路径。
2.需要药物以外的其他治疗方式,如内镜、介入或手术治疗者应转相应路径。
3.因消化道出血而诱发其他系统病变,例如吸入性肺炎、肾衰竭,缺血性心脏病等,建议进入相关疾病的临床路径。
4.收治十二指肠溃疡出血的医院应具备:设施完备的内镜室和有经验的内镜医师;可提供24小时服务的血库;具备中心静脉插管和气管插管技术的急救人员。
二、 十二指肠溃疡出血临床路径表单






