一、 原发性高血压临床路径标准住院流程
(一) 适用对象
第一诊断为原发性高血压。
(二) 诊断依据
根据《中国高血压防治指南2010》(中国高血压防治指南修订委员会,2010)及JNC8与ESH相关指南。
1.高血压的定义 在未使用降压药物的情况下,非同日3次测量血压,收缩压≥140mmHg和(或)舒张压≥90mmHg。收缩压≥140mmHg和舒张压<90mmHg为单纯性收缩期高血压。患者既往有高血压史,目前正在使用降压药物,血压虽然低于140/90mmHg,也诊断为高血压。
2.根据血压升高水平,又进一步将高血压分为1级、2级和3级(见表1)。当收缩压和舒张压分属于不同级别时,以较高的级别为准。
表1 血压分类水平和定义
血压分类水平和定义

3.寻找心血管危险因素、靶器官损害以及相关临床情况,按心血管风险分层(见表2)。
表2 高血压患者心血管危险分层

4.除外各种继发性高血压。
(三) 进入路径标准
1.第一诊断为原发性高血压。
2.如患有其他非心血管疾病,但在住院期间不需特殊处理(检查和治疗),也不影响第一诊断时,可以进入路径。
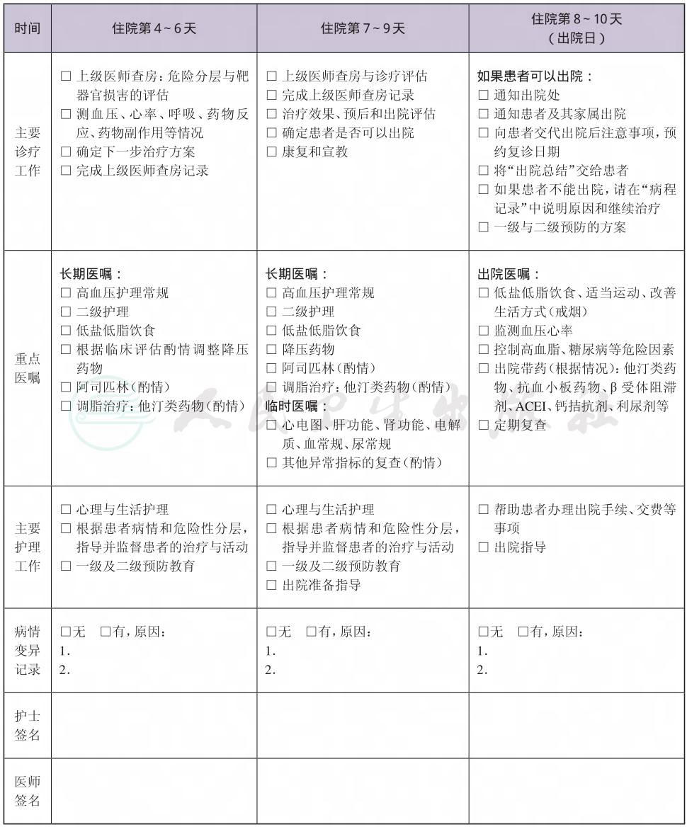
(四) 标准住院日
为7~10天
(五) 住院期间的检查项目
1.必需的检查项目 血生化(钾、钠、钙、空腹血糖、血清总胆固醇、甘油三酯、高密度脂蛋白胆固醇、低密度脂蛋白胆固醇、尿酸、肌酐);估算的肌酐清除率或肾小球滤过率;全血细胞计数、血红蛋白和血细胞比容;尿液分析(尿蛋白、糖和尿沉渣镜检);心电图。
2.根据患者病情进行的检查项目 餐后2小时血糖、糖化血红蛋白或口服糖耐量试验(当空腹血糖>6.1mmol时测定)、同型半胱氨酸、高敏C反应蛋白、尿白蛋白定量(糖尿病患者必查项目)、尿蛋白定量(用于尿常规检查蛋白阳性者);24小时动态血压监测(ABPM)、24小时心电图、超声心动图、颈动脉超声、眼底、胸片、脉搏波传导速度(PWV)以及踝臂血压指数(ABI)等、肾和肾动脉CT或超声。对有合并症的高血压患者,进行相应的脑功能、心功能和肾功能检查。
(六) 治疗方案的选择
1.非药物治疗(生活方式干预) 减少钠盐摄入,增加钾盐摄入;控制体重;不吸烟;不过量饮酒;体育运动;减轻精神压力,保持心理平衡,规律及充足的睡眠。
2.高血压的药物治疗
(1) 常用降压药物包括钙通道阻滞剂、血管紧张素转换酶抑制剂(ACEI)、血管紧张素受体阻滞剂(ARB)、利尿剂和β受体阻滞剂五类。此外,α受体阻滞剂或其他种类降压药有时亦可应用于某些高血压人群。
(2) 降压药物的联合应用:Ⅱ级高血压和(或)伴有多种危险因素、靶器官损害或临床疾患的人群,往往初始治疗即需要应用两种小剂量降压药物,以及由上述药物组成的固定配比复方制剂。如仍不能达到目标水平,可在原药基础上加量或可能需要3种,甚至4种以上降压药物。
3.调脂治疗 首先应强调治疗性生活方式改变,当严格实施治疗性生活方式3~4个月后,血脂水平不能达到目标值,则考虑药物治疗,根据血脂异常的类型选择药物种类,胆固醇升高为主的患者一般首选他汀类药物。
4.抗血小板治疗 高血压伴糖尿病、心血管高风险者可用小剂量阿司匹林(75mg~100mg/d)进行一级预防。高血压伴缺血性心血管疾病可用小剂量阿司匹林(75mg~100mg/d)进行二级预防。
5.其他药物 伴随疾病的治疗药物等。
(七) 预防性抗菌药物选择与使用时机
无。
(八) 手术日
无。
(九) 术后恢复
无。
(十) 出院标准
1.血压水平得到有效控制。
2.无其他需要继续住院的并发症。
(十一) 变异及原因分析
1.发现有继发性高血压的病因。
2.病情危重。
二、 原发性高血压临床路径表单





