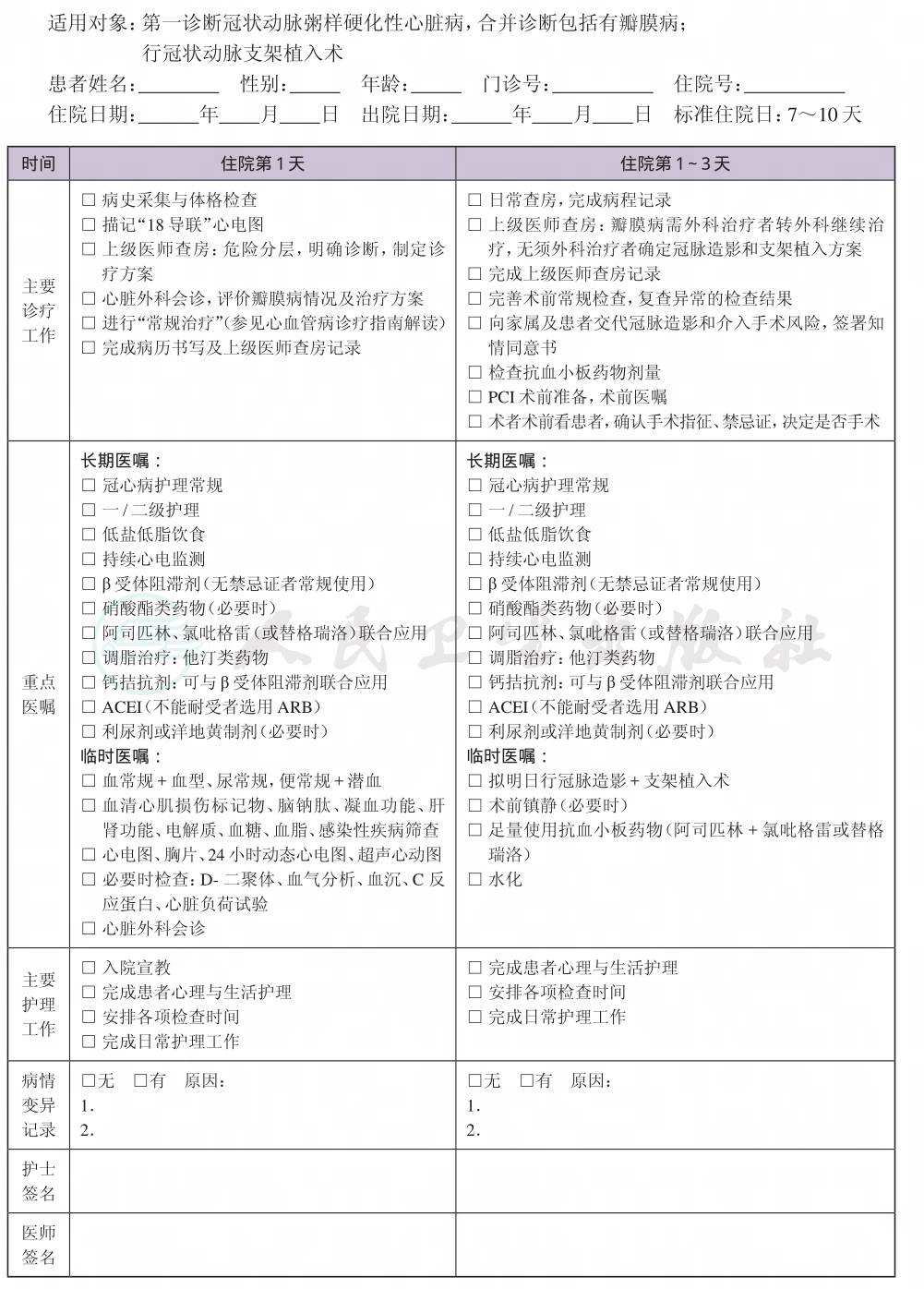
一、 冠心病合并瓣膜病(内科治疗)临床路径标准住院流程
(一) 适用对象
第一诊断为冠状动脉粥样硬化性心脏病,合并诊断包括有瓣膜病;行冠状动脉支架置入术。
(二) 诊断依据
根据《临床诊疗指南 心血管内科分册》《临床诊疗指南 心血管外科分册》(中华医学会编著,人民卫生出版社,2009年),《慢性稳定性心绞痛诊断与治疗指南》(中华医学会心血管病学分会,2007年),《非ST段抬高急性冠状动脉综合征诊断和治疗指南》(中华医学会心血管病学分会,2012年),《急性ST段抬高型心肌梗死诊断和治疗指南》(中华医学会心血管病学分会,2015年)及ACC/AHA与ESC相关指南。
1.临床发作特点 表现为缺血性胸痛或胸闷、咽喉部不适、憋气等心绞痛等同症状,合并或不合并有胸闷气促、呼吸困难等瓣膜病症状,严重者可出现心衰表现。查体:听诊可有主动脉瓣狭窄(或反流)或二尖瓣狭窄(或反流)杂音。
2.心电图表现 胸痛发作时相邻2个或2个以上导联心电图ST段或T波的动态改变。或负荷心电图阳性。
3.超声心动图 超声心动图证实的主动脉瓣狭窄或反流,二尖瓣狭窄或反流。
4.辅助检查 心肌损伤标记物、胸部X线检查、冠状动脉造影。
(三) 进入路径标准
1.第一诊断必须符合冠状动脉粥样硬化性心脏病。
2.合并诊断包括有瓣膜病。
3.心肌梗死如患有其他非心血管疾病,但在住院期间不需特殊处理(检查和治疗),也不影响第一诊断时,可以进入路径。
4.适用于择期PCI者,不适用于急性心肌梗死发病<12小时患者。
(四) 标准住院日
为7~10天
(五) 住院期间的检查项目
1.必需的检查项目
(1) 血常规、尿常规、便常规+隐血;
(2) 肝功能、肾功能、电解质、血糖、血脂、血清心肌损伤标记物、凝血功能、动脉血气分析、脑钠肽、感染性疾病筛查(乙肝、丙肝、艾滋病、梅毒等);
(3) 超声心动图评价瓣膜病变情况;
(4) 胸部影像学检查、24小时动态心电图、心电图;
(5) 心脏外科会诊。
2.根据患者病情进行的检查项目
(1) D-二聚体、红细胞沉降率、C反应蛋白或高敏C反应蛋白;
(2) 心脏负荷试验、心脏磁共振;
(3) 心肌缺血评估(低危、非急诊血运重建患者);
(4) 必要时转至心脏外科继续检查、治疗。
(六) 治疗方案的选择
1.选择用药
(1) 双联抗血小板药物:常规联用阿司匹林+氯吡格雷(或替格瑞洛)。
(2) 抗凝药物:低分子肝素、普通肝素、华法林或新型口服抗凝药等。
(3) 抗心肌缺血药物:β受体阻滞剂、硝酸酯类、钙离子拮抗剂等。
(4) 镇静止痛药:硝酸甘油不能即刻缓解症状或出现急性肺充血时,可静脉注射吗啡。
(5) 抗心律失常药物:有心律失常时应用。
(6) 调脂药物:早期应用他汀类药物。
(7) 血管紧张素转换酶抑制剂(ACEI):用于左心室收缩功能障碍或心力衰竭、高血压,以及合并糖尿病者。如无低血压等禁忌证,应在24小时内口服。不能耐受者可选用ARB治疗。
(8) 利尿药物:根据瓣膜病程度及心功能分级,必要时应用利尿药物。
(9) 洋地黄制剂:根据瓣膜病程度、心功能分级及合并心律失常,必要时可应用洋地黄制剂。
(10) 其他药物:伴随疾病的治疗药物等。
2.冠脉血运重建治疗 在强化药物治疗的基础上,根据危险分层中高危患者可优先选择经皮冠状动脉介入治疗(PCI)或冠状动脉旁路移植术(CABG)。
3.瓣膜病的治疗 心脏外科会诊,根据《临床诊疗指南 心脏外科学分册》(中华医学会编著,人民卫生出版社)评价手术指征,有手术指征者转至外科手术,无手术指征者继续内科治疗。
4.保守治疗 根据危险分层对于低危患者,可优先选择保守治疗,在强化药物治疗的基础上,病情稳定后可进行负荷试验检查,择期冠脉造影和血运重建治疗。
5.改善不良生活方式,控制危险因素。
(七) 预防性抗菌药物选择与使用时机
按照《抗菌药物临床应用指导原则》(卫医发[2004]285号)执行,并根据患者的病情决定抗菌药物的选择与使用时间,介入治疗患者无须常规预防性使用抗菌药物。
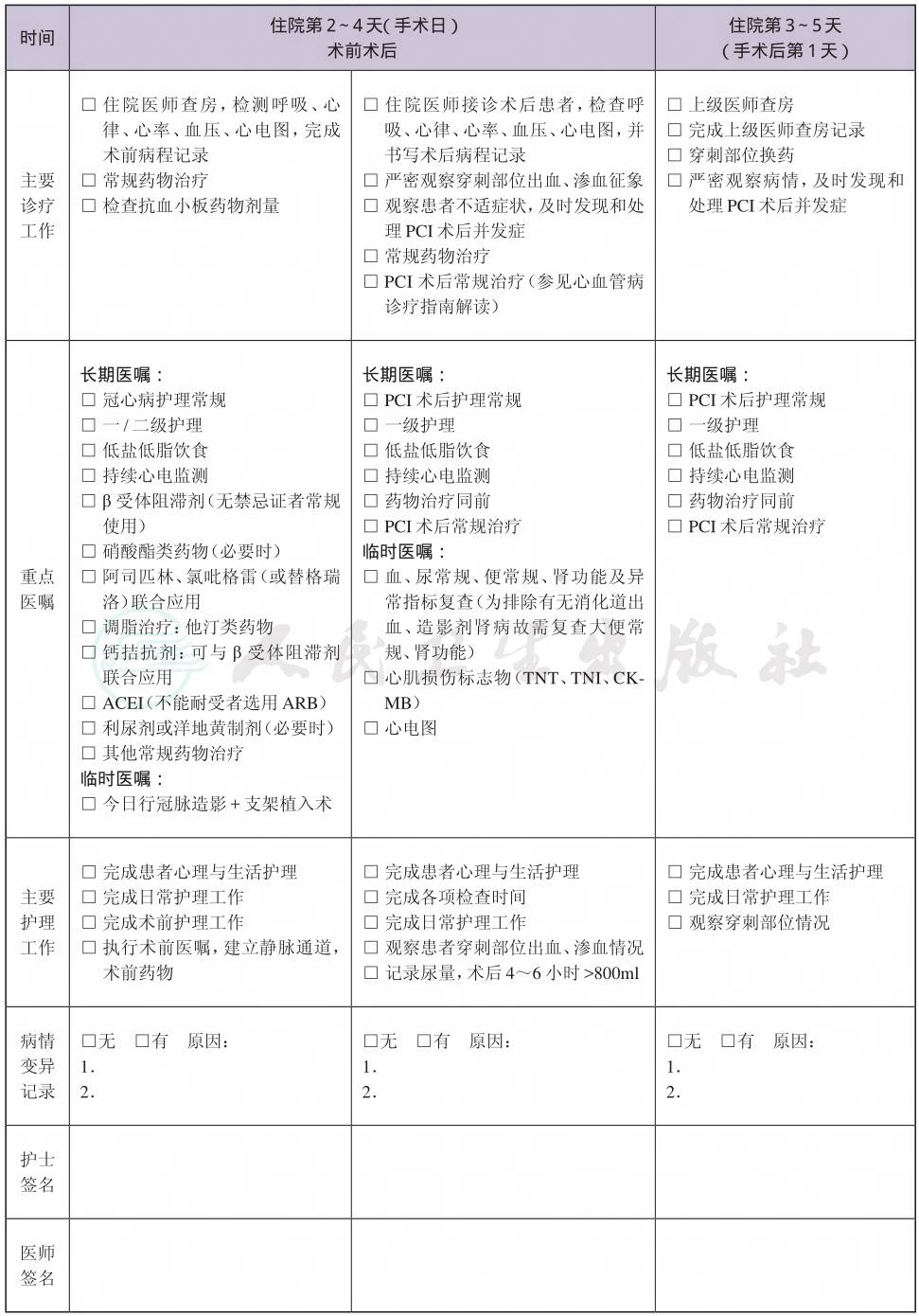
(八) 手术日
1.麻醉方式 局部麻醉。
2.手术方式 冠状动脉造影+支架植入术。
3.手术内置物 冠状动脉内支架。
4.术中用药 抗血栓药(肝素或比伐芦定,必要时可使用GPⅡb/Ⅲa受体拮抗剂)、血管活性药、抗心律失常药等。
5.介入术后即刻需检查项目 生命体征检查、心电监测、心电图、穿刺部位的检查。
6.必要时,介入术后住重症监护病房。
7.介入术后第1天需检查项目 心电图。必要时根据病情检查:血常规、尿常规、心肌损伤标志物、便常规+隐血、肝功能、肾功能、电解质、血糖、凝血功能、超声心动图、胸部X线片、血气分析等。
(九) 术后恢复
必须复查的检查项目:心电图、超声心电图、血常规。
1.观察患者心肌缺血等不适症状,及时发现和处理并发症。
2.继续严密观察穿刺部位出血、渗血情况。
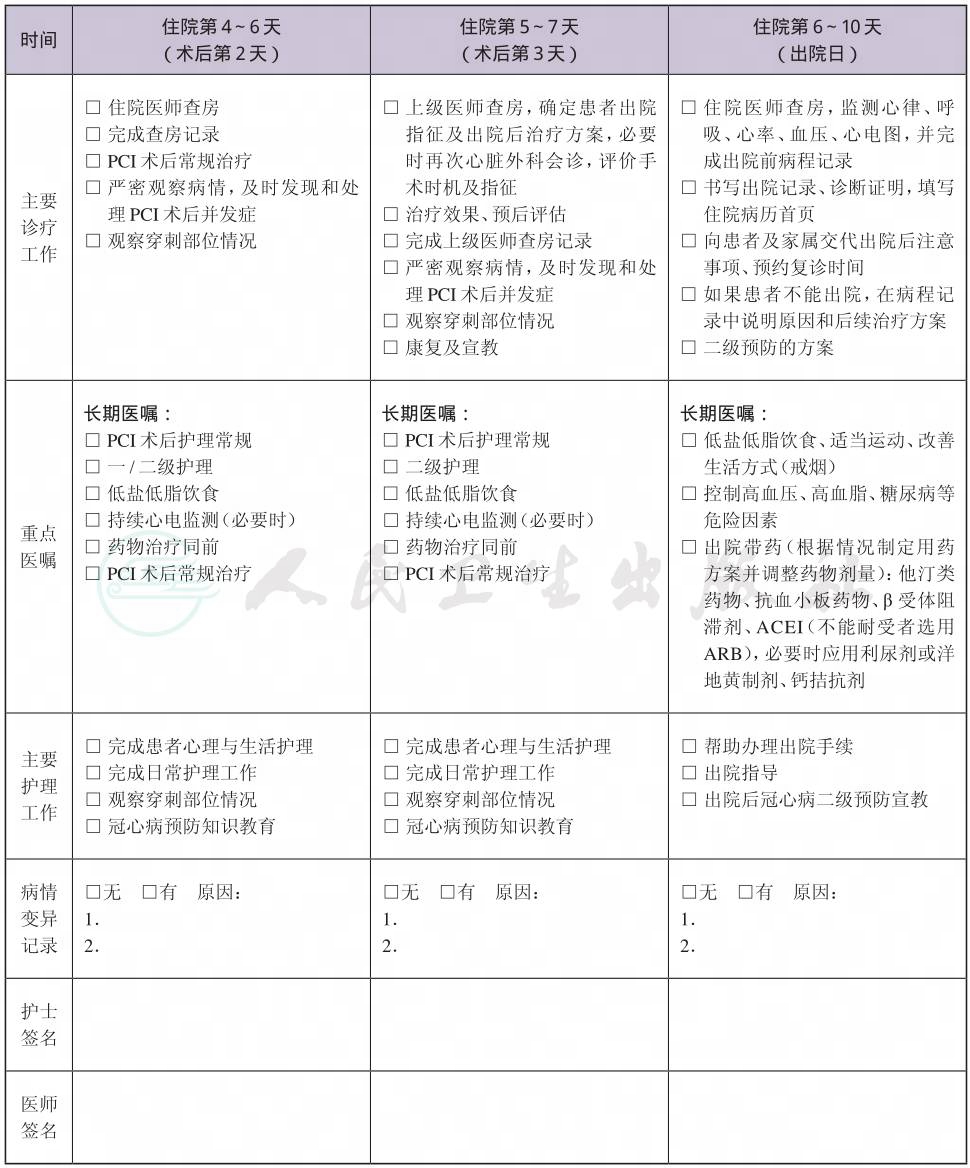
(十) 出院标准
1.生命体征平稳。
2.血流动力学稳定,无心衰发作。
3.心肌缺血症状得到有效控制。
4.无其他需要继续住院的并发症。
(十一) 变异及原因分析
1.冠脉造影后转外科行急诊冠状动脉旁路移植术,或等待二次PCI或择期冠状动脉旁路移植术。
2.外科会诊后转外科行瓣膜手术。
3.病情危重或出现严重并发症。
4.药物治疗,观察治疗效果。
5.其他原因。
二、 冠心病合并瓣膜病(内科治疗)临床路径表单






