一、 不稳定型心绞痛介入治疗临床路径标准住院流程
(一) 适用对象
第一诊断为不稳定型心绞痛。
行冠状动脉内支架置入术。
(二) 诊断依据
根据《临床诊疗指南 心血管内科分册》(中华医学会编著,人民卫生出版社,2009年),《不稳定心绞痛及非ST段抬高型心肌梗死诊断与治疗指南》(中华医学会心血管病学分会,2007年)及2007年ACC/AHA与ESC相关指南。
1.临床发作特点 表现为运动或自发性胸痛,休息或含服硝酸甘油可迅速缓解。
2.心电图表现 胸痛发作时相邻两个或两个以上导联心电图ST段压低或抬高>0.1mV,或T波倒置≥0.2mV,胸痛缓解后ST-T变化可恢复。
3.心肌损伤标记物不升高或未达到心肌梗死诊断水平。
4.临床类型
(1) 初发心绞痛:病程在1个月内新发生的心绞痛,可表现为自发性与劳力性发作并存,疼痛分级在Ⅲ级以上。
(2) 恶化劳力型心绞痛:既往有心绞痛史,近1个月内心绞痛恶化加重,发作次数频繁,时间延长或痛阈降低[即加拿大劳力型心绞痛分级CCS(Ⅰ~Ⅳ)至少增加1级,或至少达到Ⅲ级]。
(3) 静息心绞痛:心绞痛发生在休息或安静状态,发作持续时间通常在20分钟以上。
(4) 梗死后心绞痛:指急性心肌梗死发病24小时后至1个月内发生的心绞痛。
(5) 变异型心绞痛:休息或一般活动时发生的心绞痛,发作时心电图显示ST段一过性抬高,多数患者可自行缓解,仅有少数可演变为心肌梗死。
(三) 治疗方案的选择及依据
根据《临床诊疗指南 心血管内科分册》(中华医学会编著,人民卫生出版社,2009年),《不稳定心绞痛及非ST段抬高型心肌梗死诊断与治疗指南》(中华医学会心血管病学分会,2007年)及2007年ACC/AHA与ESC相关指南。
1.危险度分层 根据TIMI风险评分或患者心绞痛发作类型及严重程度、心肌缺血持续时间、心电图和心肌损伤标记物测定结果,分为低、中、高危三个组别。
2.药物治疗 抗心肌缺血药物、抗血小板药物、抗凝药物、调脂药物。
3.冠脉血运重建治疗 在强化药物治疗的基础上,中高危患者可优先选择经皮冠状动脉介入治疗(PCI)或冠状动脉旁路移植术(CABG)。
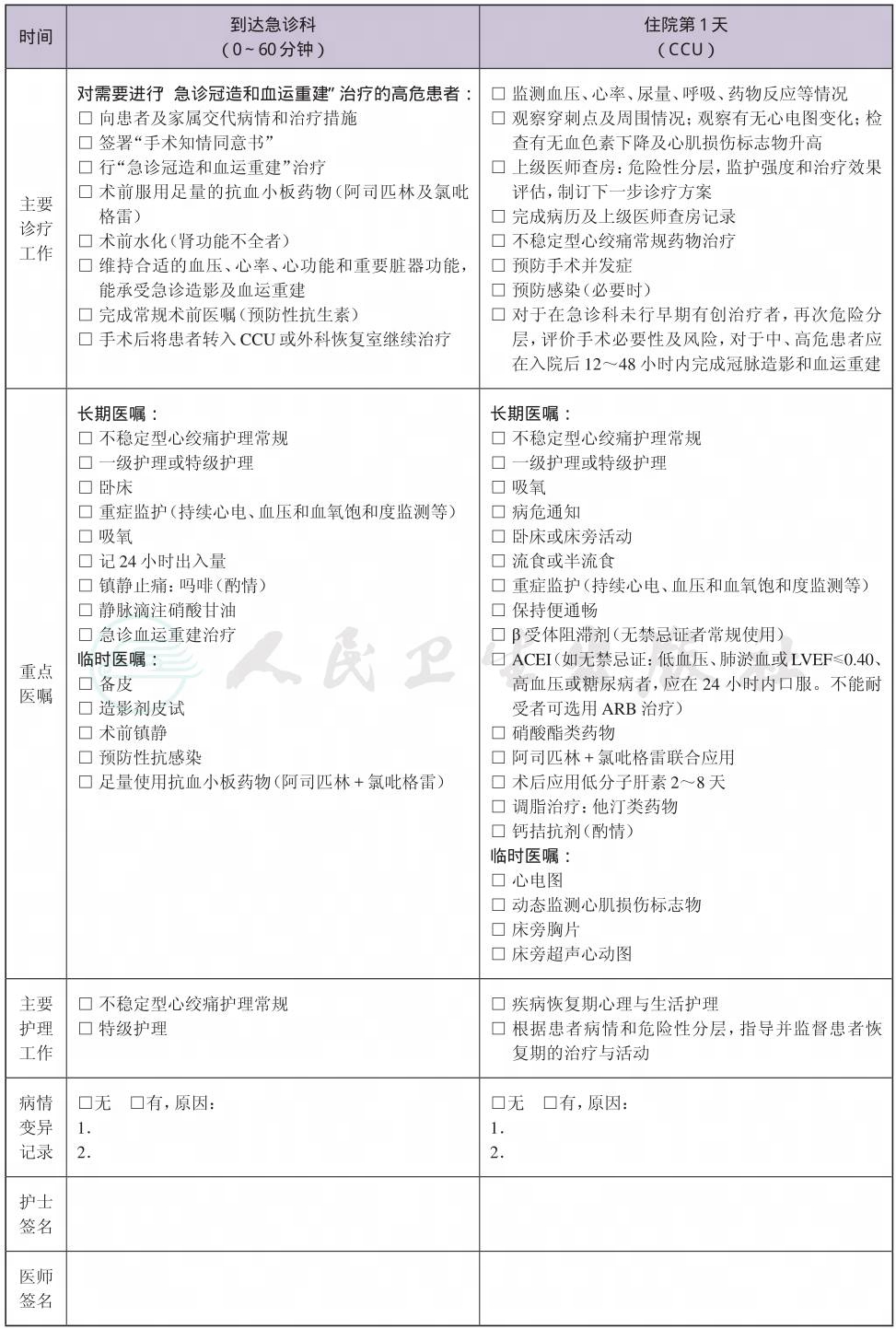
(1) PCI:有下列情况时,可于2小时内紧急冠状动脉造影,对于没有严重合并疾病、冠状动脉病变适合PCI者,实施PCI治疗:①在强化药物治疗的基础上,静息或小运动量时仍有反复的心绞痛或缺血发作;②心肌标志物升高(TNT或TNI);③新出现的ST段明显压低;④心力衰竭症状或体征,新出现或恶化的二尖瓣反流;⑤血流动力学不稳定;⑥持续性室性心动过速。无上述指征的中高危患者可于入院后12~48小时内进行早期有创治疗。
(2) CABG:对于左主干病变、3支血管病变或累及前降支的2支血管病变,且伴有左室功能不全或糖尿病者首选。
4.主动脉内球囊反搏术 在强化药物治疗后仍有心肌缺血复发,在完成冠状动脉造影和血运重建前血流动力学不稳定的患者,可应用主动脉内球囊反搏术。
5.保守治疗 对于低危患者,可优先选择保守治疗,在强化药物治疗的基础上,病情稳定后可进行负荷试验检查,择期冠脉造影和血运重建治疗。
6.改善不良生活方式,控制危险因素。
(四) 标准住院日
为7~14天
(五) 进入路径标准
1.第一诊断必须符合不稳定型心绞痛疾病编码。
2.除外心肌梗死、主动脉夹层、急性肺栓塞、急性心包炎等疾病。
3.如患有其他非心血管疾病,但在住院期间不需特殊处理(检查和治疗),也不影响第一诊断时,可以进入路径。
(六) 术前准备(术前评估)0~3天
1.必需的检查项目
(1) 血常规+血型、尿常规+酮体、便常规+潜血。
(2) 肝肾功能、电解质、血糖、血脂、血清心肌损伤标记物、凝血功能、感染性疾病筛查(乙肝、丙肝、艾滋病、梅毒等)。
(3) 胸片、心电图、超声心动图。
2.根据患者具体情况可查
(1) 血气分析、脑钠肽、D-二聚体、血沉、C反应蛋白或高敏C反应蛋白。
(2) 24小时动态心电图、心脏负荷试验。
(3) 心肌缺血评估(低危、非急诊血运重建患者)。
(七) 选择用药
1.双重抗血小板药物 常规联用阿司匹林+氯吡格雷。对拟行介入治疗的中、高危患者,可考虑静脉应用GPⅡb/Ⅲa受体拮抗剂。
2.抗凝药物 低分子肝素或普通肝素等。
3.抗心肌缺血药物 β受体阻滞剂、硝酸酯类、钙离子拮抗剂等。
(1) β受体阻滞剂:无禁忌证者24小时内常规口服。
(2) 硝酸酯类:舌下含服硝酸甘油后静脉滴注维持,病情稳定后可改为硝酸酯类药物口服。
(3) 钙拮抗剂:对使用足量β受体阻滞剂后仍有缺血症状或高血压者,如无禁忌可应用非二氢吡啶类钙拮抗剂。
4.镇静镇痛药 硝酸甘油不能即刻缓解症状或出现急性肺充血时,可静脉注射吗啡。
5.抗心律失常药物 有心律失常时应用。
6.调脂药物 早期应用他汀类药物。
7.血管紧张素转换酶抑制剂(ACEI) 用于左心室收缩功能障碍或心力衰竭、高血压,以及合并糖尿病者。如无低血压等禁忌证,应在24小时内口服。不能耐受者可选用ARB治疗。
8.其他药物 伴随疾病的治疗药物等。
(八) 手术日为入院第0~7天(如需要进行手术)
1.麻醉方式 局部麻醉。
2.手术方式 冠状动脉造影+支架置入术。
3.手术内置物 冠状动脉内支架。
4.术中用药 抗血栓药(肝素化,必要时可使用GPⅡb/Ⅲa受体拮抗剂)、血管活性药、抗心律失常药等。
5.介入术后即刻需检查项目 生命体征检查、心电监测、心电图、穿刺部位的检查。
6.必要时,介入术后住重症监护病房。
7.介入术后第1天需检查项目 血常规、尿常规、心电图、心肌损伤标记物。必要时根据病情检查:便潜血、肝肾功能、电解质、血糖、凝血功能、超声心动图、胸片、血气分析等。
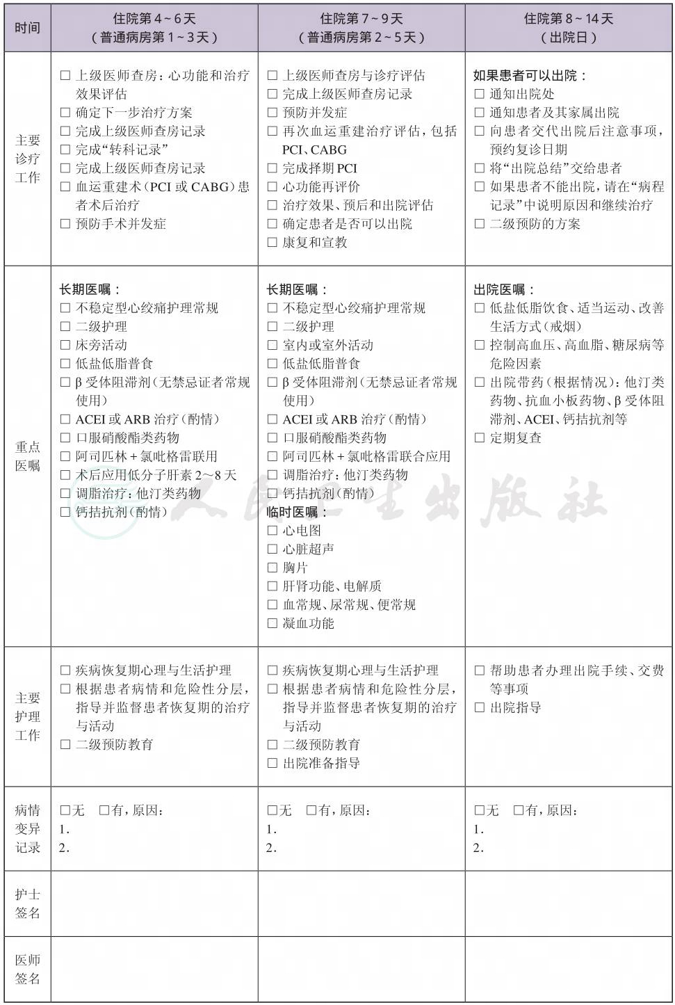
(九) 术后住院恢复3~5天
必须复查的检查项目:
1.观察患者心肌缺血等不适症状,及时发现和处理并发症。
2.继续严密观察穿刺部位出血、渗血情况。
(十) 出院标准
1.生命体征平稳。
2.血流动力学稳定。
3.心肌缺血症状得到有效控制。
4.无其他需要继续住院的并发症。
(十一) 变异及原因分析
1.冠脉造影后转外科行急诊冠状动脉旁路移植术。
2.等待二次PCI或择期冠状动脉旁路移植术。
3.病情危重。
4.出现严重并发症。
二、 不稳定型心绞痛介入治疗临床路径表单







