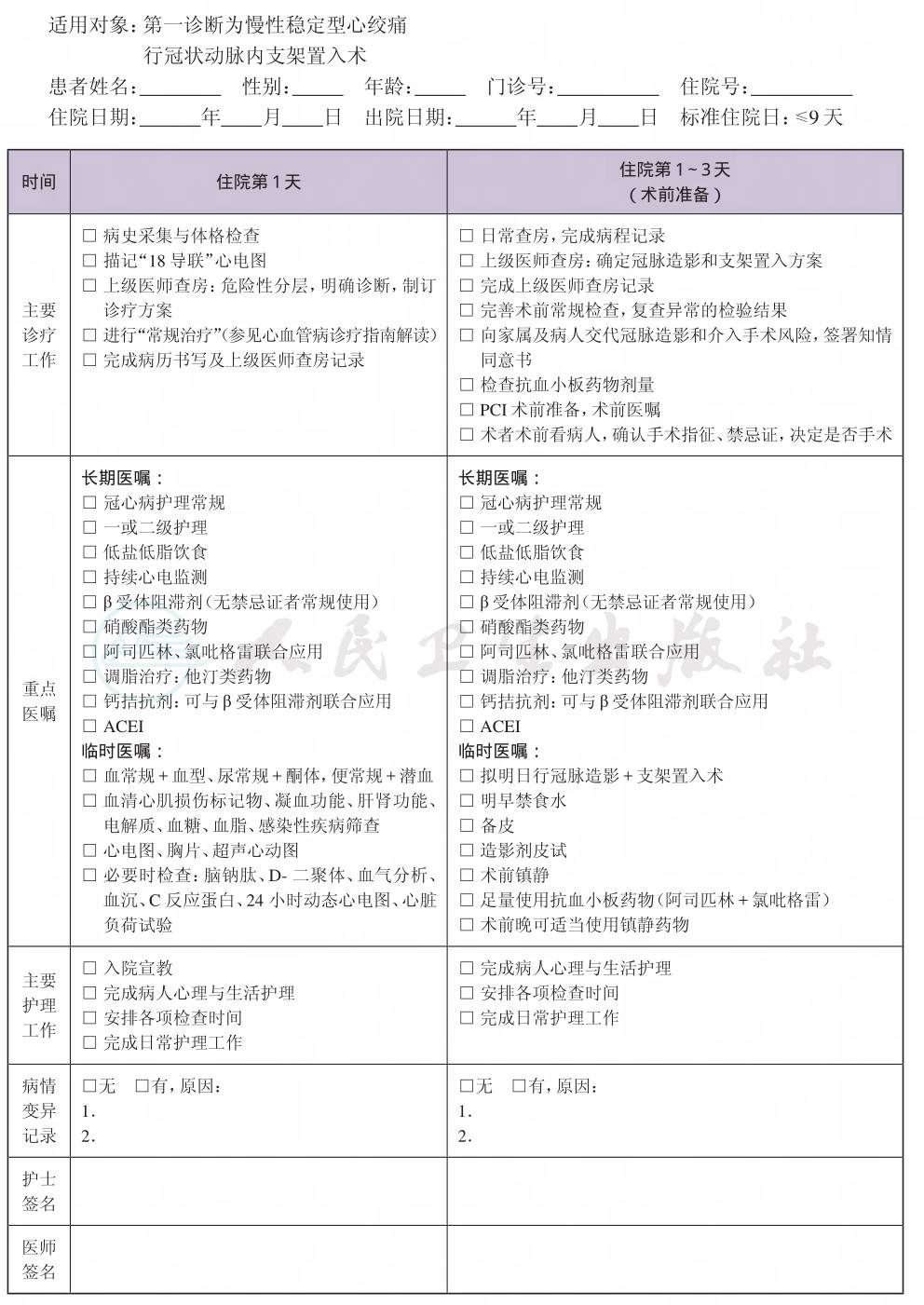
一、 慢性稳定型心绞痛介入治疗临床路径标准住院流程
(一) 适用对象
第一诊断为慢性稳定型心绞痛。
行冠状动脉内支架置入术。
(二) 诊断依据
根据《慢性稳定型心绞痛诊断与治疗指南》(中华医学会心血管病学分会,2007年)及2002年ACC/ AHA与2006年ESC相关指南。
1.临床发作特点 由运动或其他增加心肌需氧量的情况所诱发,短暂的胸痛(<10分钟),休息或含服硝酸甘油可使之迅速缓解。
2.心电图变化 胸痛发作时相邻两个或两个以上导联心电图ST段压低≥0.1mV,胸痛缓解后ST段恢复。
3.心肌损伤标记物(心脏特异的肌钙蛋白T或I、肌酸激酶CK、CKMB)不升高。
4.临床症状稳定在1个月以上。
(三) 治疗方案的选择及依据
根据《慢性稳定型心绞痛诊断与治疗指南》(中华医学会心血管病学分会,2007年)及2002年ACC/ AHA与2006年ESC相关指南。
1.危险度分层 根据临床评估、对负荷试验的反应(Duke活动平板评分)、左心室功能及冠状动脉造影显示的病变情况综合判断。
2.基础药物治疗 抗心肌缺血药物、抗血小板药物、调脂药物。
3.冠状动脉造影检查 适应证为:
(1) 严重心绞痛(CCS分级3级或以上者),特别是药物治疗不能缓解症状者。
(2) 经无创方法评价为高危患者(不论心绞痛严重程度)。
(3) 心脏停搏存活者。
(4) 有严重室性心律失常的患者。
(5) 血管重建(PCI或CABG)的患者,有早期的中等或严重的心绞痛复发。
(6) 伴有慢性心力衰竭或左室射血分数明显减低的心绞痛患者。
4.经皮冠状动脉介入治疗(PCI) 对药物难以控制的心绞痛,或无创检查提示较大面积心肌缺血,且冠状动脉病变适合PCI者,可行冠状动脉支架术(包括药物洗脱支架)治疗。
5.冠状动脉旁路移植术(CABG) 糖尿病伴多支血管复杂病变、严重左心功能不全和无保护左主干病变者,CABG疗效优于PCI。
6.改善不良生活方式,控制危险因素。
(四) 标准住院日
为≤9天
(五) 进入路径标准
1.第一诊断必须符合慢性稳定型心绞痛疾病编码。
2.除外心肌梗死、主动脉夹层、急性肺栓塞等疾病。
3.如患有其他非心血管疾病,但在住院期间不需特殊处理(检查和治疗),也不影响第一诊断时,可以进入路径。
4.适用于择期PCI者,不适用于STEMI发病<12小时患者。
(六) 术前准备(术前评估)1~3天
1.必需的检查项目
(1) 血常规+血型、尿常规+酮体,便常规+潜血。
(2) 血清心肌损伤标记物、凝血功能、肝肾功能、电解质、血糖、血脂、感染性疾病筛查(乙肝、丙肝、艾滋病、梅毒等)。
(3) 心电图、胸片、超声心动图。
2.根据患者具体情况可查
(1) 脑钠肽、D-二聚体、血气分析、血沉、C反应蛋白或高敏C反应蛋白。
(2) 24小时动态心电图、心脏负荷试验。
(七) 选择用药
1.抗心肌缺血药物 硝酸酯类、β受体阻滞剂、钙离子拮抗剂等。
2.抗血小板药物
(1) 无用药禁忌证的患者均应长期服用阿司匹林,如使用阿司匹林有禁忌或不能耐受者,可改用氯吡格雷替代。
(2) 行介入治疗者,常规联用阿司匹林+氯吡格雷。
(3) 对介入治疗术中的高危病变患者,可考虑静脉应用GPⅡb/Ⅲa受体拮抗剂。
3.调脂药物 长期应用他汀类药物。
4.血管紧张素转换酶抑制剂(ACEI) 所有合并糖尿病、心力衰竭、左心室收缩功能不全、高血压、心肌梗死后左室功能不全的患者,均应使用ACEI。不能耐受者可选用ARB治疗。
5.其他药物 伴随疾病的治疗药物等。
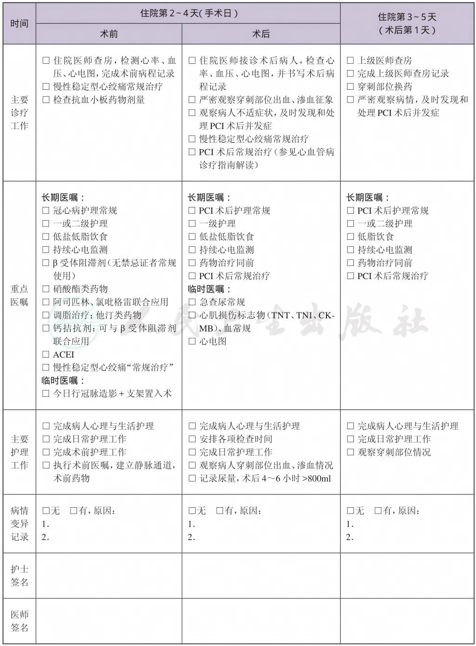
(八) 手术时间为入院后2~4天
1.麻醉方式 局部麻醉。
2.手术方式 冠状动脉造影+支架置入术。
3.手术内置物 冠状动脉内支架。
4.术中用药 抗血栓药(肝素化,必要时可使用GPⅡb/Ⅲa受体拮抗剂)、血管活性药、抗心律失常药等。
5.术后处理
(1) 介入术后即刻需检查项目:生命体征检查、心电图、心电监测、穿刺部位的检查。
(2) 介入术后必要时住重症监护病房。
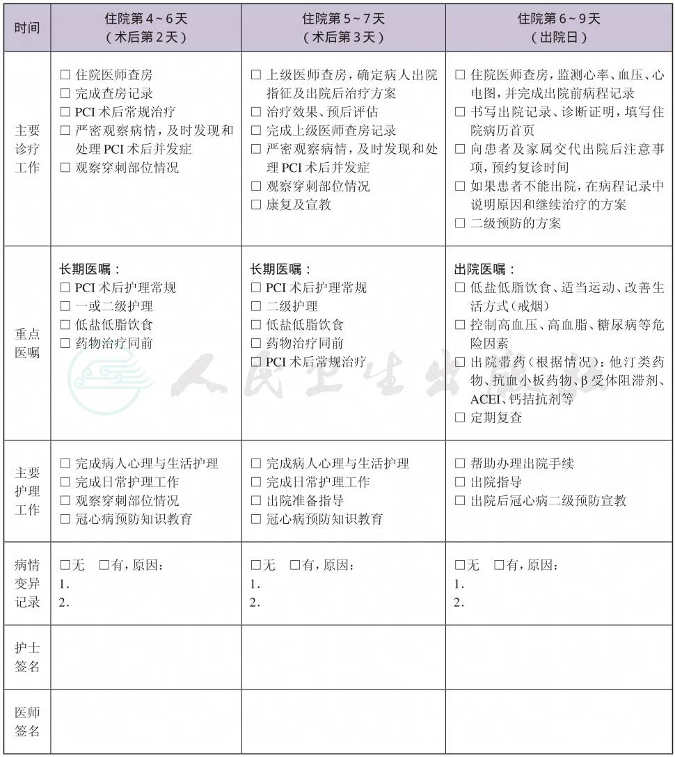
(九) 术后住院恢复3~5天
1.介入术后第1天需检查项目 心电图、心肌损伤标记物、血常规、尿常规。必要时根据需要查:便潜血、肝肾功能、电解质、血糖、凝血功能、超声心动图、胸片、血气分析。
2.观察患者心肌缺血等不适症状,及时发现和处理并发症。
3.继续严密观察穿刺部位出血、渗血情况。
(十) 出院标准
1.生命体征稳定,无心肌缺血发作。
2.穿刺部位愈合良好。
3.无其他需要继续住院的并发症。
(十一) 变异及原因分析
1.冠脉造影后转外科行急诊冠状动脉旁路移植术。
2.等待二次PCI或择期冠状动脉旁路移植术。
3.PCI术中出现并发症转入CCU。
4.造影冠脉正常,需进一步检查明确诊断。
5.药物保守治疗,观察治疗效果。
二、 慢性稳定型心绞痛介入治疗临床路径表单






