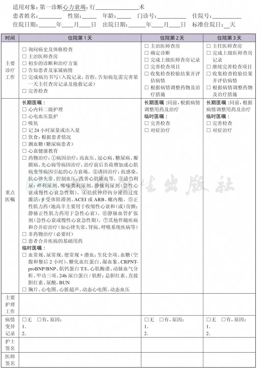
一、 心力衰竭临床路径标准住院流程
(一) 适用对象
第一诊断为心力衰竭。
(二) 诊断依据
根据ICD10标准,心力衰竭(心衰)是由于任何心脏结构或功能异常导致心室充盈或射血能力受损所致的一组复杂临床综合征,其主要临床表现为呼吸困难和乏力(活动耐量受限),以及液体潴留(肺淤血和外周水肿)。依据左心室射血分数(LVEF),心衰可分为LVEF降低性心衰即收缩性心衰和LVEF保留性心衰即舒张性心衰。
根据“中国心力衰竭诊断和治疗指南2014”。
1.收缩性心衰诊断主要依据 ①LVEF≤40%;②有心力衰竭典型症状如气短、乏力、夜间咳嗽、劳力性呼吸困难、夜间阵发性呼吸困难、踝部水肿;以及典型体征如颈静脉怒张,肺部啰音、第三心音奔马律,肝颈静脉反流征阳性以及双下肢水肿等;③NT-proBNP或BNP水平升高。
2.舒张性心衰诊断主要依据 ①LVEF≥45%,且左心室不大;②有典型心衰的症状和体征;③有相关结构性心脏病存在的证据(如左心室肥厚、左心房扩大)和(或)舒张功能不全;④超声心动图检查无心瓣膜病,并可排除心包疾病、肥厚型心肌病、限制性(浸润性)心肌病等;⑤NT-proBNP或BNP水平升高。
(三) 进入路径标准
1.第一诊断必须符合心力衰竭疾病编码。
2.当患者同时具有其他疾病诊断,但在住院期间不需要特殊处理也不影响第一诊断的临床路径流程实施时,可以进入路径。
(四) 标准住院日
根据病情轻重及复杂程度,平均约10天。
(五) 住院期间的检查项目
1.必需的检查项目
(1) 血常规、尿常规、便常规+潜血。
(2) 生化全项、血糖(空腹和餐后2小时)、糖化血红蛋白、凝血象、CRP、NT-proBNP/BNP、肌钙蛋白T/I、心肌酶谱、动脉血气分析、甲功三项、24小时尿白蛋白。
(3) 胸片、心电图、心脏超声、动态心电图、动态血压。
2.根据患者病情进行的检查项目 冠脉CT或造影、心脏核磁、腹部超声、双下肢动、静脉超声、颈部血管超声、心肌灌注核磁显像、负荷超声心动图或经食管超声心动图、某些特定心衰患者应进行血色病或HIV的筛查,在相关人群中进行风湿性疾病、淀粉样变性、嗜铬细胞瘤的诊断性检查、心肌活检等。
(六) 治疗方案的选择
1.一般治疗 心电血压监护,吸氧等治疗。
2.药物治疗 ①病因治疗:高血压、冠心病、糖尿病、瓣膜病、先心病等病因治疗,治疗前后负荷增加或心肌病变等病因引起的心力衰竭。②诱因治疗:抗感染、抗心律失常、控制血压,改善心肌缺血等。③适当利尿:袢利尿剂、噻嗪类利尿剂、静脉利尿剂(急性心衰或慢性心衰急性发作期)。④拮抗神经内分泌的过度激活:β受体阻滞剂、ACEI或ARB、螺内酯。⑤正性肌力药(地高辛主要用于收缩性心衰和(或)房颤;静脉正性肌力药用于急性心衰)。⑥静脉血管扩张剂(急性心衰或慢性心衰急性发作期)。⑦其他伴随疾病和合并症的治疗(如心律失常、肾病、呼吸系统疾病等)。
3.非药物治疗 CRT或CRT-D;无创、有创呼吸机治疗;超滤及血液滤过治疗;机械辅助治疗
(七) 预防性抗菌药物选择与使用时机
无需预防使用抗生素。
(八) 手术日
在患者病情稳定后根据患者情况及中国心力衰竭诊断和治疗指南2014年,具有适应证的患者可以考虑CRT或者CRTD治疗;需要明确病因的患者可以考虑行冠状动脉造影术或心肌活检。
(九) 术后恢复
进行CRT或者CRT-D治疗的患者术后根据病情监护3~7天,行冠脉造影或心肌活检的患者术后观察24小时。
(十) 出院标准
病情稳定:生命体征平稳、无典型心衰症状和体征、恶性心律失常得以控制、停用静脉用药。
二、 心力衰竭临床路径表单






