一、 急性丙型肝炎临床路径标准住院流程
(一) 适用对象
第一诊断为急性丙型病毒性肝炎。
(二) 诊断依据
根据《丙型肝炎防治指南》(2015版,中华医学会肝病学分会、中华医学会感染病学分会),《丙型病毒性肝炎筛查及管理》(国家卫生和计划生育委员会,2014年颁布),《传染病学》(第8版)(李兰娟、任红主编,人民卫生出版社)。
1.流行病学史 有明确的就诊前6个月内的流行病学史,如不规范输血、应用血制品史、共用注射用具或明确的HCV暴露史。
2.临床表现 多无明显症状,少数伴低热,轻度黄疸或无黄疸,轻度肝大。
3.实验室检查 ALT可呈轻度至中度升高,有明确的6个月内抗HCV和(或)HCVRNA阳性结果的检测史。HCVRNA可在ALT恢复正常前转阴。
上述(1)+(2)+(3)或(2)+(3)者可诊断。
(三) 治疗方案的选择
根据《丙型肝炎防治指南》(2015版,中华医学会肝病学分会、中华医学会感染病学分会),《传染病学》(第8版)(李兰娟、任红主编,人民卫生出版社)。
1.隔离 血液与体液消毒隔离为主。
2.一般治疗 症状明显及有黄疸者应注意休息。饮食宜清淡易消化,适当补充维生素。
3.对症支持治疗
(1) 改善和恢复肝功能:①非特异性护肝药物:还原型谷胱甘肽等;②降酶药物:甘草酸制剂等;③退黄药物:腺苷蛋氨酸等。
(2) 中医中药。
4.抗病毒治疗 急性丙型肝炎容易转为慢性,早期应用抗病毒治疗可降低慢性肝炎发生率。
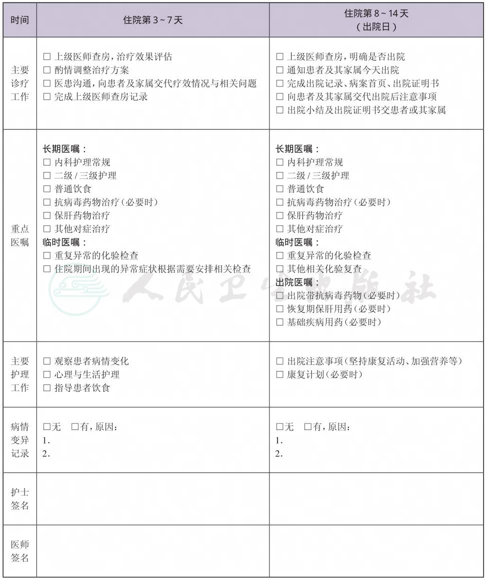
(四) 标准住院日
为10~14天
(五) 进入路径标准
1.第一诊断必须符合急性丙型病毒性肝炎。
2.当患者同时具有其他疾病诊断时,如果在住院期间不需特殊处理也不影响第一诊断的临床路径流程实施时,可以进入筛选路径。
(六) 住院期间的检查项目
1.必需的检查项目
(1) 血常规、尿常规、便常规+潜血。
(2) 肝肾功能、电解质、凝血功能。
(3) 抗HCV、HCV RNA、HCV基因分型、HBV-M、抗HAV-IgG/抗HAV-IgM、抗HDV、抗HEV、抗HIV、RPR、抗EBV、抗CMV。
(4) 胸部X线检查、心电图、腹部超声。
2.根据患者病情可选择的检查项目 肝组织活检、自身抗体检测、腹部增强CT/MRI等。
(七) 治疗方案与药物选择
1.血液与体液消毒隔离。
2.一般治疗 症状明显及有黄疸者应以卧床休息为主。饮食宜清淡易消化,适当补充维生素。
3.保肝降酶退黄治疗
(1) 非特异性护肝药物:如还原型谷胱甘肽等。
(2) 降酶药物:甘草酸制剂等。
(3) 退黄药物:腺苷蛋氨酸等。
4.抗病毒治疗 急性丙型肝炎容易转为慢性,早期应用抗病毒治疗可降低慢性肝炎发生率。常用药物:PEG-IFN+RBV或DAAs。
5.中医中药。
(八) 出院标准
无明显不适症状,肝功能基本正常,或肝功能不正常但不影响出院。
(九) 变异及原因分析
1.转变为慢性肝炎,进入慢性肝炎临床路径。
2.基础疾病发作或恶化等。
二、 急性丙型肝炎临床路径表单





