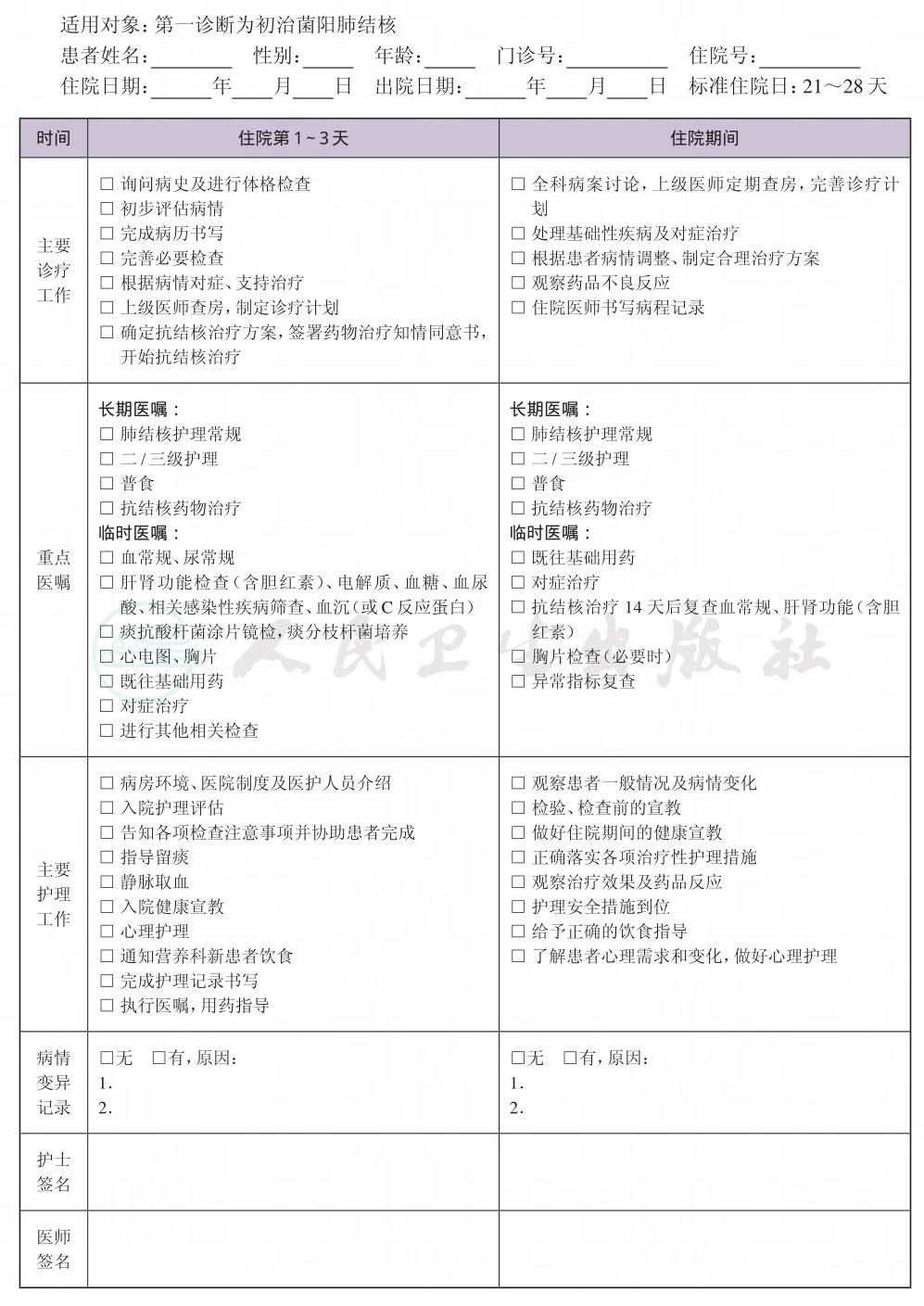
一、 初治菌阳肺结核临床路径标准住院流程
(一) 适用对象
第一诊断为初治菌阳肺结核。
(二) 诊断依据
根据《中华人民共和国卫生行业标准肺结核诊断标准(WS288-2008)》《中国结核病防治规划实施工作指南(2008年版)》《临床诊疗指南 结核病分册》。
1.临床症状 可出现发热(多为低热)、盗汗、咳嗽、咳痰、咯血或血痰、胸痛等。部分患者可无临床症状。
2.体征 可出现呼吸频率增快、呼吸音减低或粗糙、肺部啰音等。轻者可无体征。
3.影像学检查 显示活动性肺结核病变特征。
4.痰液检查 痰抗酸杆菌涂片镜检或分枝杆菌培养阳性。
5.既往未经抗结核治疗,或抗结核治疗时间少于1个月。
(三) 治疗方案的选择
根据《中国结核病防治规划实施工作指南(2008年版)》《临床诊疗指南 结核病分册》。
1.药物治疗
(1) 推荐治疗方案:2HRZE/4HR或2H3R3Z3E3/4H3R3(H:异烟肼,R:利福平,Z:吡嗪酰胺,E:乙胺丁醇)。强化期使用HRZE方案治疗2个月,继续期使用HR方案治疗4个月。
(2) 疗程一般6个月。对于病情严重或存在影响预后的合并症的患者,可适当延长疗程。
(3) 特殊患者(如儿童、老年人、孕妇、使用免疫抑制以及发生药物不良反应等)可以在上述方案基础上调整药物剂量或药物。
2.根据患者存在的并发症或合并症进行对症治疗。
(四) 标准住院日
为21~28天
(五) 进入路径标准
1.第一诊断必须符合初治菌阳肺结核疾病编码。
2.当患者合并其他疾病,但住院期间不需要特殊处理也不影响第一诊断的临床路径流程实施时,可以进入路径。
(六) 住院期间检查项目
1.必需的检查项目
(1) 血常规、尿常规;
(2) 感染性疾病筛查(乙肝、丙肝、艾滋病等);
(3) 肝肾功能、电解质、血糖、血沉(或C反应蛋白)、血尿酸;
(4) 痰抗酸杆菌涂片及镜检、痰分枝杆菌培养;
(5) 心电图、胸片。
2.根据患者病情可选择检查项目
(1) 视力及视野检测、腹部超声检查;
(2) 抗结核药物敏感试验及菌种鉴定(痰分枝杆菌培养阳性者选做);
(3) 支气管镜检查(怀疑存在支气管结核或肿瘤患者);
(4) 胸部CT检查(需与其他疾病鉴别诊断或胸片显示不良者);
(5) 胸部超声(怀疑胸腔积液、心包积液患者);
(6) 尿妊娠试验(育龄期妇女);
(7) 细胞免疫功能检查(怀疑免疫异常患者);
(8) 痰查癌细胞、血液肿瘤标志物(癌胚抗原等)(怀疑合并肿瘤患者)。
(七) 出院标准
1.临床症状好转。
2.患者可耐受制定的抗结核治疗方案。
(八) 变异及原因分析
1.出现严重的抗结核药物不良反应。
2.治疗过程中出现严重并发症或合并症,如肺外结核、咯血、气胸、呼吸衰竭等,需要进一步诊疗,或需要转入其他路径。
3.进一步诊断为耐多药结核病,需要转入其他路径。
4.原有病情明显加重,导致住院时间延长。
二、 初治菌阳肺结核临床路径表单





