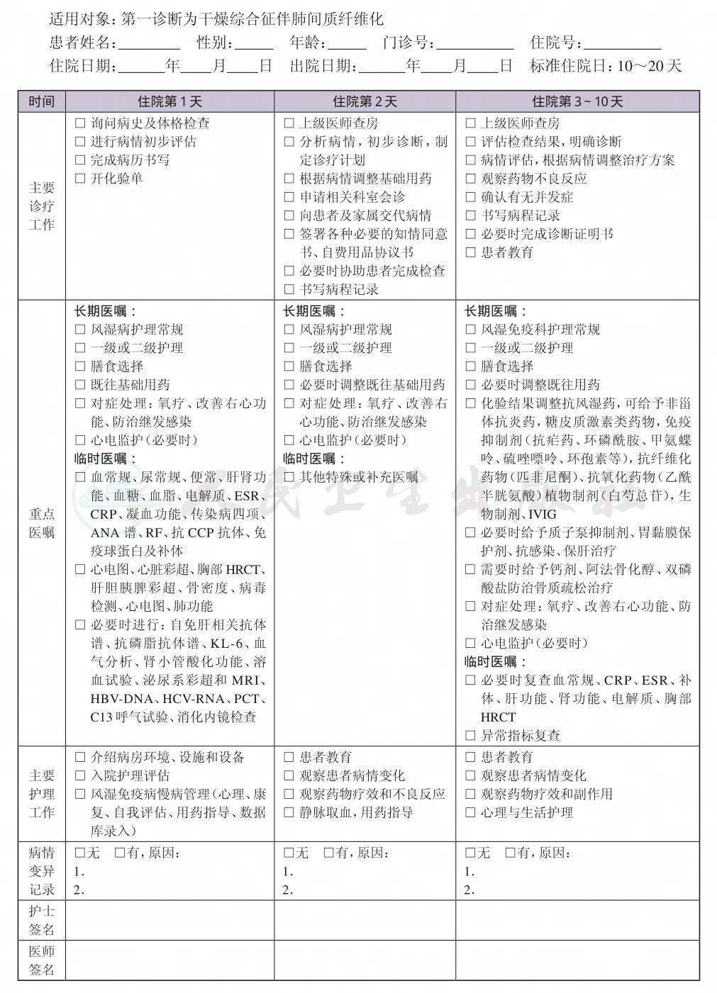
一、 干燥综合征伴肺间质纤维化临床路径标准住院流程
(一) 适用对象
第一诊断为干燥综合征伴肺间质纤维化。
(二) 诊断依据
根据2002干燥综合征国际分类标准(表1、2),《临床诊疗指南 风湿病学分册》(中华医学会编著,人民卫生出版社),《干燥综合征诊断及治疗指南》(中华医学会风湿病学分会,2010年)。
1.符合干燥综合征国际分类标准
表1 2002年干燥综合征国际分类标准项目
2002年干燥综合征国际分类标准项目

2.符合干燥综合征的分类标准项目的具体分类
表2 分类标准项目的具体分类

3.胸部HRCT表现为双肺磨玻璃影、网格样改变。
4.肺功能表现异常,包括限制性通气功能障碍和(或)气体交换障碍。
5.必要时进行肺活检病理检查。
(三) 治疗方案的选择
根据《临床诊疗指南 风湿病学分册》(中华医学会编著,人民卫生出版社),《干燥综合征诊断及治疗指南》(中华医学会风湿病学分会,2010年)。
1.一般治疗 休息,对症治疗。
2.药物治疗 非甾体抗炎药、糖皮质激素、改变病情抗风湿药物(DMARDs)、植物制剂。
3.其他治疗 IVIG、生物制剂等。
(四) 标准住院日
为10~20天
(五) 进入路径标准
1.第一诊断必须符合干燥综合征伴肺间质纤维化疾病编码。
2.当患者同时具有其他疾病诊断,但在住院期间不需要特殊处理也不影响第一诊断的临床路径流程实施时,可以进入路径。
3.有明显影响干燥综合征常规治疗的情况,不进入本临床路径。
(六) 住院期间的检查项目
1.必需的检查项目
(1) 血常规、尿常规、便常规。
(2) 肝肾功能、血糖、血脂、电解质、红细胞沉降率(ESR)、C反应蛋白(CRP)、凝血功能、感染性疾病筛查(乙肝、丙肝、梅毒、艾滋病等)。
(3) 抗核抗体谱、类风湿因子、抗CCP抗体、免疫球蛋白及补体、病毒全套。
(4) 心电图、心脏彩超、胸部HRCT、肺功能、肝胆胰脾彩超、骨密度。
2.根据患者病情可选择进行 自免肝相关抗体谱、KL-6、抗磷脂抗体谱、血气分析、肾小管酸化功能、溶血试验、泌尿系彩超和磁共振检查、HBV-DNA、HCV-RNA、PCT、C13呼气试验、消化内镜检查。
(七) 治疗方案与药物选择
1.一般治疗 休息,氧疗,针对口眼干燥对症治疗,纠正低钾、改善外分泌腺体功能。
2.药物治疗 非甾体抗炎药(水杨酸类、吲哚衍生物类),糖皮质激素,免疫抑制剂(抗疟药、环磷酰胺、甲氨蝶呤、硫唑嘌呤、环孢素等),抗纤维化药物(匹非尼酮)、抗氧化药物(乙酰半胱氨酸)、植物制剂(白芍总苷),生物生物靶向制剂、IVIG。
3.必要时抗感染、保护胃黏膜、保肝、防治骨质疏松等治疗。
(八) 出院标准
1.症状明显缓解。
2.病情稳定。
3.没有需要继续住院治疗的合并症和(或)并发症。
(九) 变异及原因分析
1.伴有其他疾病,需要进行相关诊断和治疗,导致住院时间延长。
2.治疗无效或者病情进展,需要进行相关诊断和治疗,导致住院时间延长。
3.伴有影响本病治疗效果的合并症和并发症,需要进行相关诊断和治疗。
二、 干燥综合征伴肺间质纤维化临床路径表单





