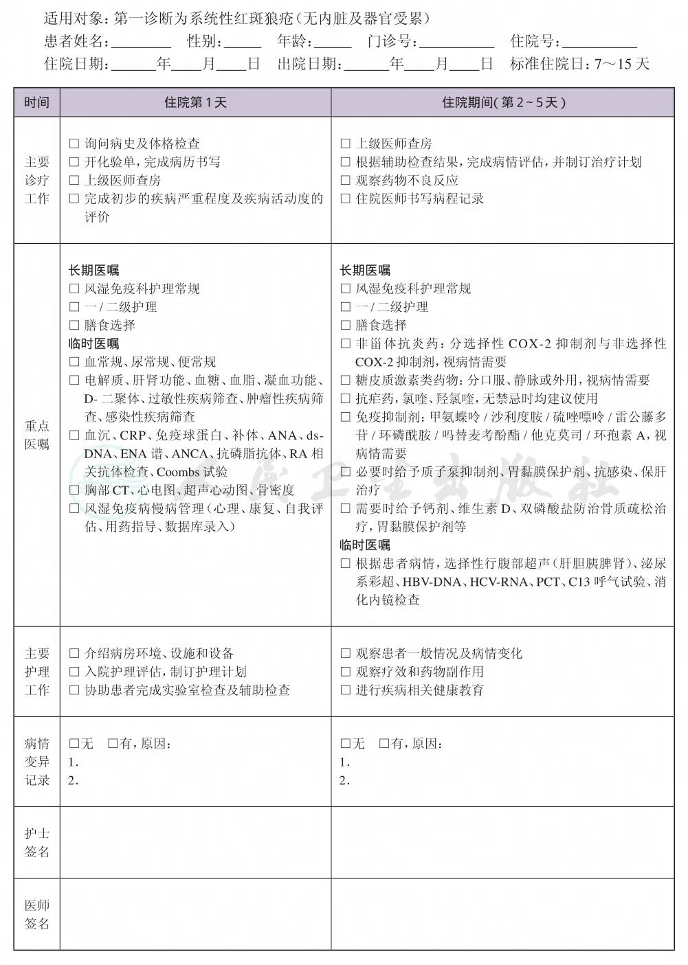
一、 系统性红斑狼疮(无内脏及器官受累)临床路径标准住院流程
(一) 适用对象
第一诊断为系统性红斑狼疮(无内脏及器官受累)。
(二) 诊断依据
根据《系统性红斑狼疮诊断与治疗指南》(中华医学会风湿学分会,2010年),《临床诊疗指南 风湿病分册》(第2版)(中华医学会编著,2010年)。应用美国风湿病学会1997年修订的系统性红斑狼疮诊断标准。
1.颊部红斑 固定红斑,扁平或高起,在两颧突出部位。
2.盘状红斑 片状高起于皮肤的红斑,黏附有角质脱屑和毛囊栓;陈旧病变可发生萎缩性瘢痕。
3.光过敏 对日光有明显的反应,引起皮疹,从病史中得知或医生观察到。
4.口腔溃疡 经医生观察到的口腔或鼻咽部溃疡,一般为无痛性。
5.关节炎 非侵蚀性关节炎,累及2个或更多的外周关节,有压痛、肿胀或积液。
6.浆膜炎 胸膜炎或心包炎。
7.肾脏病变 尿蛋白定量(24h)>0.5g或+++,或管型(红细胞、血红蛋白、颗粒或混合管型)。
8.神经病变 癫痫发作或精神病,除外药物或已知的代谢紊乱。
9.血液学疾病 溶血性贫血,或白细胞减少,或淋巴细胞减少或血小板减少。
l0.免疫学异常 抗dsDNA抗体阳性,或抗Sm抗体阳性,或抗磷脂抗体阳性(包括抗心磷脂抗体、狼疮抗凝物、至少持续6个月的梅毒血清试验假阳性,三者中具备一项阳性)。
11.抗核抗体 在任何时候和未用药物诱发“药物性狼疮”的情况下,抗核抗体效价异常。
该分类标准的11项中,符合4项或4项以上者,在除外感染、肿瘤和其他结缔组织病后,可诊断SLE。
(三) 治疗方案的选择
根据《系统性红斑狼疮诊断与治疗指南》(中华医学会风湿学分会,2010年),《临床诊疗指南 风湿病分册》(第2版)(中华医学会编著,2010年)。
1.非甾体抗炎药。
2.糖皮质激素。
3.抗疟药。
4.免疫抑制剂。
5.中草药、中成药。
6.丙种球蛋白输注。
7.血浆置换和(或)免疫吸附。
(四) 标准住院日
为7~15天
(五) 进入路径标准
1.第一诊断必须符合系统性红斑狼疮诊断标准。
2.当患者同时具有其他疾病诊断,但在住院期间不需要特殊处理也不影响第一诊断的临床路径流程实施时,可以进入路径。
(六) 住院期间的检查项目
1.必需的检查项目
(1) 血常规、尿常规、便常规。
(2) 肝肾功能、电解质、血糖、血脂、凝血功能、D-二聚体(D-dimer)、感染性疾病筛查(乙肝、丙肝、梅毒、艾滋病等)。
(3) 血沉、CRP、免疫球蛋白、补体、ANA、ds-DNA、ENA谱、抗磷脂抗体、RA相关抗体检查、Coombs试验、ANCA。
(4) 胸部影像、心电图、腹部超声(肝、胆、胰、脾、肾)、超声心动图、骨密度检查。
2.根据患者病情,有条件可选择 肌酶、结核相关检查、感染相关检查、过敏相关检查、HBVDNA、HCV-RNA、PCT、C13呼气试验、消化内镜检查、肿瘤标志、关节影像检查、头颅影像检查、肌电图等。
(七) 治疗方案与药物选择
1.非甾体抗炎药。
2.糖皮质激素类药物 用药剂量及时间视病情而定。
3.抗疟药 氯喹/羟氯喹,适用于无禁忌证的所有患者。
4.免疫抑制剂 甲氨蝶呤、来氟米特、沙利度胺、硫唑嘌呤、雷公藤多苷、环磷酰胺、霉酚酸酯、他克莫司、环孢素A,选用何种药物及用药时间视病情而定。
5.丙种球蛋白输注或血浆置换和(或)免疫吸附 视病情而定。
6.钙剂、维生素D、双磷酸盐防治骨质疏松治疗。
7.胃黏膜保护剂、保肝药 视病情而定。
8.预防和缓解激素及免疫抑制剂不良反应的药物。
(八) 出院标准
1.临床症状好转。
2.没有需要继续住院处理的并发症。
(九) 变异及原因分析
1.治疗过程中出现并发症。
2.伴有其他疾病,需要相关诊断治疗。
二、 系统性红斑狼疮(无内脏及器官受累)临床路径表单





