一、 多发性内分泌腺瘤病临床路径标准住院流程
(一) 适用对象
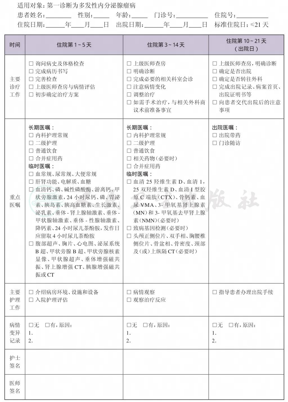
第一诊断为多发性内分泌腺瘤病。
(二) 诊断依据
根据《临床治疗指南 内分泌及代谢性疾病分册》(中华医学会编著,人民卫生出版社,2009年),《内分泌学》(廖二元,人民卫生出版社,2007年)。
1.临床表现 多发性内分泌腺瘤病(MEN)是指患者同时或先后出现两个或两个以上的内分泌腺增生或肿瘤病变,可合并功能亢进。慢性病程、起病隐匿、早期临床症状常不典型。因涉及腺体分泌的多种激素或生物活性物质,因此临床表现复杂多样。根据其不同的基本病变,临床上主要分为两大类,MEN1和MEN2。MEN1常见病变包括:甲状旁腺功能亢进、胰岛细胞肿瘤和垂体腺瘤,同时还可合并非功能性肾上腺皮质腺瘤或增生、甲状腺病变和类癌。临床表现为相应内分泌功能异常的表现。MEN2A基本组成为甲状腺C细胞增生或髓样癌、嗜铬细胞瘤和甲状旁腺功能亢进。甲状腺髓样癌直径小于0.7cm时可无临床表现,但可早期转移,直径>1.5cm者更容易转移至纵膈淋巴结、肺、肝、气管、肾上腺、食管和胃。嗜铬细胞瘤主要表现为阵发性高血压和持续性血压升高伴有阵发性加重,也可有患者表现为持续性高血压。MEN2B常见病变为多发性神经瘤、嗜铬细胞瘤和甲状腺髓样癌。
2.体征 MEN的体征多变且常不典型,与累及的腺体不同及功能亢进程度有关,MEN1可出现因甲旁亢导致的骨骼畸形、垂体瘤相关的体征。MEN2A有甲状腺髓样癌者可出现面色潮红,MEN2B有多发性神经瘤在舌表面与唇黏膜下,形成表面不平的粗厚“隆唇”“粗舌”。
3.实验室检查 甲旁腺功能亢进相关检查、胰腺肿瘤相关检查、垂体瘤相关检查、甲状腺髓样癌相关检查、嗜铬细胞瘤相关检查和致病基因检测证实多发性内分泌腺肿瘤。
(三) 选择治疗方案的依据
根据《临床治疗指南 内分泌及代谢性疾病分册》(中华医学会编著,人民卫生出版社,2009年),《内分泌学》(廖二元,人民卫生出版社,2007年)。
1.治疗原则 手术治疗结合内科治疗,针对不同类型和受累腺体制订不同的治疗方案,必要时可采用放疗等其他治疗方法。
2.甲状旁腺功能亢进明确诊断后首选手术治疗。胃泌素瘤治疗方案取决于病情的轻重,可应用质子泵抑制剂,少数情况下使用H2受体阻滞剂,必要时手术治疗。甲状腺髓样癌需行甲状腺全切术。嗜铬细胞瘤需要内科准备后行手术治疗。面部皮肤病变的处理主要是整容和美容手术,胃肠道黏膜病变的手术需要视损害情况而定。
3.药物治疗 生长抑素可用于抑制胃肠、胰腺肿瘤和生长激素瘤的分泌。质子泵抑制剂用于胃泌素瘤。口服二氮嗪可与胰岛β细胞SUR1结合,使钾-ATP通道开放抑制胰岛素瘤释放胰岛素。
(四) 标准住院日
为≤21天
(五) 进入路径标准
1.第一诊断必须符合多发性内分泌腺肿瘤综合征编码。
2.当患者同时具有其他疾病诊断,但在住院期间不需要特殊处理也不影响第一诊断的临床路径流程实施时,可以进入路径。
(六) 住院期间检查项目
1.必需的检查项目
(1) 血常规、尿常规、便常规;
(2) 肝肾功能、电解质、血糖、血脂;
(3) 甲旁腺功能亢进相关检查:血清钙、磷、碱性磷酸酶、游离钙、甲状旁腺激素,24小时尿钙、磷。胰腺肿瘤相关检查:胃泌素、胰岛素、胰高血糖素。垂体瘤相关检查包括:生长激素、泌乳素、垂体-肾上腺轴激素、垂体-甲状腺轴激素、垂体-性腺轴激素。甲状腺髓样癌需检测降钙素。嗜铬细胞瘤需要检查24小时尿儿茶酚胺,发作日应留取4小时尿儿茶酚胺;
(4) 腹部超声、胸片、心电图、泌尿系统B超、甲状旁腺B超、甲状旁腺核素显像、甲状腺超声、垂体增强磁共振、肾上腺增强CT、胰腺增强磁共振或CT。
2.根据患者病情可选择的检查项目
(1) 血清25羟维生素D、血清1,25双羟维生素D;
(2) 血清Ⅰ型胶原C端肽(CTX)、骨钙素等骨代谢指标;
(3) 血尿VMA、3-甲氧基肾上腺素(MN)和3-甲氧基去甲肾上腺素(NMN);
(4) 肿瘤标志物;
(5) 致病基因检测;
(6) 头颅正侧位片、双手相、胸腰椎侧位片、骨盆相、骨密度、颈部及(或)上纵隔CT扫描。
(七) 选择用药
1.生长抑素治疗 用于胃肠、胰腺肿瘤和生长激素瘤的治疗。
2.胃酸抑制剂 主要是质子泵抑制剂,可用于胃泌素瘤的治疗。
3.α肾上腺素能受体阻滞剂 嗜铬细胞瘤手术前需使用α肾上腺素能受体阻滞剂术前准备,有时需联合β肾上腺素能受体阻滞剂。
4.二氮嗪 口服二氮嗪可与胰岛β细胞SUR1结合,使钾-ATP通道开放抑制胰岛素瘤释放胰岛素。
(八) 出院标准
1.诊断明确,治疗方法选择明确。
2.如需手术,与相关外科商议术前准备事宜。
(九) 变异及原因分析
1.病情复杂、临床表现不典型,造成诊断和治疗困难,导致住院时间延长、住院费用增加。
2.伴有其他系统合并症,需要特殊诊断治疗措施,导致住院时间延长、住院费用增加。
二、 多发性内分泌腺瘤病临床路径表单




 
    收藏
收藏 已收藏
已收藏
 
                 
                 
				 
				 
		    		
		    		 
			  			 
			  			 
		    		
		    		