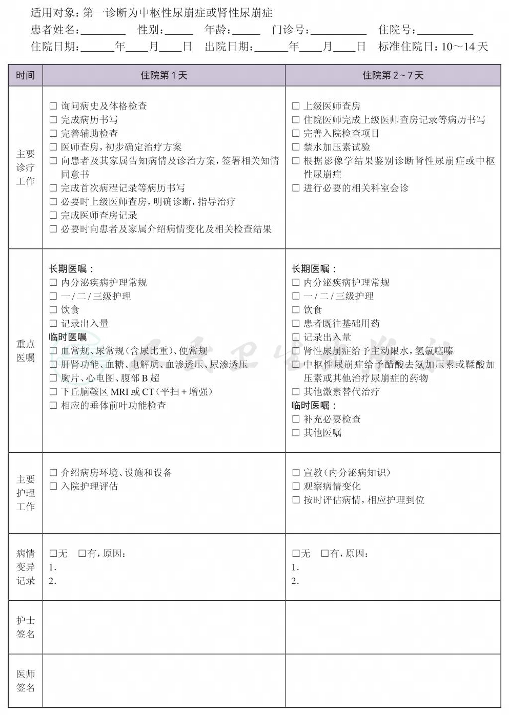
一、 尿崩症临床路径标准住院流程
(一) 适用对象
第一诊断为中枢性尿崩症或肾性尿崩症。
(二) 诊断依据
根据《协和内分泌和代谢学》(史轶蘩主编,科学出版社,1999年)、《Williams textbook of endocrinology》(第9版)(Wilson JD主编,Harcour Publishers Limited,1998年)和《临床诊疗指南 内分泌学分册》(中华医学会编著,人民卫生出版社)。
1.临床表现 多尿、烦渴、多饮等症状。
2.24小时尿量增加,尿比重和渗透压降低,血渗透压可增高。
3.禁水加压素试验符合尿崩症改变。
(三) 选择治疗方案的依据
根据《协和内分泌代谢学》(史轶蘩主编,科学出版社,1999年)、《Williams textbook of endocrinology》(第9版)(Wilson JD主编,Harcour Publishers Limited,1998年)和《临床诊疗指南 内分泌学分册》(中华医学会编著,人民卫生出版社)。
1.中枢性尿崩症 药物以ADH类似物替代治疗为首选。之后是病因的治疗,根据不同病因选择相应治疗。
2.肾性尿崩症 可以选择噻嗪类利尿剂、吲哚美辛等。
(四) 标准住院日
为10~14天
(五) 进入路径标准
1.第一诊断必须符合中枢性尿崩症疾病编码或肾性尿崩症疾病编码。
2.当患者同时具有其他疾病诊断时,但住院期间不需要特殊处理,也不影响第一诊断的临床路径流程实施时,可以进入路径。
(六) 住院期间的检查项目
1.必需的检查项目
(1) 血常规、尿常规(含尿比重)、便常规。
(2) 肝肾功能、血糖、电解质、血渗透压、尿渗透压。
(3) 胸片、心电图、腹部B超。
2.对于确诊为中枢性尿崩症进行以下检查
(1) 下丘脑鞍区MRI或CT(平扫+增强)。
(2) 相应的垂体前叶功能检查。
(七) 选择用药
1.中枢性尿崩症
(1) ADH类似物(鞣酸加压素或醋酸去氨加压素)。
(2) 其他药物(磺丙脲、卡马西平、氯贝丁酯、噻嗪类利尿剂、吲哚美辛等)。
2.肾性尿崩症 噻嗪类利尿剂以及保钾利尿剂。
(八) 出院标准
1.一般情况良好。
2.没有需要住院处理的并发症和(或)合并症。
(九) 变异及原因分析
肿瘤、炎症和自身免疫性疾病如肉芽肿等导致的中枢性尿崩症患者不适用本路径。
二、 尿崩症临床路径表单





