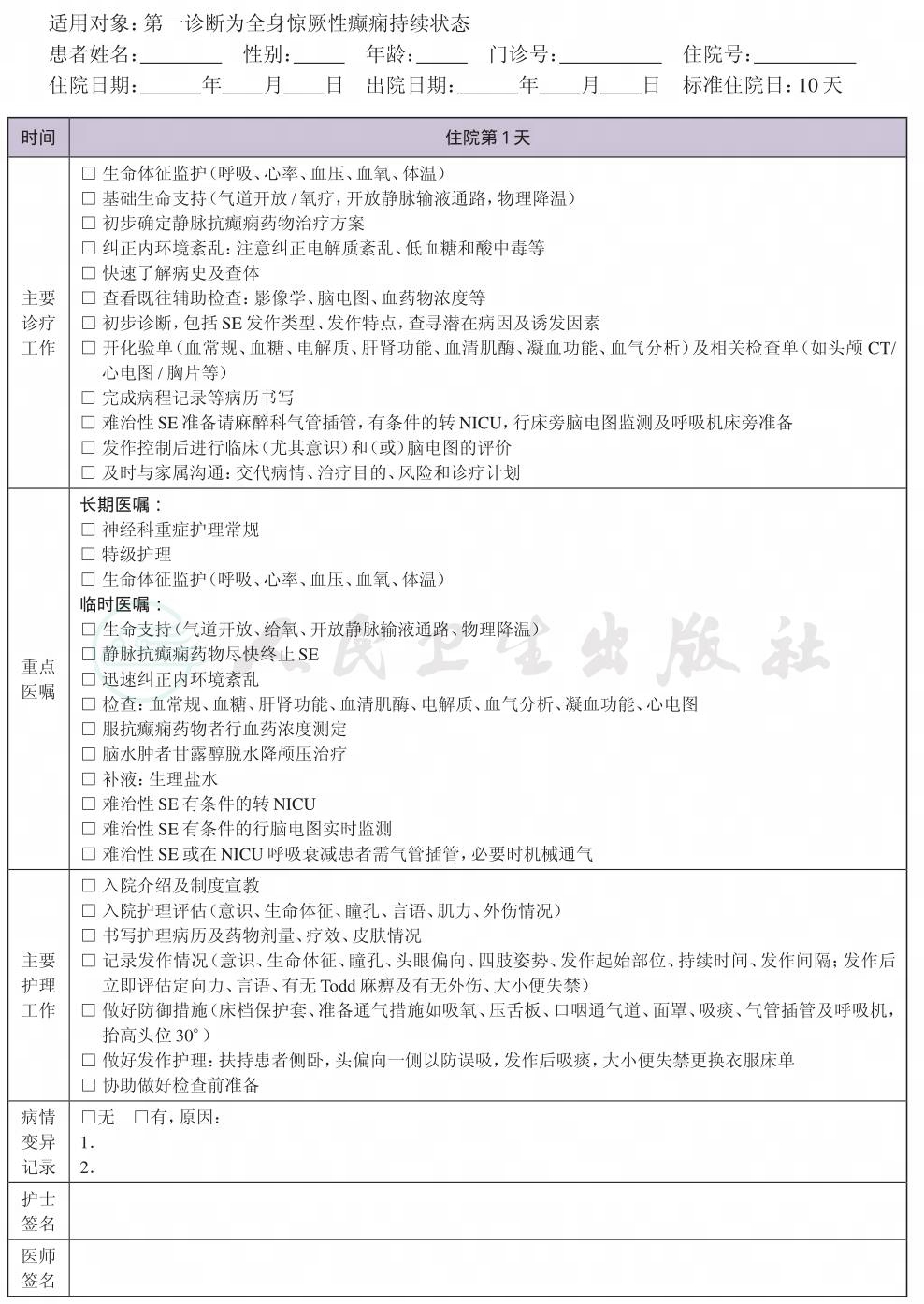
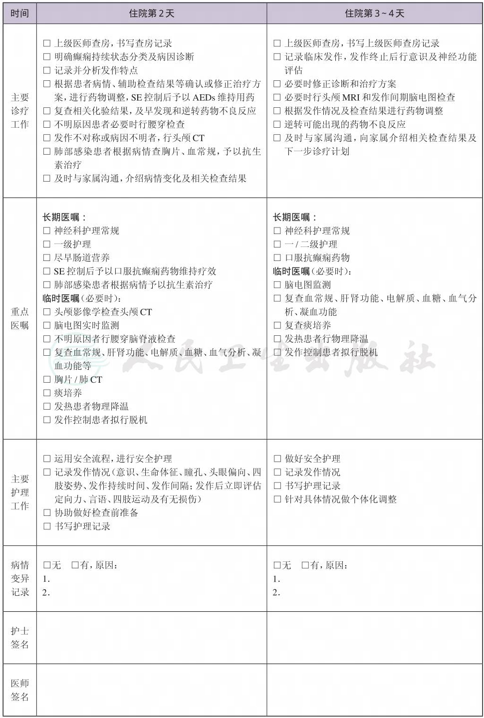
一、 全面惊厥性癫痫持续状态临床路径标准住院流程
(一) 适用对象
第一诊断为全面惊厥性癫痫持续状态(GCSE)。
(二) 诊断依据
根据《惊厥性癫痫持续状态监护与治疗(成人)中国专家共识》(中华医学会神经病学分会,中华神经科杂志,2014,47:661-666)。
1.经典癫痫持续状态定义为癫痫发作超过30分钟或两次及以上间断发作,发作间期无意识恢复。但GCSE按实际操作定义执行。
2.发作超过5分钟或两次及以上发作。
3.发作之间无意识恢复。
4.表现为持续的肢体强直、阵挛或强直-阵挛,并伴有意识障碍(包括意识模糊、嗜睡、昏睡、昏迷)。
(三) 治疗方案的选择
根据《惊厥性癫痫持续状态监护与治疗(成人)中国专家共识》(中华医学会神经病学分会神经重症协作组,中华神经科杂志,2014;47:661-666)制订治疗方案。
1.一般措施
生命支持:首先评估生命体征:如呼吸、心率、血压、体温、血氧。随即采取生命支持措施:如开放气道/氧治疗;开放静脉输液通路/生理盐水输注;维持内环境稳定、温度控制、注意纠正电解质紊乱、低血糖和酸中毒等。
2.终止GCSE。
3.病因治疗 寻找GCSE病因,并予以病因治疗。
4.药物治疗期间,建议脑电及呼吸、心电监测,保障呼吸功能,必要时在机械通气前提下开始用药,可请麻醉科医师协助。
(四) 标准住院日
为10天
(五) 进入路径标准
1.第一诊断必须符合全面惊厥性癫痫持续状态疾病编码。
2.同时合并或伴有其他疾病,但住院期间不需特殊处理也不影响GCSE临床路径实施患者。
(六) 住院期间的检查项目
1.必需完成的检查项目 血常规、尿常规、便常规、感染性疾病筛查(乙肝、丙肝、梅毒、艾滋病等)、血糖、肝肾功能、血清肌酶、电解质、血气分析、凝血功能、脑电图、心电图、胸片、头颅影像学检查(CT)。
2.根据患者病情可选择的检查项目 自身免疫脑炎抗体检查(如抗NMDA受体抗体、抗LGI1抗体等)、头颅影像学检查(MRI)、肺CT、腰穿脑脊液检查(常规、生化、细胞学、TORCH等)、持续脑电图监测和AEDs血药浓度监测。
(七) 治疗药物选择
1.可选择劳拉西泮、地西泮、苯妥英钠、丙戊酸钠、咪达唑仑或丙泊酚静脉制剂终止GCSE。
2.CSE终止后,首选同种AEDs静脉注射剂向肌内注射剂或口服剂过渡,可选择苯巴比妥、丙戊酸、左乙拉西坦、氯硝西泮、卡马西平、奥卡西平、托吡酯、拉莫三嗪、加巴喷丁等。注意药物种类或药物剂型的过渡参考血药浓度,以避免SE复发。
3.病因治疗 对病因明确的GCSE患者,积极予以病因治疗。
(八) 出院标准
1.GCSE终止,病情稳定。
2.没有需要住院治疗的并发症。
(九) 变异及原因分析
1.住院期间病情加重,需呼吸机辅助呼吸,导致住院时间延长和住院费用增加。
2.既往其他系统疾病加重而需要治疗,或出现严重并发症,导致住院时间延长和住院费用增加。
二、 全面惊厥性癫痫持续状态临床路径表单






