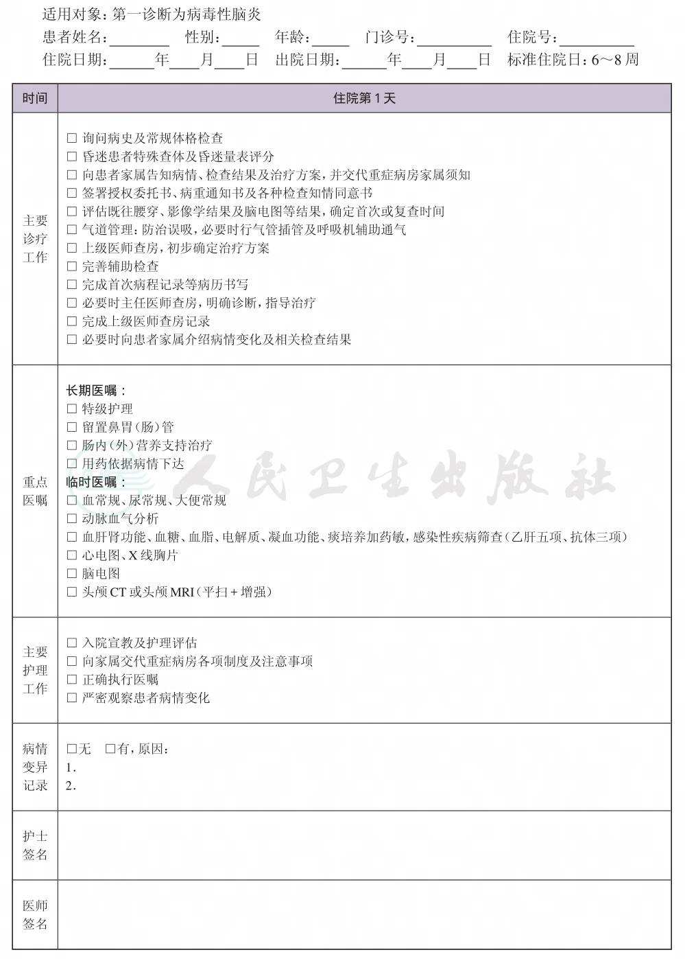
一、 病毒性脑炎临床路径标准住院流程
(一) 适用对象
第一诊断为病毒性脑炎。
(二) 诊断依据
根据《临床诊疗指南 神经病学分册》(中华医学会编著,人民卫生出版社)。
1.急性或亚急性起病,病前1~3周有(无)病毒感染史。
2.主要表现为发热、头痛、癫痫发作、精神改变、意识障碍和(或)神经系统定位体征等脑实质受损征象。
3.脑电图(EEG)显示局灶性或弥散性异常。
4.头颅CT/MRI检查可显示脑水肿、局灶性或弥漫性病变。
5.腰穿检查脑脊液压力正常或升高,白细胞和蛋白质正常或轻度增高,糖和氯化物正常;无细菌、结核菌和真菌感染依据。
(三) 治疗方案的选择
根据《临床诊疗指南 神经病学分册》(中华医学会编著,人民卫生出版社)。
1.抗病毒治疗;
2.糖皮质激素治疗;
3.抗生素治疗;
4.对症支持治疗。
(四) 标准住院日
重症或并发症严重者6~8周,轻症3~4周。
(五) 进入临床路径标准
1.第一诊断必须符合病毒性脑炎疾病编码。
2.具有其他疾病诊断,但住院期间不需要特殊处理也不影响第一诊断临床路径流程。
3.就诊时或治疗过程中出现昏迷者进入重症病毒性脑炎路径,否则进入轻症病毒性脑炎路径。
(六) 住院期间检查项目
1.必需的检查项目
(1) 血常规、尿常规、便常规;
(2) 肝肾功能、电解质、血糖、血沉、血气分析、感染性疾病筛查(乙肝、梅毒、艾滋病等);
(3) 心电图和X线胸片,并根据病情复查;
(4) 脑电图;
(5) 头颅CT/MRI;
(6) 脑脊液病原学检查。
2.根据患者病情可选择的检查项目
(1) 肿瘤全项及相关免疫学检查;
(2) 并发其他感染患者行分泌物或排泄物细菌/真菌培养及药敏试验;
(3) 诊断有疑问者检测血液和尿液毒物。
(七) 选择用药
1.抗病毒药物 阿昔洛韦或更昔洛韦或利巴韦林等。
2.渗透性脱水利尿药物 甘露醇、甘油果糖和呋塞米等。
3.抗癫痫药物 依据癫痫发作类型选用。
4.糖皮质激素 地塞米松或甲泼尼龙等。
5.抗菌药物 经验性用药或根据病原学结果合理用药。
6.对症治疗和防治并发症相关药物。
(八) 出院标准
1.病情平稳,神经功能缺损表现有所好转或基本恢复。
2.并发症得到有效控制。
(九) 变异及原因分析
患者出现呼吸肌麻痹,需机械通气治疗;频繁癫痫持续发作;严重感染等并发症须进入ICU治疗。
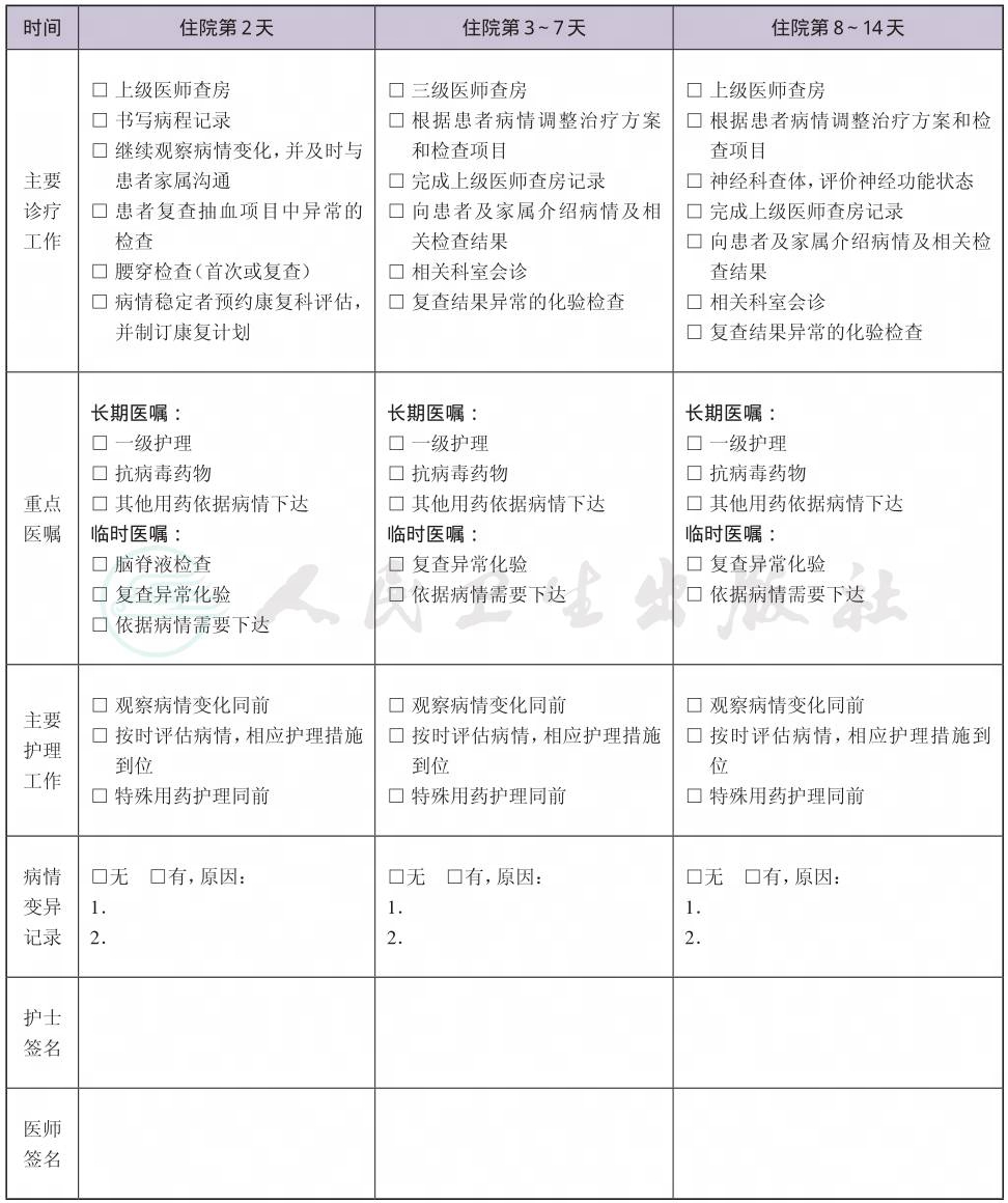
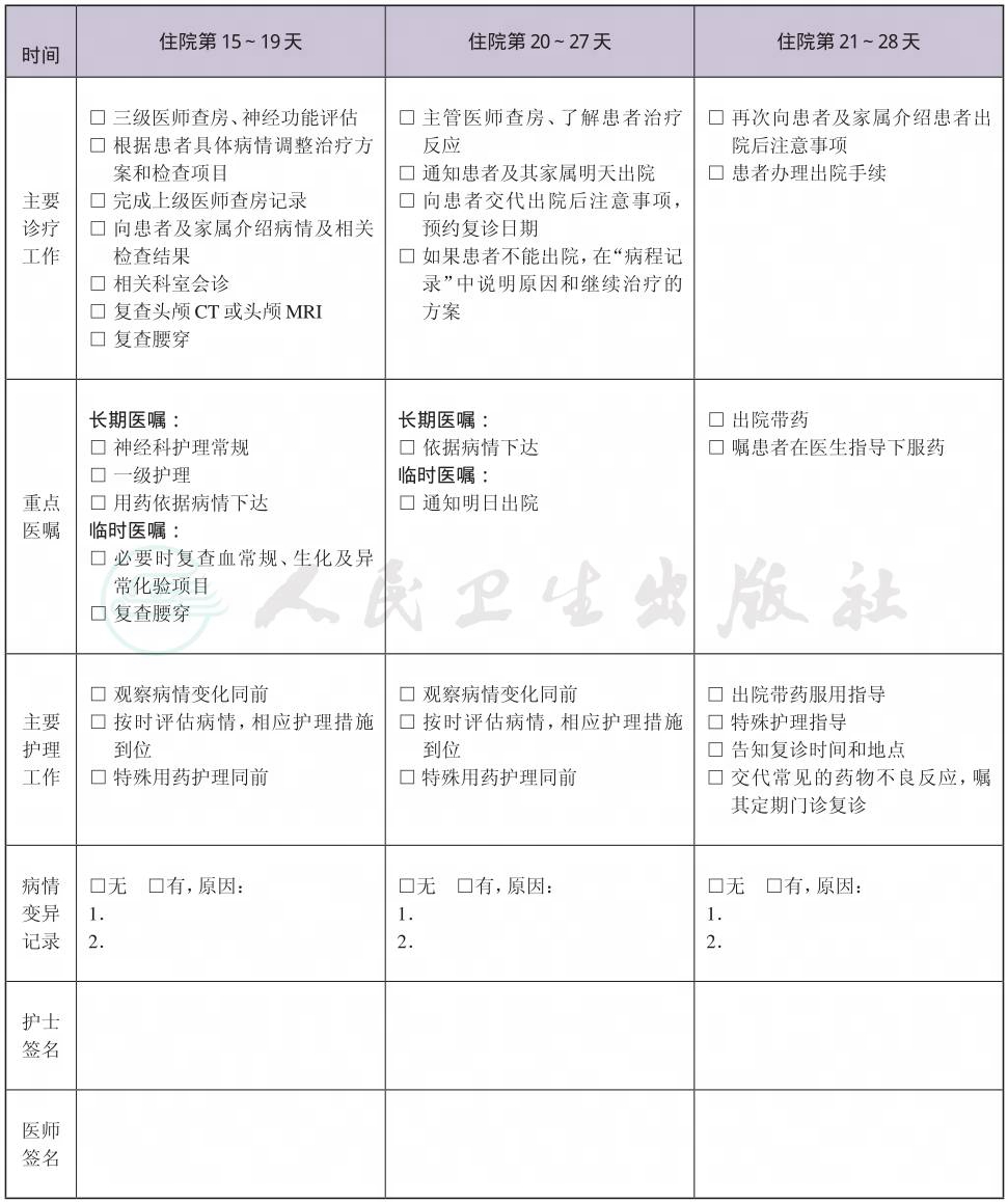
二、 病毒性脑炎临床路径表单(轻症患者)



三、 病毒性脑炎临床路径表单(重症患者)







