一、 急性横贯性脊髓炎临床路径标准住院流程
(一) 适用对象
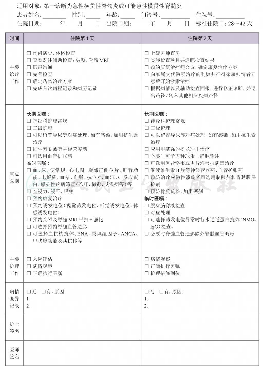
第一诊断为急性横贯性脊髓炎或可能急性横贯性脊髓炎。
(二) 诊断依据
根据2002年《急性横贯性脊髓炎的诊断标准和分类》(横贯性脊髓炎工作组)。
1.诊断标准
(1) 急性发病的脊髓运动、感觉和自主神经功能障碍。
(2) 症状和体征累及双侧,但不一定对称。
(3) 有明确的感觉平面。
(4) 神经影像学检查排除脊髓压迫症(MRI/脊髓造影术)。
(5) 脑脊液白细胞正常/增多或IgG指数降低/增高;脊髓MRI阴性/钆增强改变。若发病早期无炎性证据者,可于发病后2~7天重复腰椎穿刺和MRI检查。
(6) 病情在发病4小时至数天达到高峰。
2.排除标准
(1) 近10年脊髓放射治疗病史。
(2) 脊髓前动脉血栓形成临床表现。
(3) 脊髓动静脉畸形的MRI表现(脊髓表面显示异常流空现象)。
(4) 结缔组织病的血清学或临床证据。
(5) 感染性疾病的神经系统表现。
(6) 多发性硬化的头颅MRI表现。
(7) 视神经炎的病史和表现。
完全符合上述诊断标准,且不具备任一排除标准患者可明确诊断为急性横贯性脊髓炎。不完全符合上述诊断标准,但高度怀疑急性横贯性脊髓炎患者,可诊断为可能急性横贯性脊髓炎。
(三) 治疗方案的选择
根据《神经病学》(第6版)(贾建平主编,人民卫生出版社,2008)。
1.一般治疗。
2.药物治疗。
3.康复治疗。
(四) 标准住院日
为4~6周
(五) 进入路径标准
1.第一诊断必须符合急性横贯性脊髓炎或可能急性横贯性脊髓炎疾病编码。
2.患有其他疾病,但住院期间无需特殊处理,也不影响第一诊断的检查与治疗。
3.发病>28天的脊髓炎或可能为横贯性脊髓炎患者不再进入路径。
(六) 住院期间检查项目
1.必需的检查项目
(1) 血常规、尿常规、便常规、心电图、X线胸片;
(2) 肝肾功能、电解质、血糖、血脂、抗“O”、血沉、C反应蛋白、感染性疾病筛查(乙肝、梅毒、艾滋病等);
(3) 血抗核抗体、ENA、类风湿因子、ANCA、甲状腺功能及其抗体等;
(4) 头颅及脊髓MRI平扫与强化;
(5) 腰穿脑脊液检查:常规、生化、细胞学检查、IgG指数,寡克隆区带、24小时IgG合成率;
(6) 诱发电位(视觉诱发电位、听觉诱发电位、体感诱发电位);
(7) 视力、视野和眼底检查。
2.根据患者病情可选择的检查项目
(1) 腰穿脑脊液检查:TORCH、莱姆抗体等;
(2) 必要时行脊髓血管造影检查;
(3) 视觉诱发电位异常时行水通道蛋白抗体(NMO-IgG)检查。
(七) 选择用药
1.首选甲基强的松龙或地塞米松冲击治疗,同时予以钙剂预防骨质疏松。甲基强的松龙冲击治疗,500~1000mg静脉滴注,每日一次,连用3~5天,或应用地塞米松治疗,10~20mg静脉滴注,每日一次,连用7~14天。之后改用泼尼松口服,60mg/d,维持4~6周逐渐减量停药。
2.必要时可予丙种球蛋白静脉输注。可按每公斤体重0.4g计算,静脉滴注,每日一次,连用3~5天。
3.可选用维生素B族等神经营养药物。
4.可选用阿昔洛韦或更昔洛韦抗病毒治疗。
5.可选用血管扩张药物。
6.并发感染者,合理应用抗菌药物。
7.预防治疗应激性溃疡者可选用制酸剂和胃黏膜保护剂。
(八) 出院标准
1.病情改善或平稳。
2.MRI复查病变稳定或比治疗前改善。
3.没有需要继续住院治疗的并发症。
(九) 变异及原因分析
1.某些疾病(视神经脊髓炎、多发性硬化、播散性脑脊髓炎、脊髓肿瘤、脊髓血管畸形、结缔组织病和特殊感染类疾病等)在发病早期可有急性横贯性脊髓炎的表现,但随着病程的进展,出现各自特征性表现,因此入院时初步诊断为急性横贯性脊髓炎的患者可进入路径(宽进),但入院1~2周内应对不符合该诊断的患者进行修正诊断(严出),并退出路径/转入其他相应疾病路径。
2.危重症患者因呼吸肌麻痹而需机械通气,或因严重感染等并发症而需特殊治疗时,需转入重症监护病房,进入相关路径。
二、 急性横贯性脊髓炎临床路径表单






