一、 子宫内膜恶性肿瘤手术治疗临床路径标准住院流程
(一) 适用对象
第一诊断为子宫内膜恶性肿瘤,行手术治疗。
(二) 诊断依据
根据中华医学会妇科肿瘤学组《妇科常见肿瘤诊治指南》、NCCN《宫颈癌临床实践指南》等。
1.症状 异常子宫出血或分泌物异常。
2.体征 妇科检查可触及正常或增大子宫。
3.辅助检查 组织病理学诊断明确。
(三) 选择治疗方案的依据
根据中华医学会妇科肿瘤学组《妇科常见肿瘤诊治指南》、NCCN《宫颈癌临床实践指南》等。
1.手术 根据组织学病理类型、肿瘤分化、子宫肌层浸润深度等行相应范围手术。
2.手术路径 经腹或经腹腔镜手术。
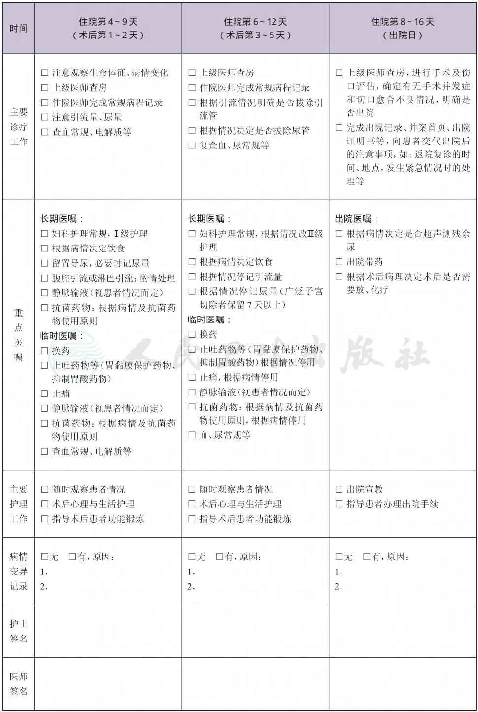
(四) 标准住院日
为≤16天。
(五) 进入路径标准
1.第一诊断必须符合子宫内膜恶性肿瘤。
2.当患者同时具有其他疾病诊断时,但在住院期间不需要特殊处理,也不影响第一诊断的临床路径流程实施时,可以进入路径。
(六) 术前准备3~8天
1.必需的检查项目
(1) 血常规。
(2) 血型。
(3) 尿常规。
(4) 肝肾功能+血脂+空腹血糖+电解质。
(5) 凝血功能。
(6) 血HIV。
(7) 血梅毒检查。
(8) 血乙肝五项+血丙肝检查。
(9) CA125。
(10) 心电图。
(11) 胸部X线检查。
(12) 超声:腹部超声+妇科超声。
(13) 盆腔MRI或CT。
2.根据病情需要而定 超声心动图、心、肺功能测定,排泄性尿路造影等。
(七) 抗菌药物选择与使用时间
抗菌药物使用:按照《抗菌药物临床应用指导原则(2015年版)》(国卫办医发〔2015〕43号)执行,并根据患者的病情决定抗菌药物的选择,用药时间为3~7天。
(八) 手术日为入院第3~8天
1.麻醉方式 全麻或根据病情选择腰、硬联合麻醉。
2.手术内置物 皮肤钉合器的应用,引流管等。
3.术中用药 麻醉常规用药、术后镇痛泵的应用、抗菌药物。
4.输血(包括所有血液制品) 视术中情况而定。
5.病理 冷冻及石蜡切片,必要时免疫组化。
(九) 术后住院恢复5~8天
1.必须复查的检查项目 血、尿常规,电解质;根据情况选择:凝血功能等。
2.广泛子宫切除术拔除导尿管后需测残余尿量。
3.术后用药 静脉营养、补液、镇痛、止吐、电解质等。
4.预防性抗菌药物 按照《抗菌药物临床应用指导原则(2015年版)》(国卫办医发〔2015〕43号)执行,并根据患者的病情决定抗菌药物的选择,根据病情适当延长、更换。
(十) 出院标准
1.伤口愈合好 引流管拔除、伤口无感染。
2.没有需要住院处理的并发症和(或)合并症。
3.不需要辅助放、化疗。
(十一) 变异及原因分析
1.有影响手术的合并症,需要进行相关的诊断和治疗。
2.术后根据病理需辅助放、化疗。
3.出现手术并发症或合并症需对症处理。
二、 子宫内膜恶性肿瘤手术治疗临床路径表单





