一、 宫颈癌放射治疗临床路径标准住院流程
(一) 适用对象
第一诊断为宫颈癌,行放射治疗。
宫颈癌Ⅰ~Ⅳ期选择放射治疗患者。
(二) 诊断依据
根据中华医学会妇科肿瘤学组《妇科常见肿瘤诊治指南》等。
1.症状 接触性阴道流血或不规则阴道流血等。
2.体征 妇科检查可见宫颈肿物。
3.辅助检查 组织病理学诊断明确。
(三) 进入路径标准
1.第一诊断必须符合宫颈癌疾病编码。
2.无放疗禁忌证。
3.当患者合并其他疾病,但住院期间不需要特殊处理,也不影响第一诊断的临床路径流程实施时,可以进入路径。
(四) 标准住院日
为≤48天。
(五) 住院期间的检查项目
1.必需的检查项目
(1) 血常规、尿常规、便常规。
(2) 肝功能、肾功能。
(3) 感染性疾病筛查(乙肝、丙肝、艾滋病、梅毒等)。
(4) 肿瘤标志物(血SCCA、血CA125等)。
(5) 心电图、胸片。
(6) 盆腔增强CT或MRI扫描。
(7) 腹部超声检查。
(8) 盆腔定位CT。
2.根据情况可选择的检查项目
(1) 凝血功能+ D-二聚体。
(2) ECT或PET-CT检查。
(3) 临床需要的其他检查项目。
(六) 放射治疗方案
放射治疗:照射范围应包括肿瘤以及区域淋巴结引流区域。
(七) 放射治疗中的检查和副作用的治疗处理
1.至少每周复查血常规,必要时复查肝肾功能。
2.密切观察病情,针对急性副作用,给予必要的治疗。
3.治疗中根据病情复查影像学检查,酌情对治疗计划进行调整或重新定位。
(八) 治疗后复查
1.血常规、肝功能、肾功能、肿瘤标志物。
2.盆腔CT。
3.腹部B超。
(九) 出院标准
1.完成全部放射治疗计划。
2.无严重毒性反应需要住院处理。
3.无需要住院处理的其他合并症或并发症。
(十) 变异及原因分析
因病情变化或放疗并发症无法继续放射治疗。
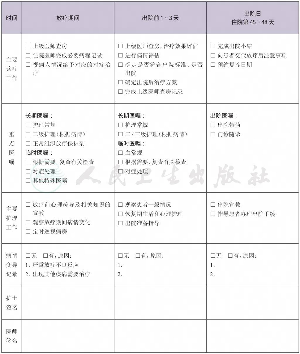
二、 宫颈癌放射治疗临床路径执行表单





